🔋 How to Make DC Changeover for Automatic Inverter System | DIY Inverter Changeover Switch
Are you tired of manually switching between DC power supply and battery backup during load shedding? ⚡ Then this project is for you!
In this article, we will show you how to make a DC Changeover for Automatic Inverter System using a simple relay-based circuit. With this DIY Inverter Changeover Switch, your load (fan, light, router, or any DC appliance) will automatically switch between battery and DC adapter without any interruption.

⚡ What is a DC Changeover System?
A DC changeover system is a circuit that automatically shifts the load between two DC power sources – for example:
DC Adapter / Power Supply (main power)
Battery Backup (inverter or UPS system)
When the main power is available, the load runs directly from it. When the main power fails, the relay automatically switches the load to the battery backup system. This ensures continuous operation without manual switching.
🛠️ Components Required
Here’s the complete component list for building this automatic inverter changeover system:
DC Input Connector (DC-072 type)
Diode 1N5822 (Schottky Diode) – 1 pcs
Diode 1N4007 – 2 pcs
Relay SPST (Single Pole Single Throw) – 1 pcs
Electrolytic Capacitors (1000µF, 25V) – 2 pcs
Battery Connector (2-pin)
Load Connector (2-pin)
PCB / Breadboard for connections
Wires & Soldering tools
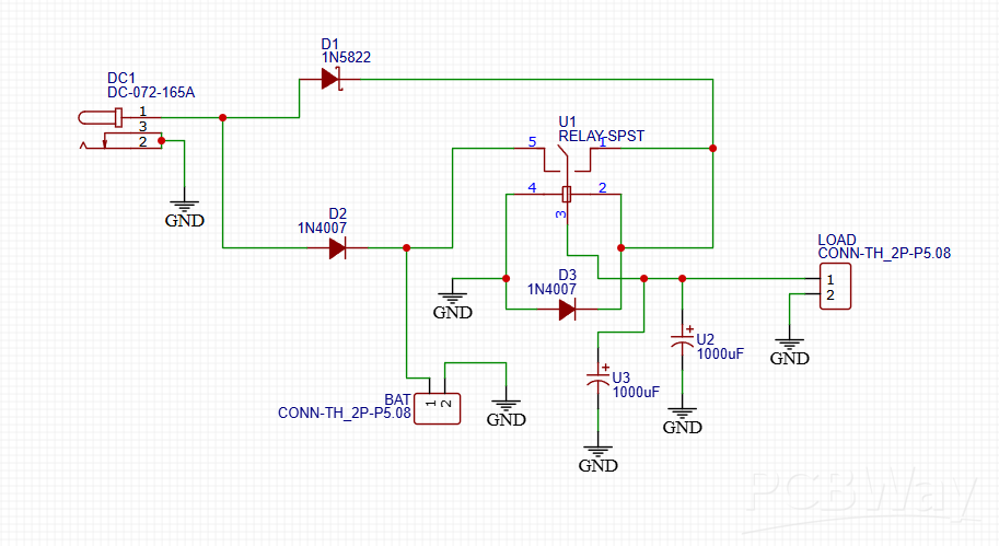
⚙️ Circuit Diagram Explanation

Below is the attached circuit diagram of the DC changeover system:
📌 Working Principle:
The DC Adapter (main supply) is connected through diode D1 (1N5822) to the load.
The Battery is connected through D2 (1N4007) and controlled by the Relay.
When the main DC supply is present, the relay is energized and powers the load directly through D1.
When the main power fails, the relay deactivates, and the battery takes over instantly through D2, ensuring the load is never disconnected.
Capacitors U2 & U3 (1000µF) help to stabilize the voltage and reduce switching noise.
Diode D3 protects the relay coil from reverse voltage spikes.
This way, the load (fan, router, or LED light) never turns off and runs seamlessly between DC adapter and battery backup.
🔌 Applications of Automatic DC Changeover
This DIY automatic inverter changeover switch can be used in many real-life applications:
✔️ WiFi Router UPS – Keeps your internet running during power cuts.
✔️ DC Fan Backup – Runs fans continuously without manual switching.
✔️ LED Lights – Automatic backup lighting system.
✔️ Small Inverter System – For powering low-watt appliances.
✔️ Electronics Projects – Continuous power supply for Arduino, Raspberry Pi, and microcontroller projects.
🚀 Advantages of This Circuit
✅ Fully automatic (no manual switch needed)
✅ Protects devices from power interruption
✅ Simple design with few components
✅ Works for both 12V DC and 5V DC systems
✅ Can be customized for different load requirements
📹 Watch Full Video Tutorial
📝 Final Words
Building an Automatic DC Changeover for Inverter System is one of the most useful DIY electronics projects. It not only provides uninterrupted power but also protects your devices during sudden power failures.
🔋 How to Make DC Changeover for Automatic Inverter System | DIY Inverter Changeover Switch
*PCBWay community is a sharing platform. We are not responsible for any design issues and parameter issues (board thickness, surface finish, etc.) you choose.
Raspberry Pi 5 7 Inch Touch Screen IPS 1024x600 HD LCD HDMI-compatible Display for RPI 4B 3B+ OPI 5 AIDA64 PC Secondary Screen(Without Speaker)
BUY NOW- Comments(0)
- Likes(0)
- 0 USER VOTES
- YOUR VOTE 0.00 0.00
- 1
- 2
- 3
- 4
- 5
- 6
- 7
- 8
- 9
- 10
- 1
- 2
- 3
- 4
- 5
- 6
- 7
- 8
- 9
- 10
- 1
- 2
- 3
- 4
- 5
- 6
- 7
- 8
- 9
- 10
- 1
- 2
- 3
- 4
- 5
- 6
- 7
- 8
- 9
- 10
More by Estiak Khan
-
⚡ How to Make a DIY Spot Welding Machine at Home for 18650 Batteries | Full Circuit & Working
If you’re working on battery pack projects using 18650 lithium-ion cells, then you know how importan...
-
🔋 How to Make a Simple DIY Wi-Fi Router UPS at Home | Step-by-Step Guide with Circuit & PCB
Do you lose internet connection every time the power goes out?If yes, then this simple DIY Wi-Fi Rou...
-
Automatic AC Changeover for Inverter
Automatic AC Changeover for Inverter – DIY Circuit GuideAre you tired of manually switching between ...
-
How to Make a 12V AC/DC Fan Controller Module
If you're looking for an efficient way to control a 12V fan using either AC or DC input, this DIY pr...
-
Autocut DC Mini IPS for DC 12V Load
Autocut DC Mini IPS for DC 12V LoadIf you are looking for a reliable Autocut DC Mini IPS for DC 12V ...
-
Build a 12V Battery Autocut System with LCD Display
Are you looking for an efficient and affordable way to protect and monitor your 12V battery system? ...
-
DIY Transistor Tester | Build Your Own LCR Meter at Home with Arduino Nano
Are you fascinated by electronics and want to create your own tools for testing components? Building...
-
How to Make a Pure Sine Wave Inverter Using EG8010 + IR2110S | Step-by-Step Guide
How to Make a Pure Sine Wave Inverter Using EG8010 + IR2110S | Step-by-Step GuideIf you are looking ...
-
🔋 How to Make DC Changeover for Automatic Inverter System | DIY Inverter Changeover Switch
Are you tired of manually switching between DC power supply and battery backup during load shedding?...
-
No Need Adapter 🤔 WiFi Router UPS Making with Transformer
No Need Adapter WiFi Router UPS Making with Transformer | Complete Circuit DiagramAre you tired of ...
-
🔋 How to Make a Power Bank Module at Home
Are you looking to build your own DIY power bank at home? In this blog post, we’ll show you how to c...
-
Cute LIT 220W Inverter Load Test ⚡ Auto Changeover IPS System Explained! 🔋 Real Load Backup Test
Are you looking for a reliable backup power solution for your WiFi router, CCTV, or small appliances...
-
⚡ Hybrid WiFi Router UPS for Solar System
IntroductionPower cuts in off-grid areas can disrupt internet connectivity. With the rise of solar s...
-
🔋 DIY Solar-Based Mini IPS at Home | Auto Load Changeover Circuit for 12V DC Fan/Light
If you're looking for an easy and affordable solution to keep your 12V DC fan or light running even ...
-
🔋 DIY Automatic Cut Off 12V Trickle Charger | Lead Acid Battery AutoCut Charger
Do you often charge your 12V lead-acid battery manually and worry about overcharging? With this DIY ...
-
🔥 DIY Smart 12V Battery at Home | Using 18650 Cells + Smart BMS
Looking for a way to build a powerful and smart 12V battery at home? In this guide, I'll show you h...
-
🎮 DIY Arduino Nano Snake Game Console with OLED Display
DIY Arduino Nano Snake Game Console with OLED Display and ButtonsDo you love retro games? Want to bu...
-
DIY 150W IPS Making At Home with Auto Changeover System | Mini IPS 2025
How to Make an Automatic 150W IPS Using Two Circuit ModulesAre you looking for a reliable and effici...
-
-
ARPS-2 – Arduino-Compatible Robot Project Shield for Arduino UNO
1304 0 4 -
-
A Compact Charging Breakout Board For Waveshare ESP32-C3
1825 3 7 -
AI-driven LoRa & LLM-enabled Kiosk & Food Delivery System
1815 2 0 -
-
-
-
ESP32-C3 BLE Keyboard - Battery Powered with USB-C Charging
1990 0 1 -







