🔋 How to Make a Power Bank Module at Home
Are you looking to build your own DIY power bank at home? In this blog post, we’ll show you how to create a powerful and efficient power bank module using commonly available components like the TP4056 charging module, XL6009 boost converter, and a lithium battery. This guide also includes a complete circuit diagram, component list, and working explanation to help you create your own power bank with ease.
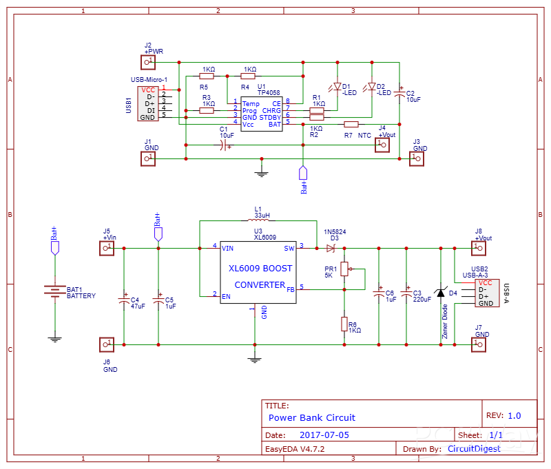
📷 Circuit Diagram:
Below is the full schematic of the power bank circuit:

🧰 Components List (Serially):
- TP4056 Battery Charging Module (U1)
- XL6009 Boost Converter Module (U3)
- Lithium-Ion Battery (BAT1)
- USB Type-A Female Port (J6, J8)
- USB Micro-B Input Port (USB1)
- Zener Diode for USB Voltage Protection (D4)
- 1N5824 Schottky Diode (D3)
- 10µF Capacitor (C1, C2)
- 47µF Capacitor (C4), 1µF Capacitor (C5, C6)
- 220µF Capacitor (C3)
- 33µH Inductor (L1)
- LEDs for Charging/Status Indication (D1, D2)
- Resistors: 1kΩ (R1–R6), 5kΩ Potentiometer (PR1), 10k NTC Thermistor (R7)
⚡ How It Works:
This DIY power bank consists of two main sections:
✅ 1. Charging Section – TP4056 Module
The TP4056 (U1) IC is responsible for charging the Li-ion battery safely via a Micro-USB port.
The resistors (R1–R5), NTC thermistor (R7), and capacitors (C1, C2) help regulate the charge current and temperature monitoring.
LEDs D1 and D2 provide charging status indicators (Charging/Full).
✅ 2. Boost Converter Section – XL6009 Module
- The XL6009 module (U3) boosts the 3.7V from the battery to a stable 5V output, suitable for USB devices.
- A 1N5824 Schottky diode (D3) protects against reverse current.
- The Zener diode (D4) stabilizes USB voltage and protects connected devices.
- Output voltage can be adjusted using the PR1 potentiometer.
- USB-A ports (J6, J8) provide 5V output for charging smartphones, gadgets, or small electronics.
🔋 Power Output:
Output Voltage: 5V (regulated)
Battery Input: 3.7V Lithium-Ion
Output Current: Up to 1A – 1.5A, depending on battery capacity
🛠️ Assembly Tips:
Use 18650 lithium cells for higher backup capacity (e.g., 2200mAh x 2 = 4400mAh).
Solder components carefully or use a PCB from EasyEDA.
Ensure good heat dissipation on XL6009 if using high loads.
🎯 Applications:
Emergency smartphone charger
DIY USB gadget power supply
Portable LED light battery pack
Custom power solutions for hobby electronics
📌 Safety Tips:
Always use protected 18650 cells or add a protection circuit.
Don’t overcharge or short-circuit the battery.
Use proper casing to avoid physical damage or moisture
.
📽️ Bonus: YouTube Tutorial
If you have a video on this project, embed it here with a short description like:
Watch this full step-by-step tutorial on YouTube to build your power bank from scratch using TP4056 and XL6009. 🔋
✍️ Final Words:
Creating your own power bank module is a great way to learn electronics and power systems. This project is affordable, educational, and practical. You can also upgrade the battery size or add features like solar input for advanced versions.
Have any questions or want the PCB layout? Let us know in the comments below!
🔋 How to Make a Power Bank Module at Home
*PCBWay community is a sharing platform. We are not responsible for any design issues and parameter issues (board thickness, surface finish, etc.) you choose.
Raspberry Pi 5 7 Inch Touch Screen IPS 1024x600 HD LCD HDMI-compatible Display for RPI 4B 3B+ OPI 5 AIDA64 PC Secondary Screen(Without Speaker)
BUY NOW- Comments(0)
- Likes(3)
-
Engineer
Jan 29,2026
-
Engineer
Nov 27,2025
-
(DIY) C64iSTANBUL
Jul 29,2025
- 0 USER VOTES
- YOUR VOTE 0.00 0.00
- 1
- 2
- 3
- 4
- 5
- 6
- 7
- 8
- 9
- 10
- 1
- 2
- 3
- 4
- 5
- 6
- 7
- 8
- 9
- 10
- 1
- 2
- 3
- 4
- 5
- 6
- 7
- 8
- 9
- 10
- 1
- 2
- 3
- 4
- 5
- 6
- 7
- 8
- 9
- 10
More by Estiak Khan
-
⚡ How to Make a DIY Spot Welding Machine at Home for 18650 Batteries | Full Circuit & Working
If you’re working on battery pack projects using 18650 lithium-ion cells, then you know how importan...
-
🔋 How to Make a Simple DIY Wi-Fi Router UPS at Home | Step-by-Step Guide with Circuit & PCB
Do you lose internet connection every time the power goes out?If yes, then this simple DIY Wi-Fi Rou...
-
Automatic AC Changeover for Inverter
Automatic AC Changeover for Inverter – DIY Circuit GuideAre you tired of manually switching between ...
-
How to Make a 12V AC/DC Fan Controller Module
If you're looking for an efficient way to control a 12V fan using either AC or DC input, this DIY pr...
-
Autocut DC Mini IPS for DC 12V Load
Autocut DC Mini IPS for DC 12V LoadIf you are looking for a reliable Autocut DC Mini IPS for DC 12V ...
-
Build a 12V Battery Autocut System with LCD Display
Are you looking for an efficient and affordable way to protect and monitor your 12V battery system? ...
-
DIY Transistor Tester | Build Your Own LCR Meter at Home with Arduino Nano
Are you fascinated by electronics and want to create your own tools for testing components? Building...
-
How to Make a Pure Sine Wave Inverter Using EG8010 + IR2110S | Step-by-Step Guide
How to Make a Pure Sine Wave Inverter Using EG8010 + IR2110S | Step-by-Step GuideIf you are looking ...
-
🔋 How to Make DC Changeover for Automatic Inverter System | DIY Inverter Changeover Switch
Are you tired of manually switching between DC power supply and battery backup during load shedding?...
-
No Need Adapter 🤔 WiFi Router UPS Making with Transformer
No Need Adapter WiFi Router UPS Making with Transformer | Complete Circuit DiagramAre you tired of ...
-
🔋 How to Make a Power Bank Module at Home
Are you looking to build your own DIY power bank at home? In this blog post, we’ll show you how to c...
-
Cute LIT 220W Inverter Load Test ⚡ Auto Changeover IPS System Explained! 🔋 Real Load Backup Test
Are you looking for a reliable backup power solution for your WiFi router, CCTV, or small appliances...
-
⚡ Hybrid WiFi Router UPS for Solar System
IntroductionPower cuts in off-grid areas can disrupt internet connectivity. With the rise of solar s...
-
🔋 DIY Solar-Based Mini IPS at Home | Auto Load Changeover Circuit for 12V DC Fan/Light
If you're looking for an easy and affordable solution to keep your 12V DC fan or light running even ...
-
🔋 DIY Automatic Cut Off 12V Trickle Charger | Lead Acid Battery AutoCut Charger
Do you often charge your 12V lead-acid battery manually and worry about overcharging? With this DIY ...
-
🔥 DIY Smart 12V Battery at Home | Using 18650 Cells + Smart BMS
Looking for a way to build a powerful and smart 12V battery at home? In this guide, I'll show you h...
-
🎮 DIY Arduino Nano Snake Game Console with OLED Display
DIY Arduino Nano Snake Game Console with OLED Display and ButtonsDo you love retro games? Want to bu...
-
DIY 150W IPS Making At Home with Auto Changeover System | Mini IPS 2025
How to Make an Automatic 150W IPS Using Two Circuit ModulesAre you looking for a reliable and effici...
-
-
ARPS-2 – Arduino-Compatible Robot Project Shield for Arduino UNO
914 0 2 -
-
A Compact Charging Breakout Board For Waveshare ESP32-C3
1476 3 6 -
AI-driven LoRa & LLM-enabled Kiosk & Food Delivery System
1436 2 0 -
-
-
-
ESP32-C3 BLE Keyboard - Battery Powered with USB-C Charging
1621 0 1 -
-
mammoth-3D SLM Voron Toolhead – Manual Drill & Tap Edition
1221 0 1







