DIY 150W IPS Making At Home with Auto Changeover System | Mini IPS 2025
How to Make an Automatic 150W IPS Using Two Circuit Modules
Are you looking for a reliable and efficient way to create an Automatic 150W IPS (Instant Power Supply) at home? In this guide, we will walk you through the step-by-step process of building a 150W IPS using two essential circuit modules.

Components Required:
- Transformer (12V-0-12V, 10A)
- Relay Module (12V, 10A)
- Inverter Module (150W Square Wave)
- Battery Pack (18650 Lithium Cells, 3.7V, 10A)
Diodes:
- 6A10 (for rectifier bridge)
- 1N4007 (for protection circuits)
Capacitors:
- 1000uF 25V (DC filtering)
- 880nF (for stability)
Resistors:
1KΩ (for LED power indicators)
MOSFETs:
IRFZ44N (used in inverter circuit)
LEDs (for Power Indication)
Heat Sink (for MOSFET cooling)
Connectors & Wiring
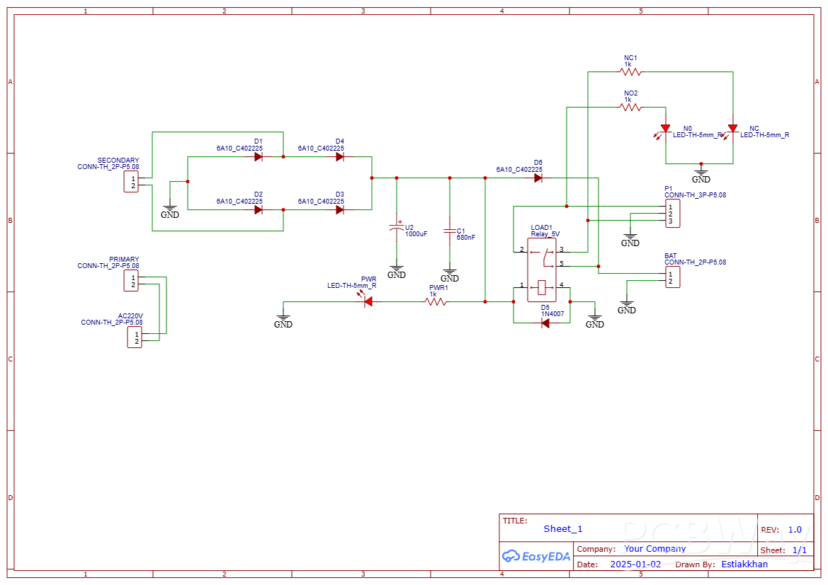
Circuit Schematic
Below is the schematic diagram for this 150W IPS project:

Automatic Changeover Circuit Diagram:

This schematic illustrates the connection of components such as the rectifier bridge, capacitor filtering, relay switching, and battery backup system. The relay controls the automatic switching between AC mains and battery power, ensuring an uninterrupted power supply.
Step-by-Step Instructions:
Step 1: Understanding the Circuit Modules
The first module converts AC to DC and provides filtered DC voltage.
The second module, the inverter module, converts DC back to AC to power appliances.
A relay module is used for automatic switching between AC mains and battery.
Step 2: Assembling the Power Circuit
Connect the primary side of the transformer to the AC mains input.
The secondary side connects to a rectifier bridge made of 6A10 diodes, which converts AC to DC.
A 1000uF capacitor is used to filter the DC output.
An LED and 1KΩ resistor indicate power availability.
Step 3: Connecting the Relay Module
The relay module detects when AC power is available and switches accordingly.
When AC mains is present, the relay allows AC power to pass through.
When AC mains fails, the relay switches to battery backup.
Step 4: Connecting the Inverter Module
The inverter module receives DC voltage from the battery pack.
It converts DC to AC and powers the connected load.
Use IRFZ44N MOSFETs with a heat sink for better performance.
Step 5: Safety Precautions
Ensure proper heat dissipation for MOSFETs to prevent overheating.
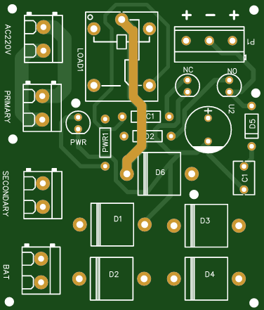
Use thick copper wires for high-current connections.
Secure all connections with soldering to prevent loose contacts.
Practical Implementation
Video Reference:
Conclusion
This Automatic 150W IPS system is an effective backup power solution for small household appliances. It ensures that power remains available even during outages, making it a useful project for DIY enthusiasts.
If you found this guide helpful, don’t forget to share it, and let us know your thoughts in the comments!
DIY 150W IPS Making At Home with Auto Changeover System | Mini IPS 2025
*PCBWay community is a sharing platform. We are not responsible for any design issues and parameter issues (board thickness, surface finish, etc.) you choose.
Raspberry Pi 5 7 Inch Touch Screen IPS 1024x600 HD LCD HDMI-compatible Display for RPI 4B 3B+ OPI 5 AIDA64 PC Secondary Screen(Without Speaker)
BUY NOW- Comments(0)
- Likes(0)
- 1 USER VOTES
- YOUR VOTE 0.00 0.00
- 1
- 2
- 3
- 4
- 5
- 6
- 7
- 8
- 9
- 10
- 1
- 2
- 3
- 4
- 5
- 6
- 7
- 8
- 9
- 10
- 1
- 2
- 3
- 4
- 5
- 6
- 7
- 8
- 9
- 10
- 1
- 2
- 3
- 4
- 5
- 6
- 7
- 8
- 9
- 10
-
9design
-
9usability
-
10creativity
-
10content
More by Estiak Khan
-
⚡ How to Make a DIY Spot Welding Machine at Home for 18650 Batteries | Full Circuit & Working
If you’re working on battery pack projects using 18650 lithium-ion cells, then you know how importan...
-
🔋 How to Make a Simple DIY Wi-Fi Router UPS at Home | Step-by-Step Guide with Circuit & PCB
Do you lose internet connection every time the power goes out?If yes, then this simple DIY Wi-Fi Rou...
-
Automatic AC Changeover for Inverter
Automatic AC Changeover for Inverter – DIY Circuit GuideAre you tired of manually switching between ...
-
How to Make a 12V AC/DC Fan Controller Module
If you're looking for an efficient way to control a 12V fan using either AC or DC input, this DIY pr...
-
Autocut DC Mini IPS for DC 12V Load
Autocut DC Mini IPS for DC 12V LoadIf you are looking for a reliable Autocut DC Mini IPS for DC 12V ...
-
Build a 12V Battery Autocut System with LCD Display
Are you looking for an efficient and affordable way to protect and monitor your 12V battery system? ...
-
DIY Transistor Tester | Build Your Own LCR Meter at Home with Arduino Nano
Are you fascinated by electronics and want to create your own tools for testing components? Building...
-
How to Make a Pure Sine Wave Inverter Using EG8010 + IR2110S | Step-by-Step Guide
How to Make a Pure Sine Wave Inverter Using EG8010 + IR2110S | Step-by-Step GuideIf you are looking ...
-
🔋 How to Make DC Changeover for Automatic Inverter System | DIY Inverter Changeover Switch
Are you tired of manually switching between DC power supply and battery backup during load shedding?...
-
No Need Adapter 🤔 WiFi Router UPS Making with Transformer
No Need Adapter WiFi Router UPS Making with Transformer | Complete Circuit DiagramAre you tired of ...
-
🔋 How to Make a Power Bank Module at Home
Are you looking to build your own DIY power bank at home? In this blog post, we’ll show you how to c...
-
Cute LIT 220W Inverter Load Test ⚡ Auto Changeover IPS System Explained! 🔋 Real Load Backup Test
Are you looking for a reliable backup power solution for your WiFi router, CCTV, or small appliances...
-
⚡ Hybrid WiFi Router UPS for Solar System
IntroductionPower cuts in off-grid areas can disrupt internet connectivity. With the rise of solar s...
-
🔋 DIY Solar-Based Mini IPS at Home | Auto Load Changeover Circuit for 12V DC Fan/Light
If you're looking for an easy and affordable solution to keep your 12V DC fan or light running even ...
-
🔋 DIY Automatic Cut Off 12V Trickle Charger | Lead Acid Battery AutoCut Charger
Do you often charge your 12V lead-acid battery manually and worry about overcharging? With this DIY ...
-
🔥 DIY Smart 12V Battery at Home | Using 18650 Cells + Smart BMS
Looking for a way to build a powerful and smart 12V battery at home? In this guide, I'll show you h...
-
🎮 DIY Arduino Nano Snake Game Console with OLED Display
DIY Arduino Nano Snake Game Console with OLED Display and ButtonsDo you love retro games? Want to bu...
-
DIY 150W IPS Making At Home with Auto Changeover System | Mini IPS 2025
How to Make an Automatic 150W IPS Using Two Circuit ModulesAre you looking for a reliable and effici...
-
-
ARPS-2 – Arduino-Compatible Robot Project Shield for Arduino UNO
2351 0 5 -
-
A Compact Charging Breakout Board For Waveshare ESP32-C3
2838 3 7 -
AI-driven LoRa & LLM-enabled Kiosk & Food Delivery System
3042 2 0 -
-
-
-
ESP32-C3 BLE Keyboard - Battery Powered with USB-C Charging
3084 0 2 -
-







