|
J1021CS512VDC.45CIT Relay and Switch
|
x 1 | |
|
10A10Yangzhou Yangjie Electronic Technology Co.,Ltd
|
x 1 | |
|
C5SMF-RJS-CT0W0BB1Cree LED
|
x 1 | |
|
|
Screw_Terminal_01x02 |
x 1 |
🔋 DIY Solar-Based Mini IPS at Home | Auto Load Changeover Circuit for 12V DC Fan/Light

If you're looking for an easy and affordable solution to keep your 12V DC fan or light running even when solar power is unavailable, this project is perfect for you! In this guide, you'll learn how to build a DIY Solar Mini IPS (Instant Power Supply) with auto load changeover. It uses solar energy as the primary source and automatically switches to battery backup when solar is off.
🧰 Components Required
12V Solar Panel (20W to 40W)
12V Charge Controller (PWM or MPPT)
12V 7Ah or 12Ah Lead Acid Battery
Relay Module (SRD-05VDC-SL-C)
1 Diode 6A10
1 Diode 1N4007
2 Resistors (1K ohm)
3 Red LEDs (5mm)
DC Power Socket
Jumper Wires
2-pin Screw Connectors
Plastic Enclosure (for safety)
🔌 Circuit Purpose
The provided changeover circuit detects when solar power is available. If yes, it powers the load (fan/light) using solar. If not, it automatically switches the load to battery power. This happens using a relay that intelligently changes the connection without any manual action.
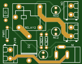
📷 Circuit Diagram

You can refer to the circuit you provided in the image titled:
"Mini DC IPS Auto Load/Off Changeover Circuit"
This schematic includes:
Relay module
Diodes (6A10 and 1N4007)
LEDs for status indication
Power and battery connectors
🔧 How the Changeover Circuit Works
- The "IN" connector receives 12V DC from the solar charge controller (which gets power from the solar panel).
- The relay is powered using this solar voltage. When 12V is present, the relay activates.
- When the relay is activated, it connects the load to the solar power.
- When solar power is unavailable (cloudy or nighttime), the relay deactivates.
- In this case, the load automatically switches to battery power via the relay's NC (Normally Closed) terminal.
- D2 (6A10 diode) prevents current backflow from the battery to the solar side.
- D1 (1N4007) acts as a flyback diode to protect the relay coil.
- LEDs indicate power status:
- LED1 shows solar is supplying the load.
- LED2 shows battery is supplying the load.
- LED3 shows power from solar input.
🛠️ How to Build the Circuit
- Start by placing the relay on a breadboard or solderable PCB.
- Connect the IN terminal to the 12V solar output from the charge controller.
- Connect the BAT terminal to the 12V battery output.
- Connect the relay as follows:
- COM (common) to the load positive terminal.
- NO (Normally Open) to the IN (solar side).
- NC (Normally Closed) to the BAT (battery side).
- Connect D2 (6A10) in series with the IN terminal to protect from reverse current.
- Place D1 (1N4007) across the relay coil (pin 1 and 2).
- Add LED1 and LED2 with 1K resistors to show active source (solar or battery).
- Add LED3 directly across IN terminal and GND with a 1K resistor.
- Connect your 12V fan or light to the LOAD terminal.
- Place everything inside a plastic enclosure and label the terminals.
🔄 Load Behavior (Auto Switching)
- When solar power is ON (daytime), relay stays energized, load runs from solar.
- When solar power is OFF (night), relay de-energizes, load automatically switches to battery.
- No manual switching is needed—everything happens automatically.
⚡ Suitable Loads
12V DC table fan (up to 15W)
12V DC LED light (5W to 10W)
Mini USB Air Cooler (with buck converter to 5V)
⚠️ Do not connect high power AC appliances or large inverters to this system.
🏠 Ideal Usage
Homes in rural areas without grid power
Emergency backup light system
Nighttime cooling with small DC fans
Solar educational projects for students
📦 Setup Tips
Use strong wires and proper connectors for safety.
Ensure battery and circuit are enclosed in a well-ventilated box.
Always test with a multimeter before connecting final loads.
Label all inputs and outputs clearly for easy identification.
🎥 Video Tutorial
📘 Conclusion
With this DIY Solar IPS project, you can build a smart auto-switching power backup system that runs 12V DC loads like fans and lights—perfect for off-grid living or tackling load shedding. This circuit is cheap, compact, and efficient. Try building it at home today!
🔋 DIY Solar-Based Mini IPS at Home | Auto Load Changeover Circuit for 12V DC Fan/Light
*PCBWay community is a sharing platform. We are not responsible for any design issues and parameter issues (board thickness, surface finish, etc.) you choose.
Raspberry Pi 5 7 Inch Touch Screen IPS 1024x600 HD LCD HDMI-compatible Display for RPI 4B 3B+ OPI 5 AIDA64 PC Secondary Screen(Without Speaker)
BUY NOW- Comments(0)
- Likes(1)
-
MANORANJAN DAS
Jul 02,2025
- 0 USER VOTES
- YOUR VOTE 0.00 0.00
- 1
- 2
- 3
- 4
- 5
- 6
- 7
- 8
- 9
- 10
- 1
- 2
- 3
- 4
- 5
- 6
- 7
- 8
- 9
- 10
- 1
- 2
- 3
- 4
- 5
- 6
- 7
- 8
- 9
- 10
- 1
- 2
- 3
- 4
- 5
- 6
- 7
- 8
- 9
- 10
More by Estiak Khan
-
⚡ How to Make a DIY Spot Welding Machine at Home for 18650 Batteries | Full Circuit & Working
If you’re working on battery pack projects using 18650 lithium-ion cells, then you know how importan...
-
🔋 How to Make a Simple DIY Wi-Fi Router UPS at Home | Step-by-Step Guide with Circuit & PCB
Do you lose internet connection every time the power goes out?If yes, then this simple DIY Wi-Fi Rou...
-
Automatic AC Changeover for Inverter
Automatic AC Changeover for Inverter – DIY Circuit GuideAre you tired of manually switching between ...
-
How to Make a 12V AC/DC Fan Controller Module
If you're looking for an efficient way to control a 12V fan using either AC or DC input, this DIY pr...
-
Autocut DC Mini IPS for DC 12V Load
Autocut DC Mini IPS for DC 12V LoadIf you are looking for a reliable Autocut DC Mini IPS for DC 12V ...
-
Build a 12V Battery Autocut System with LCD Display
Are you looking for an efficient and affordable way to protect and monitor your 12V battery system? ...
-
DIY Transistor Tester | Build Your Own LCR Meter at Home with Arduino Nano
Are you fascinated by electronics and want to create your own tools for testing components? Building...
-
How to Make a Pure Sine Wave Inverter Using EG8010 + IR2110S | Step-by-Step Guide
How to Make a Pure Sine Wave Inverter Using EG8010 + IR2110S | Step-by-Step GuideIf you are looking ...
-
🔋 How to Make DC Changeover for Automatic Inverter System | DIY Inverter Changeover Switch
Are you tired of manually switching between DC power supply and battery backup during load shedding?...
-
No Need Adapter 🤔 WiFi Router UPS Making with Transformer
No Need Adapter WiFi Router UPS Making with Transformer | Complete Circuit DiagramAre you tired of ...
-
🔋 How to Make a Power Bank Module at Home
Are you looking to build your own DIY power bank at home? In this blog post, we’ll show you how to c...
-
Cute LIT 220W Inverter Load Test ⚡ Auto Changeover IPS System Explained! 🔋 Real Load Backup Test
Are you looking for a reliable backup power solution for your WiFi router, CCTV, or small appliances...
-
⚡ Hybrid WiFi Router UPS for Solar System
IntroductionPower cuts in off-grid areas can disrupt internet connectivity. With the rise of solar s...
-
🔋 DIY Solar-Based Mini IPS at Home | Auto Load Changeover Circuit for 12V DC Fan/Light
If you're looking for an easy and affordable solution to keep your 12V DC fan or light running even ...
-
🔋 DIY Automatic Cut Off 12V Trickle Charger | Lead Acid Battery AutoCut Charger
Do you often charge your 12V lead-acid battery manually and worry about overcharging? With this DIY ...
-
🔥 DIY Smart 12V Battery at Home | Using 18650 Cells + Smart BMS
Looking for a way to build a powerful and smart 12V battery at home? In this guide, I'll show you h...
-
🎮 DIY Arduino Nano Snake Game Console with OLED Display
DIY Arduino Nano Snake Game Console with OLED Display and ButtonsDo you love retro games? Want to bu...
-
DIY 150W IPS Making At Home with Auto Changeover System | Mini IPS 2025
How to Make an Automatic 150W IPS Using Two Circuit ModulesAre you looking for a reliable and effici...
-
-
ARPS-2 – Arduino-Compatible Robot Project Shield for Arduino UNO
1668 0 5 -
-
A Compact Charging Breakout Board For Waveshare ESP32-C3
2205 3 7 -
AI-driven LoRa & LLM-enabled Kiosk & Food Delivery System
2231 2 0 -
-
-
-
ESP32-C3 BLE Keyboard - Battery Powered with USB-C Charging
2387 0 2 -
-







