🔥 DIY Smart 12V Battery at Home | Using 18650 Cells + Smart BMS
Looking for a way to build a powerful and smart 12V battery at home? 🔋✨ In this guide, I'll show you how to create a DIY 12V battery using recycled 18650 cells and a Daly Smart BMS — plus an awesome bonus: we'll also build a Mini DC IPS Auto Load/Off Changeover Circuit for automatic power management!
📦 Materials You’ll Need
- 18650 Lithium-ion Cells (tested and matched)
- Daly 4S 12V Smart BMS (Bluetooth)
- Nickel Strips
- Spot Welder (or strong soldering setup)
- XT60 Connectors (optional)
- Heat Shrink Wrap or Battery Case
- Balance Wires
- Multimeter
🛠 Step-by-Step Build Guide
1. Cell Testing and Preparation
Test each 18650 cell for voltage, internal resistance, and capacity.
Group cells with similar specs for best performance and safety.
2. Building the 4S Battery Pack
Connect cells in a 4S (4 Series) configuration.
Increase capacity by adding cells in parallel (4S2P, 4S3P, etc.).
3. Spot Welding the Cells
Use a spot welder for safe and solid connections with nickel strips.
Avoid direct soldering on cells to prevent heat damage.
4. Installing the Daly Smart BMS
Connect BMS main positive and negative wires.
Attach balance leads correctly to each series connection.
Ensure no loose wires or short circuits.
Daly Smart BMS will allow real-time monitoring of battery health via Bluetooth!
5. Testing the Pack
Verify voltage at every series connection point.
Use Daly Smart BMS App to check live cell voltages, temperatures, and currents.
📈 Why Choose Daly Smart BMS?
- Real-time Bluetooth Monitoring
- Automatic Balancing
- Overcharge & Over-discharge Protection
- Current Overload & Temperature Protection
- Smart Mobile App Access
- This ensures professional-grade safety and performance in your DIY battery.
⚡ Applications of 12V Smart Battery
- DIY Solar Power Systems
- Backup Power Supply
- Portable Camping Power Stations
- E-bikes & Scooters
- Small Home UPS Systems
🛠 Bonus Project: Mini DC IPS Auto Load/Off Changeover Circuit
To make your system even smarter, add an automatic load/off switch. This project switches your load between main power and battery backup automatically!
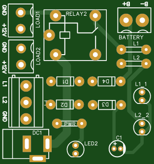
🔥 PCB Layout
Here’s the Mini DC IPS PCB layout:

📄 Circuit Diagram
Detailed schematic for the changeover system:

🧩 Components List
- Relay: SRD-05VDC-SL-C
- Diodes: 1N5408
- Capacitors: 4700µF and 0.1µF
- Resistors: 1kΩ
- LEDs for Status Indication
- Connectors for Battery, Load, and Input
⚙ How It Works:
- When Main Power is ON: Load is powered by the input supply through the relay.
- When Main Power is OFF: The relay automatically switches to battery backup, maintaining continuous power to your devices.
- LED Indicators: Show whether the system is running on main power or battery.
- Perfect for:
- Internet Routers
- CCTV Systems
- LED Lights
- Mini Servers
📢 Final Safety Tips
✅ Always work in a ventilated space.
✅ Test each battery cell individually before assembling.
✅ Double-check all BMS connections carefully.
✅ Use proper insulation to prevent shorts and accidents.
🚀 Conclusion
Building a DIY Smart 12V Battery with 18650 Cells and combining it with a Mini DC IPS Auto Load/Off Changeover Circuit is an incredible way to save money, learn electronics, and create reliable backup systems!
Whether it's for solar power, camping, or just emergency backup, this DIY project brings real, practical value. 🔥
👉 Watch the Full Step-by-Step Video Guide Here:
🔥 DIY Smart 12V Battery at Home | Using 18650 Cells + Smart BMS
*PCBWay community is a sharing platform. We are not responsible for any design issues and parameter issues (board thickness, surface finish, etc.) you choose.
Raspberry Pi 5 7 Inch Touch Screen IPS 1024x600 HD LCD HDMI-compatible Display for RPI 4B 3B+ OPI 5 AIDA64 PC Secondary Screen(Without Speaker)
BUY NOW- Comments(0)
- Likes(1)
-
Sergio Oliveira
Jun 18,2025
- 0 USER VOTES
- YOUR VOTE 0.00 0.00
- 1
- 2
- 3
- 4
- 5
- 6
- 7
- 8
- 9
- 10
- 1
- 2
- 3
- 4
- 5
- 6
- 7
- 8
- 9
- 10
- 1
- 2
- 3
- 4
- 5
- 6
- 7
- 8
- 9
- 10
- 1
- 2
- 3
- 4
- 5
- 6
- 7
- 8
- 9
- 10
More by Estiak Khan
-
⚡ How to Make a DIY Spot Welding Machine at Home for 18650 Batteries | Full Circuit & Working
If you’re working on battery pack projects using 18650 lithium-ion cells, then you know how importan...
-
🔋 How to Make a Simple DIY Wi-Fi Router UPS at Home | Step-by-Step Guide with Circuit & PCB
Do you lose internet connection every time the power goes out?If yes, then this simple DIY Wi-Fi Rou...
-
Automatic AC Changeover for Inverter
Automatic AC Changeover for Inverter – DIY Circuit GuideAre you tired of manually switching between ...
-
How to Make a 12V AC/DC Fan Controller Module
If you're looking for an efficient way to control a 12V fan using either AC or DC input, this DIY pr...
-
Autocut DC Mini IPS for DC 12V Load
Autocut DC Mini IPS for DC 12V LoadIf you are looking for a reliable Autocut DC Mini IPS for DC 12V ...
-
Build a 12V Battery Autocut System with LCD Display
Are you looking for an efficient and affordable way to protect and monitor your 12V battery system? ...
-
DIY Transistor Tester | Build Your Own LCR Meter at Home with Arduino Nano
Are you fascinated by electronics and want to create your own tools for testing components? Building...
-
How to Make a Pure Sine Wave Inverter Using EG8010 + IR2110S | Step-by-Step Guide
How to Make a Pure Sine Wave Inverter Using EG8010 + IR2110S | Step-by-Step GuideIf you are looking ...
-
🔋 How to Make DC Changeover for Automatic Inverter System | DIY Inverter Changeover Switch
Are you tired of manually switching between DC power supply and battery backup during load shedding?...
-
No Need Adapter 🤔 WiFi Router UPS Making with Transformer
No Need Adapter WiFi Router UPS Making with Transformer | Complete Circuit DiagramAre you tired of ...
-
🔋 How to Make a Power Bank Module at Home
Are you looking to build your own DIY power bank at home? In this blog post, we’ll show you how to c...
-
Cute LIT 220W Inverter Load Test ⚡ Auto Changeover IPS System Explained! 🔋 Real Load Backup Test
Are you looking for a reliable backup power solution for your WiFi router, CCTV, or small appliances...
-
⚡ Hybrid WiFi Router UPS for Solar System
IntroductionPower cuts in off-grid areas can disrupt internet connectivity. With the rise of solar s...
-
🔋 DIY Solar-Based Mini IPS at Home | Auto Load Changeover Circuit for 12V DC Fan/Light
If you're looking for an easy and affordable solution to keep your 12V DC fan or light running even ...
-
🔋 DIY Automatic Cut Off 12V Trickle Charger | Lead Acid Battery AutoCut Charger
Do you often charge your 12V lead-acid battery manually and worry about overcharging? With this DIY ...
-
🔥 DIY Smart 12V Battery at Home | Using 18650 Cells + Smart BMS
Looking for a way to build a powerful and smart 12V battery at home? In this guide, I'll show you h...
-
🎮 DIY Arduino Nano Snake Game Console with OLED Display
DIY Arduino Nano Snake Game Console with OLED Display and ButtonsDo you love retro games? Want to bu...
-
DIY 150W IPS Making At Home with Auto Changeover System | Mini IPS 2025
How to Make an Automatic 150W IPS Using Two Circuit ModulesAre you looking for a reliable and effici...
-
-
ARPS-2 – Arduino-Compatible Robot Project Shield for Arduino UNO
1668 0 5 -
-
A Compact Charging Breakout Board For Waveshare ESP32-C3
2205 3 7 -
AI-driven LoRa & LLM-enabled Kiosk & Food Delivery System
2231 2 0 -
-
-
-
ESP32-C3 BLE Keyboard - Battery Powered with USB-C Charging
2387 0 2 -
-







