Automatic Water Pump Control System Using ESP-12F
Introduction
Water scarcity and wastage are major challenges in residential, agricultural, and industrial areas. Manual operation of water pumps often leads to overflow, dry running, and unnecessary power consumption. To overcome these issues, this project presents an Automatic Water Pump System that intelligently controls the pump based on real-time water level measurement using an ultrasonic sensor and an ESP-12F (ESP8266) microcontroller. The system automatically switches the pump ON when the water level is low and OFF when the tank is full, ensuring efficient water management.
FOR FULL PROJECT:
https://electronicsworkshops.com/automatic-water-pump-control-system-using-esp-12f/

Objectives
To automate water pump operation based on tank water level
To prevent water overflow and dry running of the pump
To reduce human effort and electricity wastage
To implement a low-cost and reliable water management solution
To demonstrate IoT-capable control using ESP-12F
System Overview
The system continuously monitors the water level in the tank using an ultrasonic sensor. The ESP-12F processes the sensor data and controls a relay module connected to the water pump. Depending on predefined water level thresholds, the pump is turned ON or OFF automatically.
Working Principle
The ultrasonic sensor is mounted at the top of the water tank. It continuously measures the distance to the water surface. The ESP-12F calculates the water level from this distance. When the water level drops below a preset minimum threshold, the ESP-12F activates the relay, turning the water pump ON. When the water reaches the maximum level, the ESP-12F deactivates the relay, switching the pump OFF. This process runs automatically without human intervention.
Block Diagram Description
Ultrasonic Sensor → ESP-12F Microcontroller → Relay Module → Water Pump
The ultrasonic sensor sends water level data to the ESP-12F.
ESP-12F compares the data with predefined limits.
Relay module receives control signal from ESP-12F.
Relay switches the water pump ON or OFF.
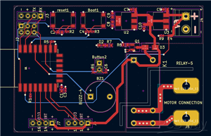
Circuit Diagram
This circuit is an automatic water pump controller based on the ESP-12F (ESP8266) where the microcontroller acts as the main control unit and operates at 3.3 V supplied through onboard voltage regulators. A 6 V input is stepped down to 5 V using AMS1117-5.0, and then further regulated to 3.3 V using AMS1117-3.3, ensuring stable power for the ESP-12F and sensors, with capacitors used for filtering and stability. The ultrasonic sensors are connected to the ESP GPIO pins to measure the water level by calculating the distance between the sensor and the water surface. Based on predefined upper and lower level thresholds, the ESP-12F processes the sensor data and controls a relay module, which safely switches the water pump ON when the tank level is low and OFF when the tank is full. A buzzer provides audible alerts during critical conditions such as low water level or pump operation. Reset, boot, and user buttons are included with proper pull-up resistors and debouncing capacitors to ensure reliable startup, programming, and manual intervention. Overall, the circuit enables fully automatic, safe, and efficient water level monitoring and pump control with provisions for programming, protection, and future IoT expansion.


This circuit uses a logic-level N-MOSFET (Q1) to safely drive a 5 V relay (K1) from a low-power control signal labeled “relay”: when the control signal goes high, current flows through R8 into the MOSFET gate, turning Q1 on and allowing current to flow from +5 V through the relay coil to ground, energizing the relay; diode D3 is placed across the coil as a flyback diode to clamp the high-voltage spike generated when the relay turns off, protecting Q1, while the relay’s contacts (pins 3 and 5) are routed to connectors J1 and J5 to switch an external load independently of the control electronics.
PCB Files


3D Files


Conclusion
The Automatic Water Pump Control System using ESP-12F provides an efficient, reliable, and cost-effective solution for water level management. By automating pump operation, the system minimizes water wastage, prevents pump damage, and reduces human intervention. This project demonstrates the practical application of embedded systems and sensor-based automation in real-life scenarios.
FOR FULL PROJECT:
https://electronicsworkshops.com/automatic-water-pump-control-system-using-esp-12f/
Automatic Water Pump Control System Using ESP-12F
*PCBWay community is a sharing platform. We are not responsible for any design issues and parameter issues (board thickness, surface finish, etc.) you choose.
Raspberry Pi 5 7 Inch Touch Screen IPS 1024x600 HD LCD HDMI-compatible Display for RPI 4B 3B+ OPI 5 AIDA64 PC Secondary Screen(Without Speaker)
BUY NOW- Comments(0)
- Likes(1)
-
Engineer
Jan 11,2026
- 0 USER VOTES
- YOUR VOTE 0.00 0.00
- 1
- 2
- 3
- 4
- 5
- 6
- 7
- 8
- 9
- 10
- 1
- 2
- 3
- 4
- 5
- 6
- 7
- 8
- 9
- 10
- 1
- 2
- 3
- 4
- 5
- 6
- 7
- 8
- 9
- 10
- 1
- 2
- 3
- 4
- 5
- 6
- 7
- 8
- 9
- 10
More by Rabin Poudel
-
Automatic Water Pump Control System Using ESP-12F
IntroductionWater scarcity and wastage are major challenges in residential, agricultural, and indust...
-
Flood Detection and warning system using LORA and Arduino
IntroductionFloods are one of the most devastating natural disasters, causing immense damage to life...
-
DIY LED Decoration Tiny Star PCB Project
IntroductionThe Tiny Star PCB is a small and fun DIY electronics project that is perfect for hobbyis...
-
Simple and Cheap Clap Switch Circuit
IntroductionThe Simple and Cheap Clap Switch Circuit is a practical and fun DIY electronics project ...
-
Arduino-based Mist Maker and Hand Dryer
IntroductionIn today’s world, automation and hygiene have become essential, especially in public pla...
-
MPL3115A2 Barometric Pressure, Altitude, and Temperature Sensor
IntroductionThe MPL3115A2 is a highly accurate, low-power digital barometric pressure sensor from NX...
-
E-Speaker Using ESP32
IntroductionThe E-Speaker is a smart, portable, and versatile audio system built using the ESP32 mic...
-
Heart Rate Monitor Circuit Using Photoplethysmography (PPG)
IntroductionHeart rate is a vital physiological parameter that reflects the health and fitness of an...
-
Automated Greenhouse Control System using ESP32
IntroductionAn automated greenhouse control system leverages technology to optimize plant growth con...
-
STD CH330N USB to Serial Converter 5V
IntroductionThe CH330N is a versatile USB-to-serial converter chip that simplifies interfacing betwe...
-
KY-032 Obstacle avoidance sensor module
IntroductionIntroduction to Obstacle Avoidance SensorsObstacle avoidance sensors are essential compo...
-
BC547 BASED WATER LEVEL INDICATOR
IntroductionA water level indicator using a BC547 transistor is a simple and effective electronic pr...
-
How to Design Own Arduino Wifi shield PCB
OverviewArduino wifi shield connects the Arduino with a wifi chip through the serial communication p...
-
DIY Air Quality Tester
OverviewIn this project “DIY Air Quality Tester” we use Node MCU microcontroller and air quality sen...
-
Digital Clock Using Arduino
OverviewIn this project, “Digital clock using Arduino” we will make a PCB board for digital clock an...
-
Bluetooth Controlled car using Arduino
OverviewA Bluetooth Controlled Car Using Arduino is a fascinating DIY project that involves building...
-
How to Make Your Own NFC Reader Using PN512
IntroductionNear Field Communication (NFC) is a short‑range wireless communication technology operat...
-
Smart Electrical Parameter Monitoring , Fault Alert and control System
IntroductionThe Smart Electrical Parameter Monitoring, Fault Alert, and Control System is an embedde...
-
ARPS-2 – Arduino-Compatible Robot Project Shield for Arduino UNO
533 0 0 -
A Compact Charging Breakout Board For Waveshare ESP32-C3
979 3 6 -
AI-driven LoRa & LLM-enabled Kiosk & Food Delivery System
867 2 0 -
-
-
-
ESP32-C3 BLE Keyboard - Battery Powered with USB-C Charging
1134 0 1 -
-
mammoth-3D SLM Voron Toolhead – Manual Drill & Tap Edition
971 0 1 -
-
AEL-2011 Power Supply Module
1731 0 2







