|
KiCad 8.0KiCad
|
Smart Adjustable Auto Cut-Off Battery Charger
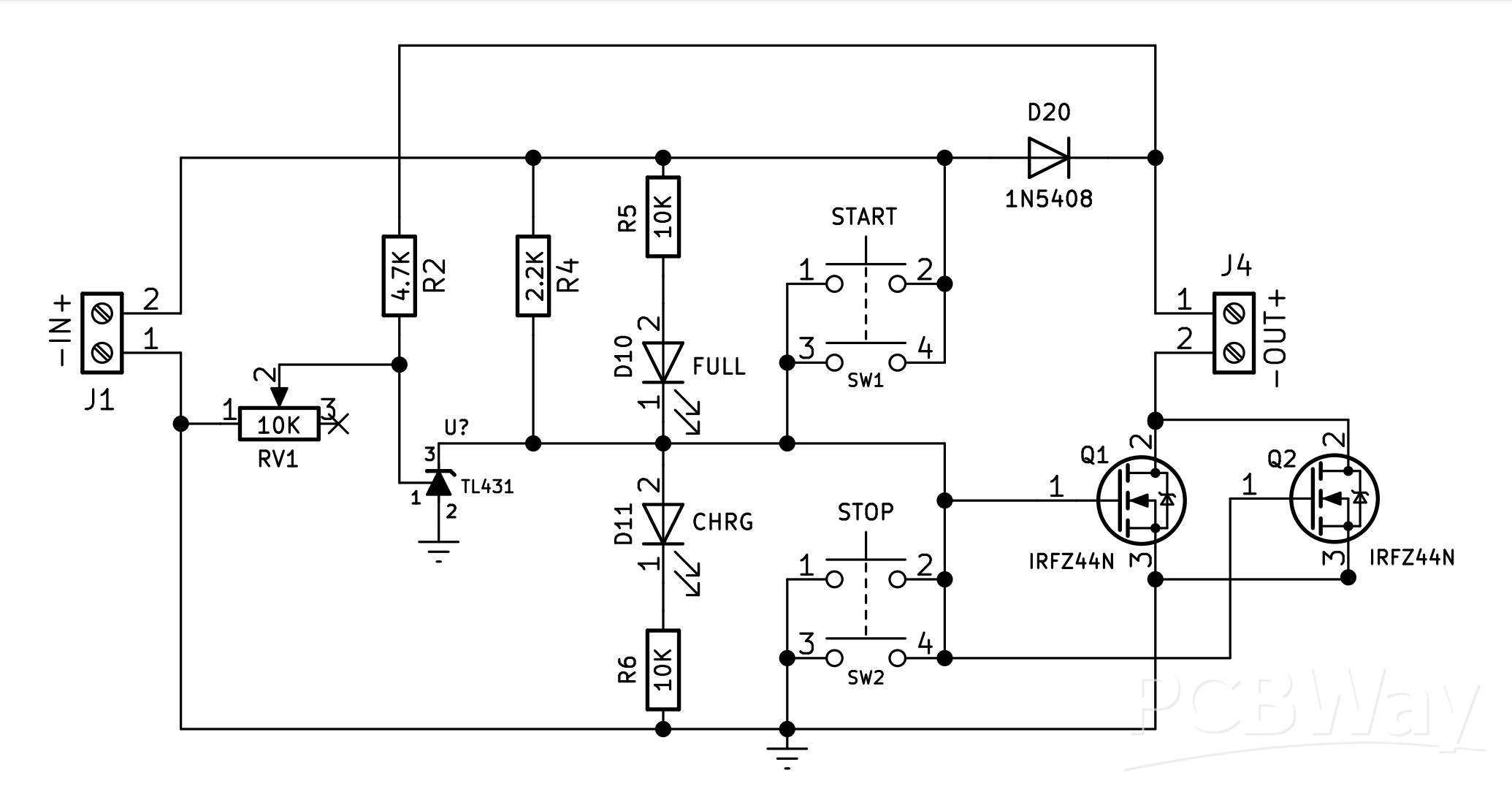
This project presents a smart, adjustable lithium battery charger designed for 1S, 2S, and 3S (3.7 V – 11.1 V) battery packs, featuring an automatic cut-off mechanism to protect cells from overcharging. The design focuses on simplicity, reliability, and flexibility, making it suitable for DIY energy systems, power tools, backup batteries, and experimental electronics.
At the heart of the circuit is the TL431 precision reference, which continuously monitors the battery voltage through an adjustable resistor network. Using a potentiometer, the cut-off threshold can be finely tuned to match the required full-charge voltage for different battery configurations. Once the battery reaches the preset voltage, the control section triggers a clean shutdown of the charging path.
High-current handling is achieved using IRFZ44N power MOSFETs, allowing the charger to support substantial charging currents while maintaining low losses. These MOSFETs act as electronic switches, automatically disconnecting the charger when the battery is full and reconnecting it when charging is required again. This eliminates the need for manual intervention and significantly improves battery safety and lifespan.
The design also includes clear charging and full-charge LED indicators, giving instant visual feedback on the charging status. Dedicated START and STOP push buttons provide manual control when needed, making the charger practical for both bench use and embedded applications. A robust diode on the input side ensures reverse-polarity protection and prevents unwanted current flow.
This charger is especially useful for makers who want a non-microcontroller-based solution that is easy to understand, adjust, and repair. With commonly available components and a straightforward schematic, it serves both as a functional charging module and an excellent learning project for analog power electronics.
Overall, this Smart 3.7 V Auto Cut-Off Battery Charger delivers a balanced combination of safety, adjustability, and power capability, making it a dependable choice for multi-cell lithium battery charging in DIY and educational projects.
Credit & Acknowledgement
Complete Design & Engineering Credit: Creative Techos (This project is shared for educational and community reference purposes)
Smart Adjustable Auto Cut-Off Battery Charger
*PCBWay community is a sharing platform. We are not responsible for any design issues and parameter issues (board thickness, surface finish, etc.) you choose.
Raspberry Pi 5 7 Inch Touch Screen IPS 1024x600 HD LCD HDMI-compatible Display for RPI 4B 3B+ OPI 5 AIDA64 PC Secondary Screen(Without Speaker)
BUY NOW- Comments(2)
- Likes(2)
-
Engineer
Jan 30,2026
-
. Real Space Pro
Jan 28,2026
- 1 USER VOTES
- YOUR VOTE 0.00 0.00
- 1
- 2
- 3
- 4
- 5
- 6
- 7
- 8
- 9
- 10
- 1
- 2
- 3
- 4
- 5
- 6
- 7
- 8
- 9
- 10
- 1
- 2
- 3
- 4
- 5
- 6
- 7
- 8
- 9
- 10
- 1
- 2
- 3
- 4
- 5
- 6
- 7
- 8
- 9
- 10
-
10design
-
10usability
-
10creativity
-
10content
More by Nirmal Maa
-
VC-02 Module Based Home Automation
In this guide, I’ll take you through the process of building a project using a custom-designed PCB, ...
-
16-Array Line Follower Robot Sensor PCB Design
This project presents a purpose-built 16-channel line follower sensor PCB engineered for precision r...
-
ESP01 + TM1637 NTP Clock (0.56″ 7-Segment Display)
This project is a minimalist Wi-Fi desk clock built around the ESP-01 / ESP-01S and a 0.56″ TM1637 7...
-
Wireless Dual-Joystick NRF24 Controller PCB for Robotics & RC Applications
This project presents a compact and reliable dual-joystick wireless controller PCB, designed for rob...
-
Channel RC Receiver PCB (NRF24 + Arduino Nano)
This receiver board is the compact, reliable counterpart to the 6-channel transmitter, designed to d...
-
Compact 3×3 Streaming Macro Pad with RGB & Encoders
The TriPad Studio Controller is a professional-grade 3×3 macro pad designed specifically for streame...
-
Servo & ESC Tester with End-Point Adjustment – (Dual Supply / High-Power)
The Servo & ESC Tester PCB (Dual Supply Version) is designed for applications involving high-tor...
-
Servo & ESC Tester with End-Point Adjustment – Single Supply
This Servo & ESC Tester PCB (Single Supply Version) is designed as a compact and reliable tool f...
-
FPV Head Tracking System – Transmitter PCB
The Transmitter PCB is the sensing and data-sending side of the FPV head tracking system, designed t...
-
FPV Head Tracking System – Receiver PCB (Small Version)
The Small Receiver PCB is the compact counterpart of the FPV head tracking system receiver, designed...
-
FPV Head Tracking System – Receiver PCB (Large Version)
This Large Receiver PCB is a core part of a DIY FPV head tracking system, designed to receive head m...
-
N20 Motor Breakout with DRV8212 4A Driver
This N20 Motor Breakout is a compact, motor-mounted driver board built around the DRV8212 H-bridge m...
-
Compact Motion Controller for Competitive Robotics
HMotion is a purpose-built controller PCB designed to simplify and strengthen robotics projects wher...
-
LM723 Solar Charge Controller with Voltage & Current Control
This project demonstrates a high-power solar charge controller built around the classic LM723 voltag...
-
Transformerless Adjustable AC-to-DC LED Driver (220V AC → 3V–110V DC)
This project explores a transformerless, auto-adjustable LED driver designed to convert 220V AC main...
-
Adjustable 3.7V Step-Up Boost Converter (5V–30V)
This project presents a compact and efficient step-up boost converter designed to generate higher vo...
-
60A Brushless BLDC Motor Controller (ESC)
This project showcases a DIY 60A Brushless DC (BLDC) Motor Controller (ESC) built using N-channel MO...
-
USB-to-UART Converter with CH340K
This project introduces a compact and cost-effective USB-to-UART converter built around the CH340K U...
-
-
ARPS-2 – Arduino-Compatible Robot Project Shield for Arduino UNO
819 0 2 -
A Compact Charging Breakout Board For Waveshare ESP32-C3
1372 3 6 -
AI-driven LoRa & LLM-enabled Kiosk & Food Delivery System
1309 2 0 -
-
-
-
ESP32-C3 BLE Keyboard - Battery Powered with USB-C Charging
1503 0 1 -
-
mammoth-3D SLM Voron Toolhead – Manual Drill & Tap Edition
1168 0 1 -







