Wireless Dual-Joystick NRF24 Controller PCB for Robotics & RC Applications
This project presents a compact and reliable dual-joystick wireless controller PCB, designed for robotics, RC vehicles, and custom remote-control applications. The entire design revolves around simplicity, stability, and clean signal handling, making it suitable for both hobby experimentation and serious DIY builds.
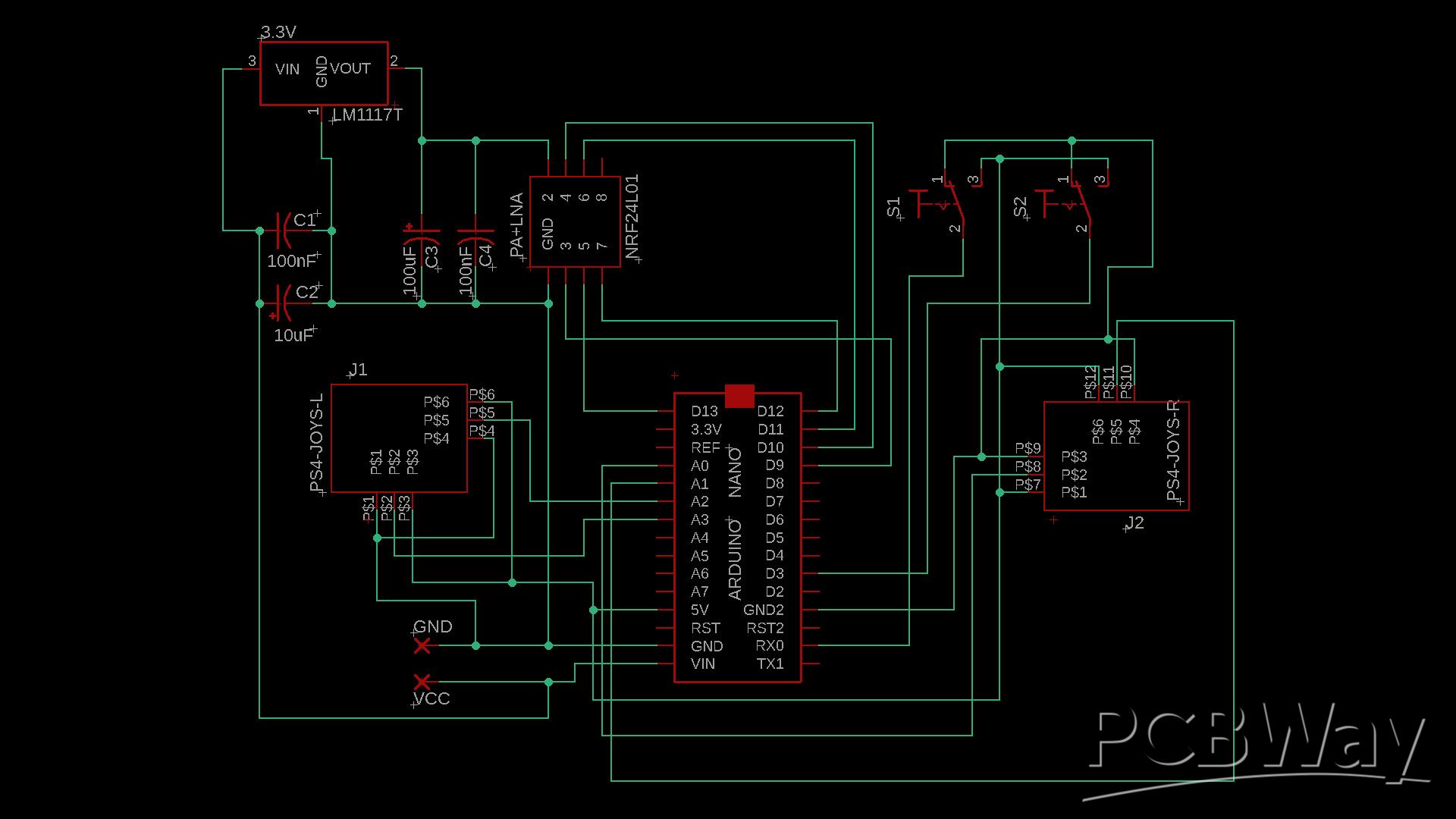
At the heart of the controller is an Arduino Nano, which reads analog position data from two PS4-style joystick modules. These joysticks provide smooth and precise two-axis control, ideal for driving motors, servos, or robotic mechanisms. Two tactile switches are integrated directly on the PCB to expand control functionality, allowing the user to trigger modes, resets, or auxiliary actions without external wiring.
For wireless communication, the board uses the NRF24L01 PA+LNA module, enabling long-range and low-latency data transmission. To ensure stable RF performance, special attention was given to the power section. A dedicated LM1117 3.3 V regulator supplies clean and noise-free power to the NRF module, supported by proper decoupling capacitors placed close to the IC. This avoids the common instability issues seen in NRF-based projects.
The PCB layout is optimized for signal integrity and ease of assembly. Wide power traces, short analog signal paths, and clearly separated RF and logic sections improve reliability during operation. The joystick connectors, switch inputs, and power pads are arranged for comfortable hand-held use, making the board ideal as a transmitter for RC cars, robots, boats, or experimental wireless systems.
Power can be supplied externally through dedicated pads, and the onboard regulation ensures safe operation of both the microcontroller and RF module. The design intentionally avoids unnecessary complexity, focusing instead on a robust and reproducible hardware solution that anyone can build and customize.
Overall, this project demonstrates a well-balanced combination of clean PCB design, stable wireless communication, and ergonomic control, making it a solid foundation for custom remote controllers, robotics transmitters, or educational wireless projects.
Credit & Acknowledgement
Complete Design & Engineering Credit: RC Maker Lab (This project is shared for educational and community reference purposes)
Wireless Dual-Joystick NRF24 Controller PCB for Robotics & RC Applications
*PCBWay community is a sharing platform. We are not responsible for any design issues and parameter issues (board thickness, surface finish, etc.) you choose.
Raspberry Pi 5 7 Inch Touch Screen IPS 1024x600 HD LCD HDMI-compatible Display for RPI 4B 3B+ OPI 5 AIDA64 PC Secondary Screen(Without Speaker)
BUY NOW- Comments(0)
- Likes(0)
- 0 USER VOTES
- YOUR VOTE 0.00 0.00
- 1
- 2
- 3
- 4
- 5
- 6
- 7
- 8
- 9
- 10
- 1
- 2
- 3
- 4
- 5
- 6
- 7
- 8
- 9
- 10
- 1
- 2
- 3
- 4
- 5
- 6
- 7
- 8
- 9
- 10
- 1
- 2
- 3
- 4
- 5
- 6
- 7
- 8
- 9
- 10
More by Nirmal Maa
-
VC-02 Module Based Home Automation
In this guide, I’ll take you through the process of building a project using a custom-designed PCB, ...
-
16-Array Line Follower Robot Sensor PCB Design
This project presents a purpose-built 16-channel line follower sensor PCB engineered for precision r...
-
ESP01 + TM1637 NTP Clock (0.56″ 7-Segment Display)
This project is a minimalist Wi-Fi desk clock built around the ESP-01 / ESP-01S and a 0.56″ TM1637 7...
-
Wireless Dual-Joystick NRF24 Controller PCB for Robotics & RC Applications
This project presents a compact and reliable dual-joystick wireless controller PCB, designed for rob...
-
Channel RC Receiver PCB (NRF24 + Arduino Nano)
This receiver board is the compact, reliable counterpart to the 6-channel transmitter, designed to d...
-
Compact 3×3 Streaming Macro Pad with RGB & Encoders
The TriPad Studio Controller is a professional-grade 3×3 macro pad designed specifically for streame...
-
Servo & ESC Tester with End-Point Adjustment – (Dual Supply / High-Power)
The Servo & ESC Tester PCB (Dual Supply Version) is designed for applications involving high-tor...
-
Servo & ESC Tester with End-Point Adjustment – Single Supply
This Servo & ESC Tester PCB (Single Supply Version) is designed as a compact and reliable tool f...
-
FPV Head Tracking System – Transmitter PCB
The Transmitter PCB is the sensing and data-sending side of the FPV head tracking system, designed t...
-
FPV Head Tracking System – Receiver PCB (Small Version)
The Small Receiver PCB is the compact counterpart of the FPV head tracking system receiver, designed...
-
FPV Head Tracking System – Receiver PCB (Large Version)
This Large Receiver PCB is a core part of a DIY FPV head tracking system, designed to receive head m...
-
N20 Motor Breakout with DRV8212 4A Driver
This N20 Motor Breakout is a compact, motor-mounted driver board built around the DRV8212 H-bridge m...
-
Compact Motion Controller for Competitive Robotics
HMotion is a purpose-built controller PCB designed to simplify and strengthen robotics projects wher...
-
LM723 Solar Charge Controller with Voltage & Current Control
This project demonstrates a high-power solar charge controller built around the classic LM723 voltag...
-
Transformerless Adjustable AC-to-DC LED Driver (220V AC → 3V–110V DC)
This project explores a transformerless, auto-adjustable LED driver designed to convert 220V AC main...
-
Adjustable 3.7V Step-Up Boost Converter (5V–30V)
This project presents a compact and efficient step-up boost converter designed to generate higher vo...
-
60A Brushless BLDC Motor Controller (ESC)
This project showcases a DIY 60A Brushless DC (BLDC) Motor Controller (ESC) built using N-channel MO...
-
USB-to-UART Converter with CH340K
This project introduces a compact and cost-effective USB-to-UART converter built around the CH340K U...
-
-
ARPS-2 – Arduino-Compatible Robot Project Shield for Arduino UNO
839 0 2 -
-
A Compact Charging Breakout Board For Waveshare ESP32-C3
1399 3 6 -
AI-driven LoRa & LLM-enabled Kiosk & Food Delivery System
1352 2 0 -
-
-
-
ESP32-C3 BLE Keyboard - Battery Powered with USB-C Charging
1531 0 1 -
-
mammoth-3D SLM Voron Toolhead – Manual Drill & Tap Edition
1185 0 1







