|
KiCad 9.0 |
60A Brushless BLDC Motor Controller (ESC)
This project showcases a DIY 60A Brushless DC (BLDC) Motor Controller (ESC) built using N-channel MOSFETs and basic discrete components, offering an accessible way to understand how high-current motor controllers work at a fundamental level. Instead of relying on complex microcontroller firmware, this design focuses on core power electronics principles, making it ideal for learning, experimentation, and hobby-grade applications.
The build process starts with manual circuit assembly, where the MOSFET pins are pre-soldered and paired with gate resistors, protection diodes, and a potentiometer used for basic speed control. This simple analog control method allows smooth variation of motor speed without any digital control logic, helping beginners clearly see how voltage and switching affect BLDC motor behavior.
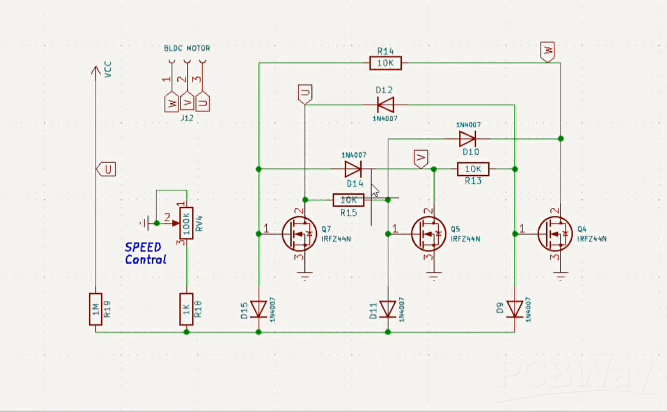
To validate the design, the controller is first tested using a hard drive BLDC motor, which conveniently provides a common connection and low mechanical load. This step demonstrates correct phase switching and speed control, proving the circuit’s basic operation. A clear schematic is referenced during testing, making it easier to trace signal flow and understand how each MOSFET contributes to phase commutation.
The project then moves a step further by modifying the circuit to drive drone-style BLDC motors, which typically use delta windings and do not have a common wire. This modification highlights an important real-world consideration when working with different BLDC motor types and shows how the same core circuit can be adapted for higher-performance applications.
For improved reliability and current handling, the design is transferred to a custom PCB, allowing better layout, lower resistance paths, and safer operation at higher currents. Once assembled on the PCB, the controller is tested with a drone BLDC motor, demonstrating its ability to handle high current loads and deliver smooth speed control.
While powerful and educational, the design is intentionally simple. It does not include back-EMF sensing or direction detection, which means it cannot determine rotor position automatically like commercial ESCs. However, this limitation also makes the circuit easier to understand and ideal as a stepping stone toward more advanced ESC designs.
Overall, this 60A DIY BLDC ESC is a solid hands-on project for anyone interested in motor control, power electronics, or robotics. It offers a clear view into how high-current motor drivers work and serves as an excellent foundation for building more advanced, sensor-based ESC systems in the future.
Credit & Acknowledgement
Complete Design & Engineering Credit: Creative Techos (This project is shared for educational and community reference purposes)
60A Brushless BLDC Motor Controller (ESC)
*PCBWay community is a sharing platform. We are not responsible for any design issues and parameter issues (board thickness, surface finish, etc.) you choose.
Raspberry Pi 5 7 Inch Touch Screen IPS 1024x600 HD LCD HDMI-compatible Display for RPI 4B 3B+ OPI 5 AIDA64 PC Secondary Screen(Without Speaker)
BUY NOW- Comments(0)
- Likes(1)
-
Electronic Adam
Mar 06,2026
- 0 USER VOTES
- YOUR VOTE 0.00 0.00
- 1
- 2
- 3
- 4
- 5
- 6
- 7
- 8
- 9
- 10
- 1
- 2
- 3
- 4
- 5
- 6
- 7
- 8
- 9
- 10
- 1
- 2
- 3
- 4
- 5
- 6
- 7
- 8
- 9
- 10
- 1
- 2
- 3
- 4
- 5
- 6
- 7
- 8
- 9
- 10
More by Nirmal Maa
-
VC-02 Module Based Home Automation
In this guide, I’ll take you through the process of building a project using a custom-designed PCB, ...
-
16-Array Line Follower Robot Sensor PCB Design
This project presents a purpose-built 16-channel line follower sensor PCB engineered for precision r...
-
ESP01 + TM1637 NTP Clock (0.56″ 7-Segment Display)
This project is a minimalist Wi-Fi desk clock built around the ESP-01 / ESP-01S and a 0.56″ TM1637 7...
-
Wireless Dual-Joystick NRF24 Controller PCB for Robotics & RC Applications
This project presents a compact and reliable dual-joystick wireless controller PCB, designed for rob...
-
Channel RC Receiver PCB (NRF24 + Arduino Nano)
This receiver board is the compact, reliable counterpart to the 6-channel transmitter, designed to d...
-
Compact 3×3 Streaming Macro Pad with RGB & Encoders
The TriPad Studio Controller is a professional-grade 3×3 macro pad designed specifically for streame...
-
Servo & ESC Tester with End-Point Adjustment – (Dual Supply / High-Power)
The Servo & ESC Tester PCB (Dual Supply Version) is designed for applications involving high-tor...
-
Servo & ESC Tester with End-Point Adjustment – Single Supply
This Servo & ESC Tester PCB (Single Supply Version) is designed as a compact and reliable tool f...
-
FPV Head Tracking System – Transmitter PCB
The Transmitter PCB is the sensing and data-sending side of the FPV head tracking system, designed t...
-
FPV Head Tracking System – Receiver PCB (Small Version)
The Small Receiver PCB is the compact counterpart of the FPV head tracking system receiver, designed...
-
FPV Head Tracking System – Receiver PCB (Large Version)
This Large Receiver PCB is a core part of a DIY FPV head tracking system, designed to receive head m...
-
N20 Motor Breakout with DRV8212 4A Driver
This N20 Motor Breakout is a compact, motor-mounted driver board built around the DRV8212 H-bridge m...
-
Compact Motion Controller for Competitive Robotics
HMotion is a purpose-built controller PCB designed to simplify and strengthen robotics projects wher...
-
LM723 Solar Charge Controller with Voltage & Current Control
This project demonstrates a high-power solar charge controller built around the classic LM723 voltag...
-
Transformerless Adjustable AC-to-DC LED Driver (220V AC → 3V–110V DC)
This project explores a transformerless, auto-adjustable LED driver designed to convert 220V AC main...
-
Adjustable 3.7V Step-Up Boost Converter (5V–30V)
This project presents a compact and efficient step-up boost converter designed to generate higher vo...
-
60A Brushless BLDC Motor Controller (ESC)
This project showcases a DIY 60A Brushless DC (BLDC) Motor Controller (ESC) built using N-channel MO...
-
USB-to-UART Converter with CH340K
This project introduces a compact and cost-effective USB-to-UART converter built around the CH340K U...
-
-
ARPS-2 – Arduino-Compatible Robot Project Shield for Arduino UNO
797 0 2 -
A Compact Charging Breakout Board For Waveshare ESP32-C3
1353 3 6 -
AI-driven LoRa & LLM-enabled Kiosk & Food Delivery System
1250 2 0 -
-
-
-
ESP32-C3 BLE Keyboard - Battery Powered with USB-C Charging
1483 0 1 -
-
mammoth-3D SLM Voron Toolhead – Manual Drill & Tap Edition
1152 0 1 -







