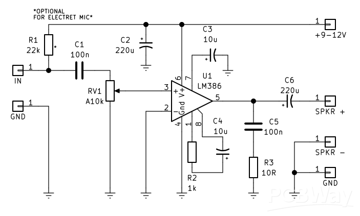
LM386 Amplifier For Electret Microphone (Bullhorn)
This little circuit was originally designed to have an electret microphone insert connected at the input to be amplified to a speaker; such as in a megaphone (or bullhorn). However, this can be used to amplify virtually anything by omitting R1, the 22k resistor. This will present DC to the "IN" pin on the PCB and is not a good idea to connect any other audio device to it without omitting R1.
The gain is set by R2 to around 50, the 1k resistor. By increasing the resistance, we reduce the gain; decrease the resistance, we increase the gain. If a shorting link was used in place of R2, then the gain would be 200. Refer to the datasheet for the LM386N for calculating the resistor value for your desired gain requirements.
The power supply requirements for this are 9 to 12V DC with a current capability of at least 300mA. Do not exceed 12V, as the capacitors chosen have a maximum working voltage of 16V. Exceeding the working voltage will cause capacitors to release the magic smoke, and the LM386N-1 to LM386N-3 may also be destroyed as the maximum supply voltage is 12V. Only the LM386N-4 can go to a supply voltage of 18V max, but the absolute maximum should be 12V to keep the IC happy. I've destroyed many LM386's over the years!
C3, the 10uF capacitor connected to pin 7 of U1, bypasses the supply lines and keeps U1 stable, preventing it from oscillating and howling (which can be quite common) at high gains. Ignore the 25-turn 100k pot in place of RV1 (10k LOG 9mm PCB-mount); I was using this for testing as I didn't have the correct pot at the time.
Video on assembly of the project:
LM386 Amplifier For Electret Microphone (Bullhorn)
*PCBWay community is a sharing platform. We are not responsible for any design issues and parameter issues (board thickness, surface finish, etc.) you choose.
Raspberry Pi 5 7 Inch Touch Screen IPS 1024x600 HD LCD HDMI-compatible Display for RPI 4B 3B+ OPI 5 AIDA64 PC Secondary Screen(Without Speaker)
BUY NOW- Comments(0)
- Likes(0)
- 0 USER VOTES
- YOUR VOTE 0.00 0.00
- 1
- 2
- 3
- 4
- 5
- 6
- 7
- 8
- 9
- 10
- 1
- 2
- 3
- 4
- 5
- 6
- 7
- 8
- 9
- 10
- 1
- 2
- 3
- 4
- 5
- 6
- 7
- 8
- 9
- 10
- 1
- 2
- 3
- 4
- 5
- 6
- 7
- 8
- 9
- 10
More by Astro's Electronics Lab
-
AEL-2011 Power Supply Module
NOTE: THIS INVOLVES MAINS WIRING AND MAINS POTENTIAL. IF YOU ARE NOT CONFIDENT IN HANDLING MAINS WIR...
-
AEL-2011 50W Power Amplifier
IntroductionThis little amplifier module measuring 100mm by 100mm is capable of producing 50W into 8...
-
Elektor PA300 300W Power Amplifier
NOTE: This is an intermediate project; DO NOT attempt this as your first project if you’re a novice....
-
Simple 45W Discrete Power Amplifier
This simple amplifier is capable of producing up to 45W in to 8 ohms at the specified supply rails o...
-
555 Timer 12VDC Motor Speed Controller
Using a 555 timer and PWM (Pulse-Width Modulation), by varying its duty-cycle, we can vary the speed...
-
Headphone Adaptor for Power Amplifiers
Add a headphone socket to any existing stereo amplifier that doesn't have one. This L-pad attenuator...
-
Soft-Start Circuit for Toroidal Transformers
WARNING: This project is connected to mains line voltage during its entire operation. This project s...
-
AEL-50B Simple 50W Power Amplifier
Need a simple power amplifier to drive a loudspeaker that doesn't require any messy set-ups to get g...
-
150W Lateral MOSFET Power Amplifier
NOTE 1: This project is not intended for beginners. It is intended for someone with a medium underst...
-
Elektor Austereo 5W Stereo Amplifier
IntroductionThis little stereo amplifier will happily produce 5W RMS per-channel into 8 ohms and fea...
-
Simple NE5532 Stereo Preamplifier
Need a simple stereo preamplifier for a set of power amplifiers? Here's the solution. Based on an NE...
-
NE5534 5W Utility Power Amplifier PSU
This power supply was intended for the NE5534 power amplifier project:https://www.pcbway.com/project...
-
LM386 Amplifier For Electret Microphone (Bullhorn)
This little circuit was originally designed to have an electret microphone insert connected at the i...
-
NE5534 5W Utility Power Amplifier
I needed a small amplifier to drive a pair of bookshelf speakers for testing other audio gear, such ...
-
Guitar Practice Amplifier (0.5W)
This little amplifier will happily drive a 4 - 8 ohm speaker to pretty loud levels, complete with ov...
-
100mW Utility Amplifier
Need a small amplifier to amplify a radio front-end, or similar? This will do it! It produces up to ...
-
Car Alarm Deterrent Flasher
We've all seen them; a bright red flashing light on someone's car's dash board to indicate there is ...
-
555 Timer Bi-Stable AC Mains Switch
WARNING: THIS CIRCUIT IS CONNECTED DIRECTLY TO THE MAINS SUPPLY AND CAN BE DANGEROUS. EXTREME CARE S...
-
ESP32-C3 BLE Keyboard - Battery Powered with USB-C Charging
28 0 0 -
-
mammoth-3D SLM Voron Toolhead – Manual Drill & Tap Edition
329 0 0 -
-
AEL-2011 Power Supply Module
898 0 2 -
AEL-2011 50W Power Amplifier
737 0 2 -
-
-
Custom Mechanical Keyboard
918 0 1 -
Tester for Touch Screen Digitizer without using microcontroller
520 2 2 -
Audio reactive glow LED wristband/bracelet with NFC / RFID-Tags
484 0 1 -







