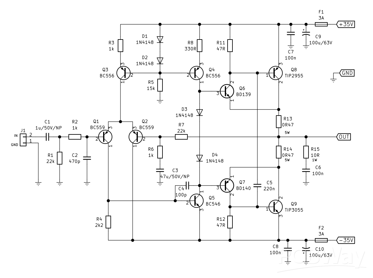
Simple 45W Discrete Power Amplifier
This simple amplifier is capable of producing up to 45W in to 8 ohms at the specified supply rails of +/-35VDC (I wouldn't exceed this voltage without changing the driver and voltage amplification stage (VAS) transistors to something with better Vce specs than the BD139/BD140 (MJE340/MJE350 come to mind). The goal was to build an amplifier that used commonly available transistors and no strange hard-to-get components.
The amplifier comprises constant current sources (CCS) Q3, which controls the current to the long-tail-pair (LTP) input stage and Q4 controlling the current through the voltage amplification stage (VAS) and biasing network. The amplifier is self-biased using two 1N4148 signal diodes (D3/D4), but this is open to modification using a Vbe multiplier, as during testing I found the quiescent current to be around 170mA (which is quite high!). The output stage consists of a Class-B Sziklai compound pair comprising of Q6/Q8 and Q7/Q9 to drive the speaker. A Class-AB design using emitter-followers in Darlington configuration could have also been used, however the Sziklai pair (with common collector output) is just as good.
The overall gain of the amplifier is 23, or 27dB, as set by R6 and R7 (A = R7/R6 + 1), but you could modify this by increasing the value of R7 if you want a lower input sensitivity.
As for the output transistors, they are marked as just Q8 PNP and Q9 NPN on the PCB silkscreen. This leaves it up to you what power transistors to use, and the circuit is accepting of most choices. Examples you could use are TIP2955/TIP3055, TIP36C/TIP35C, MJL21193/MJL21194 (albeit expensive at $16 AU each!). I don't recommend any Toshiba devices in the 2SA or 2SC range, unless you can get them from a reputable supplier as these are the most commonly faked transistors on the market. As for the Vce (voltage collector-emitter) anything with a rating of greater than 80V is fine, with a minimum Ic (current collector) of 10A. 200V Vce is overkill.
My tests were done using supply rails of +/-30VDC and TIP2955/TIP3055 as O/P devices.
Specifications:
Input Sensitivity: 741mV RMS
Power Output - 34W RMS @ 8 ohms, 45W RMS @ 4 ohms
Frequency Response - 20Hz - 22kHz
Distortion (THD) - Unmeasured
Stability - Unconditional (as far as I can tell, it doesn't seem to experience thermal runway or going in to spurious oscillations)
Link to my YouTube video on assembling this project:
Simple 45W Discrete Power Amplifier
*PCBWay community is a sharing platform. We are not responsible for any design issues and parameter issues (board thickness, surface finish, etc.) you choose.
Raspberry Pi 5 7 Inch Touch Screen IPS 1024x600 HD LCD HDMI-compatible Display for RPI 4B 3B+ OPI 5 AIDA64 PC Secondary Screen(Without Speaker)
BUY NOW- Comments(0)
- Likes(3)
-
Engineer
Aug 09,2025
-
Engineer
Jul 28,2025
-
Vladimir Mutyachenko
Jul 28,2025
- 0 USER VOTES
- YOUR VOTE 0.00 0.00
- 1
- 2
- 3
- 4
- 5
- 6
- 7
- 8
- 9
- 10
- 1
- 2
- 3
- 4
- 5
- 6
- 7
- 8
- 9
- 10
- 1
- 2
- 3
- 4
- 5
- 6
- 7
- 8
- 9
- 10
- 1
- 2
- 3
- 4
- 5
- 6
- 7
- 8
- 9
- 10
More by Astro's Electronics Lab
-
AEL-2011 Power Supply Module
NOTE: THIS INVOLVES MAINS WIRING AND MAINS POTENTIAL. IF YOU ARE NOT CONFIDENT IN HANDLING MAINS WIR...
-
AEL-2011 50W Power Amplifier
IntroductionThis little amplifier module measuring 100mm by 100mm is capable of producing 50W into 8...
-
Elektor PA300 300W Power Amplifier
NOTE: This is an intermediate project; DO NOT attempt this as your first project if you’re a novice....
-
Simple 45W Discrete Power Amplifier
This simple amplifier is capable of producing up to 45W in to 8 ohms at the specified supply rails o...
-
555 Timer 12VDC Motor Speed Controller
Using a 555 timer and PWM (Pulse-Width Modulation), by varying its duty-cycle, we can vary the speed...
-
Headphone Adaptor for Power Amplifiers
Add a headphone socket to any existing stereo amplifier that doesn't have one. This L-pad attenuator...
-
Soft-Start Circuit for Toroidal Transformers
WARNING: This project is connected to mains line voltage during its entire operation. This project s...
-
AEL-50B Simple 50W Power Amplifier
Need a simple power amplifier to drive a loudspeaker that doesn't require any messy set-ups to get g...
-
150W Lateral MOSFET Power Amplifier
NOTE 1: This project is not intended for beginners. It is intended for someone with a medium underst...
-
Elektor Austereo 5W Stereo Amplifier
IntroductionThis little stereo amplifier will happily produce 5W RMS per-channel into 8 ohms and fea...
-
Simple NE5532 Stereo Preamplifier
Need a simple stereo preamplifier for a set of power amplifiers? Here's the solution. Based on an NE...
-
NE5534 5W Utility Power Amplifier PSU
This power supply was intended for the NE5534 power amplifier project:https://www.pcbway.com/project...
-
LM386 Amplifier For Electret Microphone (Bullhorn)
This little circuit was originally designed to have an electret microphone insert connected at the i...
-
NE5534 5W Utility Power Amplifier
I needed a small amplifier to drive a pair of bookshelf speakers for testing other audio gear, such ...
-
Guitar Practice Amplifier (0.5W)
This little amplifier will happily drive a 4 - 8 ohm speaker to pretty loud levels, complete with ov...
-
100mW Utility Amplifier
Need a small amplifier to amplify a radio front-end, or similar? This will do it! It produces up to ...
-
Car Alarm Deterrent Flasher
We've all seen them; a bright red flashing light on someone's car's dash board to indicate there is ...
-
555 Timer Bi-Stable AC Mains Switch
WARNING: THIS CIRCUIT IS CONNECTED DIRECTLY TO THE MAINS SUPPLY AND CAN BE DANGEROUS. EXTREME CARE S...
-
ARPS-2 – Arduino-Compatible Robot Project Shield for Arduino UNO
355 0 0 -
A Compact Charging Breakout Board For Waveshare ESP32-C3
700 3 6 -
AI-driven LoRa & LLM-enabled Kiosk & Food Delivery System
681 2 0 -
-
-
-
ESP32-C3 BLE Keyboard - Battery Powered with USB-C Charging
897 0 1 -
-
mammoth-3D SLM Voron Toolhead – Manual Drill & Tap Edition
776 0 1 -
-
AEL-2011 Power Supply Module
1517 0 2







