|
|
LM741 Op-Amp (or TL071) |
x 1 | |
|
|
BC557 PNP Transistor |
x 1 | |
|
|
Potentiometer 1k |
x 1 | |
|
|
Potentiometer 10K |
x 1 | |
|
|
Search Coil |
x 1 | |
|
|
Passive Components (Resistors, Capacitors...) |
x 1 |
|
Soldering Iron Wire |
DIY Simple Sensitive Pinpointer Metal Detector
A pinpointer metal detector, often simply called a pinpointer, is a small, handheld device used to precisely locate metal targets that have already been detected in a general area by a larger, standard metal detector.

After a standard metal detector indicates a target and the user digs a hole or removes a plug of soil, the pinpointer is used to scan that small area. In one of my previous videos I presented a way to make a Pinpointer using an Arduino microcontroller board. This time I will present a very simple way to make such a device without the use of microcontrollers and programs, using only standard electronic components.
However, the sensitivity of this pinpointer is identical and even exceeds the previously mentioned one if properly adjusted. The difference is that there the device was adjusted only by pressing a button, while in this case we do it manually using a potentiometer.
This project is sponsored by PCBWay . They has all the services you need to create your project at the best price, whether is a scool project, or complex professional project. On PCBWay you can share your experiences, or get inspiration for your next project. They also provide completed Surface mount SMT PCB assemblY service at a best price, and ISO9001 quality control. Visit pcbway.com for more services.

This pinpointer is very easy to make and consists of several standard electronic components that can be found in any average hardware store. These are:
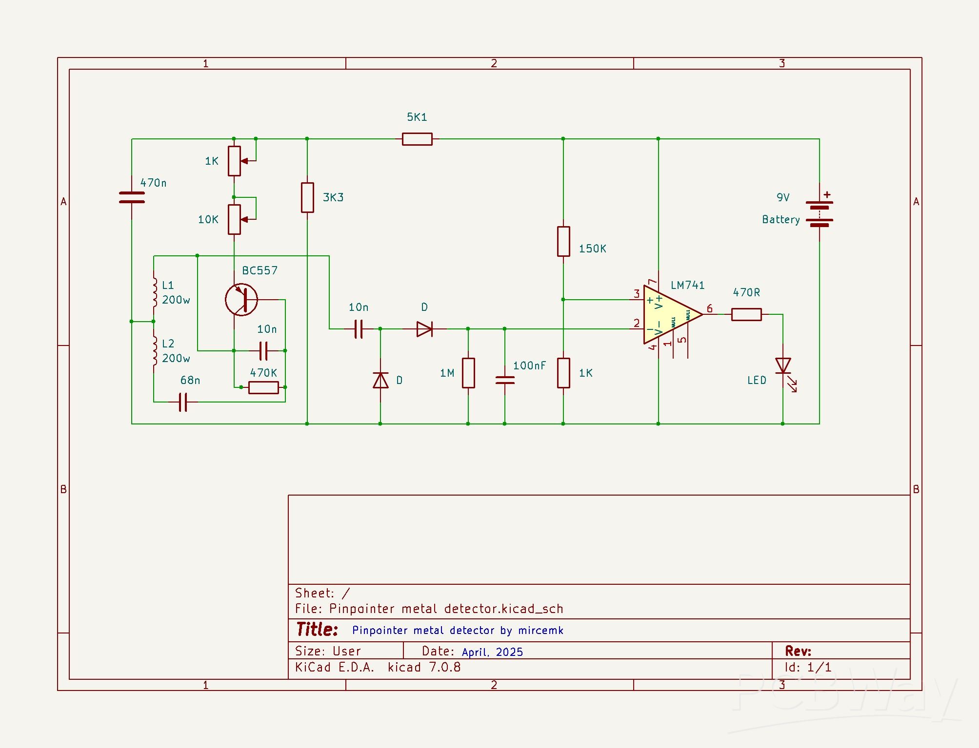
- One universal PNP-type transistor (I use BC557 in this project)
- Two diodes of type 1N4148 or similar
- LM741 Operational amplifier (specifically I use TL081), and any other operational amplifier can be used
- LED for signaling
- Two potentiometers of 1K and 10K
- several capacitors and resistors
- And two coils wound next to each other, each of which has about 200 turns of varnished copper wire with a cross section of 0.2 to 0.3 mm. The coils are wound on a ferrite core from an old AM receiver.

First, let me briefly explain the working principle. Part with the transistor and the two coils represents an oscillator with a frequency of about 20KHz. The amplitude of this sinusoidal signal can be changed in two ways. The first is by changing the value of this set of potentiometers, and the other is by bringing a metal object closer to the ferrite core on which the two coils are wound. In the second way, by bringing the metal closer, the amplitude of the signal decreases.

Then comes a rectifier with two diodes and a capacitor, and so the rectified voltage is brought to the inverting input of the operational amplifier. On the non-inverting input, using this voltage divider, we bring a voltage close to that of the inverting input. Now with these two potentiometers we adjust the voltage on pin 2 to be just a little higher than that on pin 3 and the LED goes out. Now, as the metal object approaches the coils, the amplitude of the sine signal decreases, and so does the voltage at pin 2, so when this voltage becomes lower than that at pin 3, a voltage appears at output 6 and the LED lights up, which actually indicates the presence of metal near the coils. Let's see how this practically looks on an oscilloscope.

The oscilloscope is connected to the output of the oscillator to see its properties. We see the signal from the oscillator. With the potentiometers we change its amplitude. Now the amplitude is constant, but if we bring a metal object closer to the coils we see that it decreases proportionally. It is this property that we use for detection. Now let's see how this device behaves in real conditions on metal objects with different dimensions, i.e. its sensitivity. Just to mention that this sensor is sensitive to temperature changes, so it is necessary to adjust the potentiometers more often to get the highest sensitivity.

After turning on the detector, we move the coarse adjustment potentiometer until the LED goes out. Then, with the FINE potentiometer, we adjust the threshold more precisely just before the LED lights up. At this point, the metal detector is ready.
The advantage of the aforementioned pinpointer with an Arduino microcontroller is that this adjustment is faster and simpler, and is achieved with a short press of a button.
And finally, a short conclusion. This is an extremely simple pinpoint metal detector that, although made only with standard electronic components, has quite satisfactory sensitivity, detecting a small coin at a distance of 4-5 cm, and a larger object at 7-8 cm and more.
DIY Simple Sensitive Pinpointer Metal Detector
Raspberry Pi 5 7 Inch Touch Screen IPS 1024x600 HD LCD HDMI-compatible Display for RPI 4B 3B+ OPI 5 AIDA64 PC Secondary Screen(Without Speaker)
BUY NOW- Comments(0)
- Likes(0)
- 0 USER VOTES
- YOUR VOTE 0.00 0.00
- 1
- 2
- 3
- 4
- 5
- 6
- 7
- 8
- 9
- 10
- 1
- 2
- 3
- 4
- 5
- 6
- 7
- 8
- 9
- 10
- 1
- 2
- 3
- 4
- 5
- 6
- 7
- 8
- 9
- 10
- 1
- 2
- 3
- 4
- 5
- 6
- 7
- 8
- 9
- 10
More by Mirko Pavleski
-
Arduino 3D Printed self Balancing Cube
Self-balancing devices are electronic devices that use sensors and motors to keep themselves balanc...
-
Build a 5-Day forecast Raspberry Pi Weather Dashboard (Step-by-Step)
Recently in one of my previous videos,I introduced you to the 7 inch Elecrow Pi Terminal and how to...
-
ESP32 Aneroid Barometer using Squareline Studio and LVGL on CrowPanel Round display
A barometer is a scientific instrument used to measure atmospheric pressure. Rising Pressure genera...
-
LINAMP Project – Winamp-Style Audio Front Panel on Raspberry Pi 5
Winamp is one of the most iconic and historically significant digital media players ever created. I...
-
Retro Style radio with CrowPanel 2.1inch round Display (TEA5767)
Some time ago I presented you a clock project with CrowPanel 2.1inch-HMI ESP32 Rotary Display 480*4...
-
Pi-Pico RX - SDR Radio with New Firmware and Features
A few months ago I presented you a wonderful SDR radio project by DawsonJon 101 Things. In short, i...
-
How to make simple Variable HIGH VOLTAGE Power Supply
High Voltage Power Supply is usually understood as a device that is capable of generating a voltage...
-
DIY 5-Day Rainfall Forecast Device - ESP32 E-Paper Project
In several of my previous projects I have presented ways to make weather stations, but this time I ...
-
Build simple Retro Style VFO (Variable frequency oscillator) with Crowoanel 1.28 inch Round Display
Today I received a shipment with a Small round LCD display from Elecrow. The device is packed in tw...
-
Human vs Robot – Rock Paper Scissors with MyCobot 280 M5Stack
Today I received a package containing the few Elephant Robotics products. The shipment is well pack...
-
How to Build a Simple Audio Spectrum Analyzer with Adjustable Settings
An audio spectrum analyzer is an electronic device or software tool that measures and visually disp...
-
How to Make a Digital Clock on a Vintage B&W TV using Arduino
These days I accidentally came across this small retro Black and White TV with a built-in Radio, so ...
-
Build a $10 Function Generator with Frequency Meter for Your Lab
A function generator is a piece of electronic test equipment used to generate various types of elec...
-
From Unboxing to Coding - Radar Clock on Elecrow’s 2.1 HMI Display
Today I received a shipment with a large round LCD display from Elecrow. The device is packed in two...
-
Making a Retro Analog NTP Clock with Unihiker K10 - Arduino IDE Tutorial
Some time ago I presented you a way to use standard Arduino libraries on the Unihiker k10 developme...
-
Build a Cheap & Easy HF Preselector - Antenna Tuner
HF antenna preselector is an electronic device connected between an HF radio antenna, and a radio r...
-
DIY Static Charge Monitor - Electrostatic Field Detector (Arduino & TL071)
A Static Charge Monitor also known as a Static Field Meter or Electrostatic Voltmeter is a device u...
-
XHDATA D-219 Radio Short Review with complete disassembly
Some time ago I received an offer from XHDATA to be one of the first test users of their new radio m...
-
A Compact Charging Breakout Board For Waveshare ESP32-C3
511 3 4 -
AI-driven LoRa & LLM-enabled Kiosk & Food Delivery System
507 2 0 -
-
-
-
ESP32-C3 BLE Keyboard - Battery Powered with USB-C Charging
705 0 1 -
-
mammoth-3D SLM Voron Toolhead – Manual Drill & Tap Edition
685 0 1 -
-
AEL-2011 Power Supply Module
1362 0 2 -
AEL-2011 50W Power Amplifier
1242 0 2







