Ondřej Kuběna
CZECH REPUBLIC, THE • + Follow
Edit Project
Tools, APP Software Used etc.
|
KiCad 9.0 |
|
|
Google Sheets |
|
|
Soldering iron (generic) |
|
|
Soldering Iron Wire |
Description
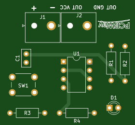
ON/OFF Flip Flop Switch Using NE555
This project is an ON/OFF flip flop switch circuit built around the popular NE555 timer IC. It acts as a latching switch: pressing a button once turns the output ON, and pressing it again turns it OFF.
Features:
- Uses a single NE555 timer in a bistable configuration.
- Simple design with minimal components.
- Works with push button input.
- Provides a stable ON/OFF toggle output.
- Can control LEDs, small relays, or logic-level circuits.
Why to use it?
- The NE555 is one of the most versatile ICs in electronics. In this design, it makes a reliable toggle switch without the need for microcontrollers. It’s perfect for learning, prototyping, or practical use in DIY electronics.
Applications:
- LED and lamp control
- Relay and motor switching
- Logic signal toggling
- Educational projects with NE555
All essential project files are included: schematic, layout, BOM, Gerber files, and assembly details, making it easy to build and test.
Sep 07,2025
787 views
ON/OFF Flip Flop Switch Using NE555
ON/OFF flip flop switch using the NE555 timer IC — simple and great for electronics projects.
787
0
0
Published: Sep 07,2025
Standard PCB
Download Gerber file 4
BOM(Bill of materials)
Centroid file
Purchase
Donation Received ($)
PCBWay Donate 10% cost To Author
Only PCB
PCB+Assembly
*PCBWay community is a sharing platform. We are not responsible for any design issues and parameter issues (board thickness, surface finish, etc.) you choose.
Copy this HTML into your page to embed a link to order this shared project
Copy
Under the
Attribution-ShareAlike (CC BY-SA)
License.
Raspberry Pi 5 7 Inch Touch Screen IPS 1024x600 HD LCD HDMI-compatible Display for RPI 4B 3B+ OPI 5 AIDA64 PC Secondary Screen(Without Speaker)
BUY NOW- Comments(0)
- Likes(0)
Upload photo
You can only upload 5 files in total. Each file cannot exceed 2MB. Supports JPG, JPEG, GIF, PNG, BMP
0 / 10000
It looks like you have not written anything. Please add a comment and try again.
You can upload up to 5 images!
Image size should not exceed 2MB!
File format not supported!
View More
View More
VOTING
0 votes
- 0 USER VOTES
0.00
- YOUR VOTE 0.00 0.00
- 1
- 2
- 3
- 4
- 5
- 6
- 7
- 8
- 9
- 10
Design
1/4
- 1
- 2
- 3
- 4
- 5
- 6
- 7
- 8
- 9
- 10
Usability
2/4
- 1
- 2
- 3
- 4
- 5
- 6
- 7
- 8
- 9
- 10
Creativity
3/4
- 1
- 2
- 3
- 4
- 5
- 6
- 7
- 8
- 9
- 10
Content
4/4
More by Ondřej Kuběna
-
Choose the right brightness for your LEDs. LED RESISTANCE HELPER Tool
This board features 6 different resistance values so you can find the right brightness for your proj...
-
EON Keychain
EON Keychain, can be multicolor.No special settings or supports needed.Filament: PLANo rafts and no ...
-
EON - Figure
EON - Figure, can be multicolor.Supports needed, organic support setting is best, you can use the au...
-
EON - Articulated fidget toy
EON-Articulated Fidget Toy, can be multicolor.No special setting or supports needed.Filament: PLANo ...
-
Led Chaser, Mostly SMD, using NE555 & CD4017
NE555 & CD4017 LED CHASER-The LEDS, RESISTORS AND INTEGRATED CIRCUITS are all SMD, therefore the...
-
Arduino Heartbeat Monitor with HW-487 Pulse Sensor and 16×2 I²C LCD
This project is an Arduino Uno–based heartbeat monitor that uses the HW-487 pulse sensor to measure ...
-
Astable Multivibrator Using Transistors
This project is an Astable Multivibrator built with two BC546 NPN transistors, along with resistors ...
-
ZERO PCB 6*7cm - Perfboard
Please do not use BOM and the centroid file because they are irrevelant and not needed. (In the BOM ...
-
NCV Tester, Detect LIVE electronics
Warning / Safety Notice:This tester is for basic DIY and educational use only.It is not a profession...
-
ON/OFF Flip Flop Switch Using NE555
This project is an ON/OFF flip flop switch circuit built around the popular NE555 timer IC. It acts ...
-
Solder Paste/Flux Syringe Cap
When solder paste or flux is left uncovered, it can dry out, harden, or become less effective. With ...
-
LED Tester
This project is a simple LED tester, designed to quickly check LEDs of different colors, sizes, and ...
-
M3-M10 WASHERS
Overview:M3-M10 3D printed washers fit bolts or screws sized M3 to M10. They can be printed in a var...
-
M3-M10 NUTS
Overview: M3-M10 3D printed nuts are customizable fasteners that fit bolts or screws sized M3 to M10...
-
WICK, Solder Wire, Tin spool holder
This project is a 3D printed coil holder designed for organizing wires, soldering tin, and other spo...
-
Power Supply for Audio Amplifier
INPUT 16-18VACOUTPUT1 12VDCOUTPUT2 24VDCThis project is a dedicated power supply unit designed for ...
-
Fume Extractor with 3D Printed Case, Carbon Filter and 70mm (or any) Fan
This project is a DIY fume extractor designed to keep your soldering area safe and clean.Features:3D...
-
Arduino UNO R3 Back Cover
Protect and organize your Arduino Uno R3 with this precision-designed back cover. It shields the boa...
You may also like
-
ARPS-2 – Arduino-Compatible Robot Project Shield for Arduino UNO
788 0 2 -
A Compact Charging Breakout Board For Waveshare ESP32-C3
1336 3 6 -
AI-driven LoRa & LLM-enabled Kiosk & Food Delivery System
1230 2 0 -
-
-
-
ESP32-C3 BLE Keyboard - Battery Powered with USB-C Charging
1473 0 1 -
-
mammoth-3D SLM Voron Toolhead – Manual Drill & Tap Edition
1143 0 1 -
-
AEL-2011 Power Supply Module
1996 0 2







