|
KiCad 8.0KiCad
|
|
|
Smart Soldering Iron TS101-BC2 |
|
|
MHP50-A5 Mini Hot Plate PreheaterMiniware
|
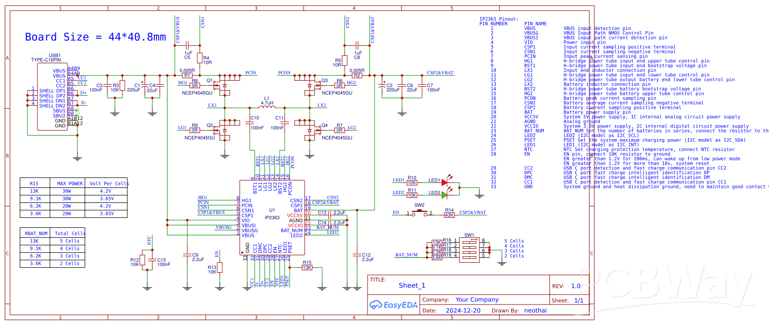
IP2363 30W PD Lithium Battery Charger (TESTED) – Community Innovation Share
This project features a high-performance lithium battery charging board based on the IP2363 power management IC, designed for 2–5 cell lithium battery packs. With buck-boost charging architecture and support for modern fast-charging protocols, it delivers up to 30W charging power while maintaining high efficiency and safety. The IP2363 can be used to build a compact, efficient, and safe fast-charging solution for multi-cell lithium battery systems.
Project Overview
The IP2363 enables automatic step-up and step-down voltage conversion, allowing stable charging across a wide 5V–20V input range. It supports both Li-ion (4.2V/cell) and LiFePO₄ (3.65V/cell) batteries, making the design flexible for multiple battery chemistries.
Key Features
- Buck-Boost charging for 2–5S battery packs
- Up to 30W fast charging capability
- PD3.0 and DP/DM (QC) protocol support
- Comprehensive protections: over-voltage, over-current, over-temperature
- NTC support for battery temperature monitoring
- Ultra-low 5 µA standby power consumption
- Optional I²C interface for real-time monitoring
Test Results (3S Li-ion)
QC3.0: 9V × 2A → ~19.7W input
PD3.0: 20V × 1.6A → ~31.9W input
LED indicators clearly show charging and charge-complete states, providing easy visual feedback.
Applications
This charging board is well-suited for high-power portable devices such as power banks, speakers, e-bikes, cordless tools, flashlights, and backup power systems.
Credit & Acknowledgement
This project is shared for educational and community reference purposes.
Complete Design & Engineering Credit: Neothai
This article is shared to respectfully acknowledge and highlight the original creator’s work within the PCBWay community, encouraging learning, experimentation, and collaboration.
IP2363 30W PD Lithium Battery Charger (TESTED) – Community Innovation Share
*PCBWay community is a sharing platform. We are not responsible for any design issues and parameter issues (board thickness, surface finish, etc.) you choose.
Raspberry Pi 5 7 Inch Touch Screen IPS 1024x600 HD LCD HDMI-compatible Display for RPI 4B 3B+ OPI 5 AIDA64 PC Secondary Screen(Without Speaker)
BUY NOW- Comments(0)
- Likes(1)
-
Thomas Pmaxuw
Jan 07,2026
- 0 USER VOTES
- YOUR VOTE 0.00 0.00
- 1
- 2
- 3
- 4
- 5
- 6
- 7
- 8
- 9
- 10
- 1
- 2
- 3
- 4
- 5
- 6
- 7
- 8
- 9
- 10
- 1
- 2
- 3
- 4
- 5
- 6
- 7
- 8
- 9
- 10
- 1
- 2
- 3
- 4
- 5
- 6
- 7
- 8
- 9
- 10
More by Nirmal Maa
-
VC-02 Module Based Home Automation
In this guide, I’ll take you through the process of building a project using a custom-designed PCB, ...
-
16-Array Line Follower Robot Sensor PCB Design
This project presents a purpose-built 16-channel line follower sensor PCB engineered for precision r...
-
ESP01 + TM1637 NTP Clock (0.56″ 7-Segment Display)
This project is a minimalist Wi-Fi desk clock built around the ESP-01 / ESP-01S and a 0.56″ TM1637 7...
-
Wireless Dual-Joystick NRF24 Controller PCB for Robotics & RC Applications
This project presents a compact and reliable dual-joystick wireless controller PCB, designed for rob...
-
Channel RC Receiver PCB (NRF24 + Arduino Nano)
This receiver board is the compact, reliable counterpart to the 6-channel transmitter, designed to d...
-
Compact 3×3 Streaming Macro Pad with RGB & Encoders
The TriPad Studio Controller is a professional-grade 3×3 macro pad designed specifically for streame...
-
Servo & ESC Tester with End-Point Adjustment – (Dual Supply / High-Power)
The Servo & ESC Tester PCB (Dual Supply Version) is designed for applications involving high-tor...
-
Servo & ESC Tester with End-Point Adjustment – Single Supply
This Servo & ESC Tester PCB (Single Supply Version) is designed as a compact and reliable tool f...
-
FPV Head Tracking System – Transmitter PCB
The Transmitter PCB is the sensing and data-sending side of the FPV head tracking system, designed t...
-
FPV Head Tracking System – Receiver PCB (Small Version)
The Small Receiver PCB is the compact counterpart of the FPV head tracking system receiver, designed...
-
FPV Head Tracking System – Receiver PCB (Large Version)
This Large Receiver PCB is a core part of a DIY FPV head tracking system, designed to receive head m...
-
N20 Motor Breakout with DRV8212 4A Driver
This N20 Motor Breakout is a compact, motor-mounted driver board built around the DRV8212 H-bridge m...
-
Compact Motion Controller for Competitive Robotics
HMotion is a purpose-built controller PCB designed to simplify and strengthen robotics projects wher...
-
LM723 Solar Charge Controller with Voltage & Current Control
This project demonstrates a high-power solar charge controller built around the classic LM723 voltag...
-
Transformerless Adjustable AC-to-DC LED Driver (220V AC → 3V–110V DC)
This project explores a transformerless, auto-adjustable LED driver designed to convert 220V AC main...
-
Adjustable 3.7V Step-Up Boost Converter (5V–30V)
This project presents a compact and efficient step-up boost converter designed to generate higher vo...
-
60A Brushless BLDC Motor Controller (ESC)
This project showcases a DIY 60A Brushless DC (BLDC) Motor Controller (ESC) built using N-channel MO...
-
USB-to-UART Converter with CH340K
This project introduces a compact and cost-effective USB-to-UART converter built around the CH340K U...
-
ARPS-2 – Arduino-Compatible Robot Project Shield for Arduino UNO
695 0 1 -
A Compact Charging Breakout Board For Waveshare ESP32-C3
1240 3 6 -
AI-driven LoRa & LLM-enabled Kiosk & Food Delivery System
1116 2 0 -
-
-
-
ESP32-C3 BLE Keyboard - Battery Powered with USB-C Charging
1370 0 1 -
-
mammoth-3D SLM Voron Toolhead – Manual Drill & Tap Edition
1079 0 1 -
-
AEL-2011 Power Supply Module
1911 0 2







