DX EXPLORER
ROMANIA • + Follow
Edit Project
Description
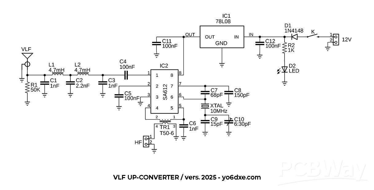
VLF Up-Converter
IMPORTANT NOTE:
Due to the fact that the NE612, NE602, SA602 or SA612 chips are no longer in stock from major suppliers, the assembled version from PCBWay will be delivered with ought the IC and you will install that one on your own ( not provided by PCB Way ). Instead PCBWay will only install the IC socket so you don't have to do any soldering.
Read the Blog Article
Do you enjoy the content ? DONATE with PayPal to support me !
Schematic and Layout
Oct 31,2025
791 views
VLF Up-Converter
A portable VLF up-converter. VLF / 0 - 77kHz to HF 10.000 - 10.077MHz great for listening to SAQ transmissions and much more.
791
3
2
Published: Oct 31,2025
Standard PCB
BOM(Bill of materials)
Purchase
Donation Received ($)
PCBWay Donate 10% cost To Author
File Last Updated: 2025/11/15 (GMT+8)
File update record
2025-11-1502:43:52
Gerber file is updated.
2025-11-1415:58:44
Parts List (BOM) is updated.
2025-11-0518:59:00
Parts List (BOM) is updated.
2025-11-0220:39:26
Parts List (BOM) is updated.
2025-11-0219:08:54
Parts List (BOM) is updated.
2025-11-0219:08:00
Parts List (BOM) is updated.
2025-10-3102:16:25
Gerber file is updated.
2025-10-3102:12:20
Parts List (BOM) is updated.
2025-10-3102:12:20
Gerber file is updated.
Only PCB
PCB+Assembly
*PCBWay community is a sharing platform. We are not responsible for any design issues and parameter issues (board thickness, surface finish, etc.) you choose.
Copy this HTML into your page to embed a link to order this shared project
Copy
Under the
Attribution-NonCommercial-ShareAlike (CC BY-NC-SA)
License.
Raspberry Pi 5 7 Inch Touch Screen IPS 1024x600 HD LCD HDMI-compatible Display for RPI 4B 3B+ OPI 5 AIDA64 PC Secondary Screen(Without Speaker)
BUY NOW- Comments(2)
- Likes(3)
Upload photo
You can only upload 5 files in total. Each file cannot exceed 2MB. Supports JPG, JPEG, GIF, PNG, BMP
0 / 10000
It looks like you have not written anything. Please add a comment and try again.
You can upload up to 5 images!
Image size should not exceed 2MB!
File format not supported!
View More
VOTING
0 votes
- 0 USER VOTES
0.00
- YOUR VOTE 0.00 0.00
- 1
- 2
- 3
- 4
- 5
- 6
- 7
- 8
- 9
- 10
Design
1/4
- 1
- 2
- 3
- 4
- 5
- 6
- 7
- 8
- 9
- 10
Usability
2/4
- 1
- 2
- 3
- 4
- 5
- 6
- 7
- 8
- 9
- 10
Creativity
3/4
- 1
- 2
- 3
- 4
- 5
- 6
- 7
- 8
- 9
- 10
Content
4/4
More by DX EXPLORER
-
Sputnik Regenerative Receiver - SSB, CW, AM, FM
Read the Blog ArticleDo you enjoy the content ? DONATE with PayPal to support me !RF COIL DETAILSPVC...
-
Matchbox Transceiver
Read the Blog ArticleDo you enjoy the content ? DONATE with PayPal to support me !
-
VLF Up-Converter
IMPORTANT NOTE:Due to the fact that the NE612, NE602, SA602 or SA612 chips are no longer in stock fr...
-
FM Bug ( SPY Bug )
Read the Blog ArticleDo you enjoy the content ? DONATE with PayPal to support me !
-
455 kHz BFO
Read the Blog ArticleDo you enjoy the content ? DONATE with PayPal to support me !
-
K8TND VLF Sferics Receiver
Read the Blog Article ( coming soon ).Do you enjoy the content ? DONATE with PayPal to support me !
-
PA0RDT Mini Whip Bias-T
You can optionally order the Mini whip Antenna.Read the Blog Article ( coming soon ).Do you enjoy th...
-
PA0RDT Mini Whip Antenna
You can optionally order the Bias-T Board Here required to power the mini whip antenna.Read the Blog...
-
G4RAW Ten Minute Transmitter
Read the Blog Article ( coming soon )Do you enjoy the content ? DONATE with PayPal to support me !
-
Pititico CW Transceiver
Read the Blog ArticleDo you enjoy the content ? DONATE with PayPal to support me !
-
Pititico 2 CW Transceiver
Read the Blog ArticleDo you enjoy the content ? DONATE with PayPal to support me !
-
Audible RF Field Strength Meter
Read the Blog Article ( coming soon )Do you enjoy the content ? DONATE with PayPal to support me !
-
Two Scales QRP RF Wattmeter And Dummy Load
Read the Blog Article ( coming soon )Do you enjoy the content ? DONATE with PayPal to support me !
-
Minimalist CW Transmitter
Read the Blog ArticleDo you enjoy the content ? DONATE with PayPal to support me !
You may also like
-
-
ARPS-2 – Arduino-Compatible Robot Project Shield for Arduino UNO
882 0 2 -
-
A Compact Charging Breakout Board For Waveshare ESP32-C3
1445 3 6 -
AI-driven LoRa & LLM-enabled Kiosk & Food Delivery System
1397 2 0 -
-
-
-
ESP32-C3 BLE Keyboard - Battery Powered with USB-C Charging
1583 0 1 -
-
mammoth-3D SLM Voron Toolhead – Manual Drill & Tap Edition
1207 0 1







