DX EXPLORER
ROMANIA • + Follow
Edit Project
Description
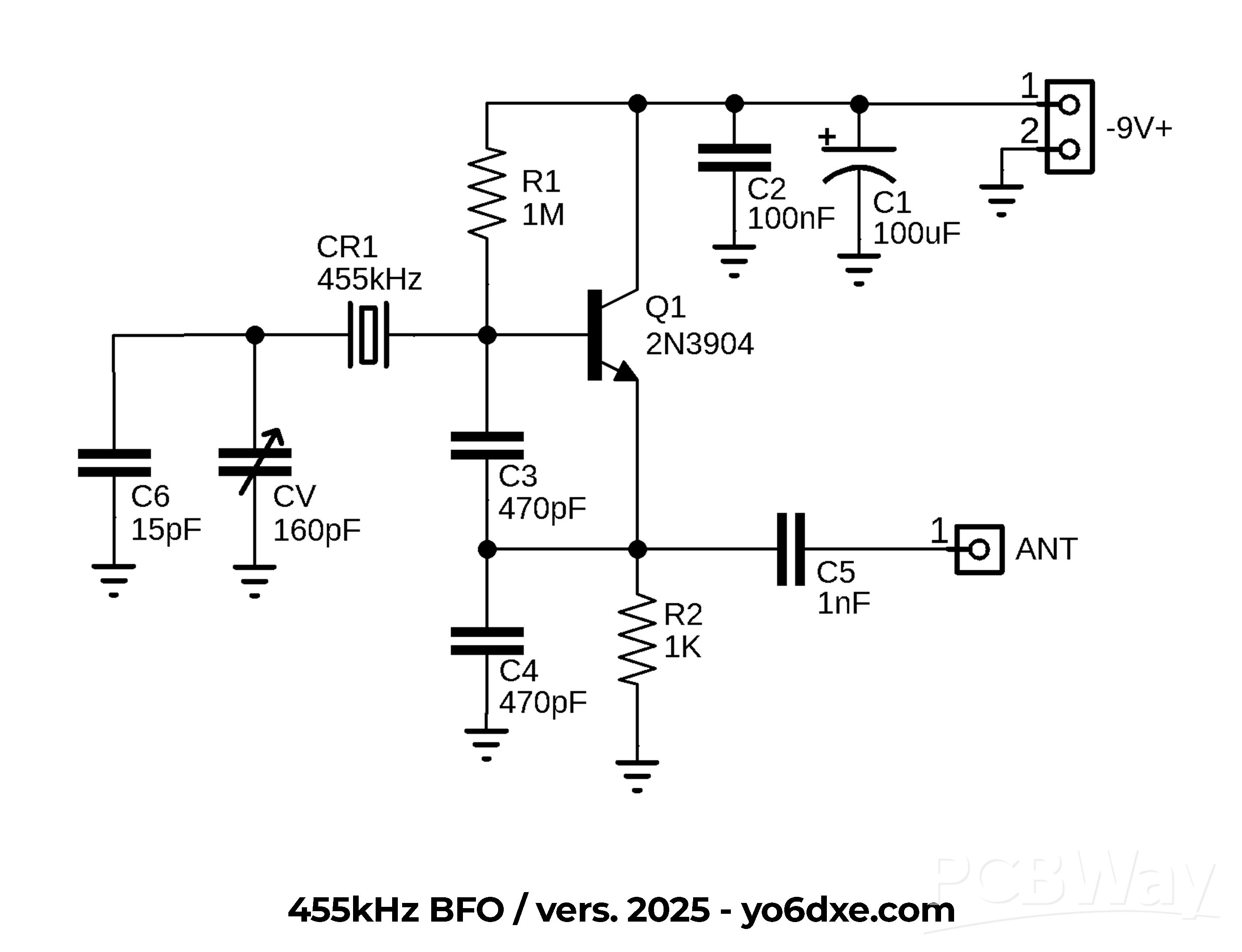
455 kHz BFO
A simple 455 kHz BFO ( vers. 205 ) for SSB and CW reception using an old shortwave AM radio that has 455Hz IF frequency. You will have to provide the external hardware. PCB Way will not provide these on the assembled version. The variable capacitor "CV" will not be provided with the PCB board if purchasing the assembled version. More details in the Blog Article ( Coming Soon ).
Schematic and Layout
Feb 27,2025
3,212 views
455 kHz BFO
A simple 455 kHz BFO for SSB and CW reception using an old shortwave AM radio that has 455Hz IF frequency.
3212
1
0
Published: Feb 27,2025
Standard PCB
BOM(Bill of materials)
Purchase
Donation Received ($)
PCBWay Donate 10% cost To Author
File Last Updated: 2025/11/19 (GMT+8)
File update record
2025-11-1905:45:43
Gerber file is updated.
2025-11-0219:11:11
Parts List (BOM) is updated.
2025-11-0219:11:11
Gerber file is updated.
2025-11-0117:17:24
Gerber file is updated.
2025-04-1019:49:20
Gerber file is updated.
2025-02-2722:08:04
Gerber file is updated.
2025-02-2721:44:32
Gerber file is updated.
Only PCB
PCB+Assembly
*PCBWay community is a sharing platform. We are not responsible for any design issues and parameter issues (board thickness, surface finish, etc.) you choose.
Copy this HTML into your page to embed a link to order this shared project
Copy
Under the
Attribution-NonCommercial-ShareAlike (CC BY-NC-SA)
License.
- Comments(0)
- Likes(1)
Upload photo
You can only upload 5 files in total. Each file cannot exceed 2MB. Supports JPG, JPEG, GIF, PNG, BMP
0 / 10000
It looks like you have not written anything. Please add a comment and try again.
You can upload up to 5 images!
Image size should not exceed 2MB!
File format not supported!
View More
-
Engineer
Oct 30,2025
View More
VOTING
0 votes
- 0 USER VOTES
0.00
- YOUR VOTE 0.00 0.00
- 1
- 2
- 3
- 4
- 5
- 6
- 7
- 8
- 9
- 10
Design
1/4
- 1
- 2
- 3
- 4
- 5
- 6
- 7
- 8
- 9
- 10
Usability
2/4
- 1
- 2
- 3
- 4
- 5
- 6
- 7
- 8
- 9
- 10
Creativity
3/4
- 1
- 2
- 3
- 4
- 5
- 6
- 7
- 8
- 9
- 10
Content
4/4
More by DX EXPLORER
-
Sputnik Regenerative Receiver - SSB, CW, AM, FM
The Sputnik Regenerative Receiver ( vers. 2025 ) was designed for the 40m amateur radio band, the pe...
-
Matchbox Transceiver
A matchbox transceiver, the ultimate minimalist radio setup. Ever wonder if you could transmit Morse...
-
VLF Up-Converter
IMPORTANT NOTE:Due to the fact that the NE612, NE602, SA602 or SA612 chips are no longer in stock fr...
-
FM Bug ( SPY Bug )
One transistor FM transmitter / Spy Bug ( vers. 2025 ) using a 2N3904 covering a distance between a ...
-
455 kHz BFO
A simple 455 kHz BFO ( vers. 205 ) for SSB and CW reception using an old shortwave AM radio that has...
-
K8TND VLF Sferics Receiver
K8TND VLF Sferics Receiver ( vers. 2025 ). A sferics receiver is simply receiving radio noise with n...
-
PA0RDT Mini Whip Bias-T
The Bias-T - power / splitter ( vers. 2025 ) required to power the mini whip antenna designed by PA0...
-
PA0RDT Mini Whip Antenna
Mini whip antenna designed by PA0RDT for 10kHz to 30MHz ( vers. 2025 ). Perfect for LW, MW and SW li...
-
G4RAW Ten Minute Transmitter
G4RAW Ten Minute Transmitter ( vers. 2025 ). A simple QRP CW transmitter built in less than ten minu...
-
Pititico CW Transceiver
Pititico CW Transceiver ( vers. 2025 ) was originally designed by Miguel - PY2OHH. One of the smalle...
-
Pititico 2 CW Transceiver
Pititico 2 CW Transceiver ( vers. 2025 ) was originally designed by Miguel - PY2OHH. One of the smal...
-
Audible RF Field Strength Meter
A simple NE555P IC audible RF field strength meter ( vers. 2025 ). It can detect a 1W VHF / UHF hand...
-
Two Scales QRP RF Wattmeter And Dummy Load
IMPORTANT NOTE: currently I am working on updating this design that I will replace soon with the new...
-
Minimalist CW Transmitter
A minimalist CW transmitter built in less than ten minutes ( vers. 2025 ). With only a handful of co...
You may also like
-
-
mammoth-3D SLM Voron Toolhead – Manual Drill & Tap Edition
210 0 0 -
-
AEL-2011 Power Supply Module
731 0 2 -
AEL-2011 50W Power Amplifier
607 0 2 -
-
-
Custom Mechanical Keyboard
813 0 0 -
Tester for Touch Screen Digitizer without using microcontroller
439 2 2 -
Audio reactive glow LED wristband/bracelet with NFC / RFID-Tags
392 0 1 -
-







