Paul Ruby
UNITED STATES OF AMERICA • + Follow
Edit Project
Description
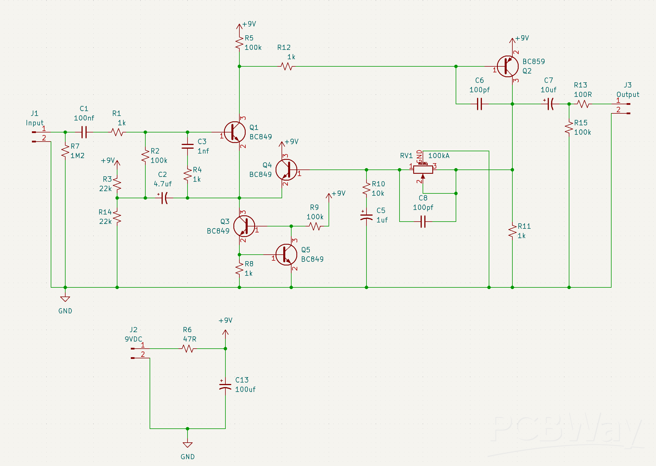
Small guitar Clean Boost circut for embedding into modular Guitar pedal projects.
This is a very simple guitar lead boost circuit meant for embedding into modular guitar pedals.
Interactive BOM link.
https://paulamps.com/boms/Spark%20Mini.html
Link to discussion about the combo pedal project.
https://forum.pedalpcb.com/threads/combo-build-for-pedal-board-core-pre-boost-clean-drive-channel-cabsim-noise-gate-post-boost.21199/post-268081
Schematic and Layout
Jul 03,2024
819 views
Small guitar Clean Boost circut for embedding into modular Guitar pedal projects.
Very simple clean boost, aka Mini Spark for lead boost on a pedal board.
819
1
0
Published: Jul 03,2024
Standard PCB
BOM(Bill of materials)
Purchase
Donation Received ($)
PCBWay Donate 10% cost To Author
File Last Updated: 2024/08/09 (GMT+8)
File update record
2024-08-0901:35:58
Parts List (BOM) is updated.
Only PCB
PCB+Assembly
*PCBWay community is a sharing platform. We are not responsible for any design issues and parameter issues (board thickness, surface finish, etc.) you choose.
Copy this HTML into your page to embed a link to order this shared project
Copy
Under the
Attribution-NonCommercial-ShareAlike (CC BY-NC-SA)
License.
Raspberry Pi 5 7 Inch Touch Screen IPS 1024x600 HD LCD HDMI-compatible Display for RPI 4B 3B+ OPI 5 AIDA64 PC Secondary Screen(Without Speaker)
BUY NOW- Comments(0)
- Likes(1)
Upload photo
You can only upload 5 files in total. Each file cannot exceed 2MB. Supports JPG, JPEG, GIF, PNG, BMP
0 / 10000
It looks like you have not written anything. Please add a comment and try again.
You can upload up to 5 images!
Image size should not exceed 2MB!
File format not supported!
View More
-
Engineer
Aug 16,2024
View More
VOTING
0 votes
- 0 USER VOTES
0.00
- YOUR VOTE 0.00 0.00
- 1
- 2
- 3
- 4
- 5
- 6
- 7
- 8
- 9
- 10
Design
1/4
- 1
- 2
- 3
- 4
- 5
- 6
- 7
- 8
- 9
- 10
Usability
2/4
- 1
- 2
- 3
- 4
- 5
- 6
- 7
- 8
- 9
- 10
Creativity
3/4
- 1
- 2
- 3
- 4
- 5
- 6
- 7
- 8
- 9
- 10
Content
4/4
More by Paul Ruby
-
AMT Legend Series II Drive Channel ONLY
This PCB can implement any of the AMT Legend Series II drive channels. Does not include the clean ch...
-
B2/C2/E2/K2/M2/O2 Guitar preamp module for combo embedded projects.
This has the Fender clean, Marshall Drive (and others options for drive channel) and Cab Sim modules...
-
Bobby / Cetus / John (Sheriff / Kraken / Jack) PCB for embedded Guitar distortion module
This is an alternate PCB for the Bobby / Cetus / John (Sheriff / Kraken / Jack) boards at PedalPCB.c...
-
Tube Screamer guitar boost board for embedding in a combo guitar pedal format.
This is the classic Tube Screamer circuit implemented on a board as small as possible for embedding ...
-
Alternate PCB for ADHD guitar overdrive at PedalPCB.com for embedding into modular combo guitar pedal.
Alternate PCB for ADHD guitar overdrive at PedalPCB.com for embedding into modular combo guitar peda...
-
Plexi Drive pre-boost module for embedding into a combo Guitar pedal.
A Marshall Plexi Drive module for embedding in a combo guitar pedal as a pre-boost. This can use eit...
-
Simplified Prince of Tone pre-boost module for embedding into combo guitar pedals.
This is my version of a Prince of Tone pre-boost module for embedding in a combo guitar pedal. There...
-
Malachite ovedrive from PedalPCB.com in modular format for embedding in a combo guitar pedal.
This is an alternative PCB for the Malachite Overdrive available at PedalPCB.com for embedding in a ...
-
Small guitar Clean Boost circut for embedding into modular Guitar pedal projects.
This is a very simple guitar lead boost circuit meant for embedding into modular guitar pedals.Inter...
-
Keyed Noise Gate for Modular Guitar Pedal Board Using 4305Q16-U Dynamics Processor
This is an alternative PCB for the Muzzle project at PedalPCB.com in order to make it as small as po...
-
Spin FV-1 Embedded Project Board
This is a smaller version of the Pythagoras from PedalPCB.com for creating Reverb, Delay, Flange or ...
-
THAT1646 Balanced XLR using dual-ended power supply (+/-15VDC)
Small balanced XLR driver that can be embedded in any project that has dual-ended power available (+...
-
THAT1646 Balanced XLR using singled-ended power supply (20 to 30VDC)
I used this to add an XLR balanced output to my pedal-board power amp, which runs on 24Vdc without a...
-
TMB with Discrete Soft-Touch Footswitch for 125B Pedal Board Power Amplifier
The is a preamp board that can be sandwiched with a preexisting TPA3118 power amp module to make a p...
-
TMB with Digispark Soft-Touch Footswitch for 125B Pedal Board Power Amplifier
The is a preamp board that can be sandwiched with a preexisting TPA3118 power amp module to make a p...
-
TMB with ATtiny Soft-Touch Footswitch for 125B Pedal Board Power Amplifier
The is a preamp board that can be sandwiched with a preexisting TPA3118 power amp module to make a p...
-
TPA3118 Power-Amplifier Module
This TPA3118 Power Amplifier Module is meant to be combined with one of the preamp board projects al...
-
Volume-Only with Digispark Soft-Touch Footswitch for 125B Pedal Board Power Amplifier
The is a preamp board that can be sandwiched with a preexisting TPA3118 power amp module to make a p...
You may also like
-
-
ARPS-2 – Arduino-Compatible Robot Project Shield for Arduino UNO
1299 0 4 -
-
A Compact Charging Breakout Board For Waveshare ESP32-C3
1815 3 7 -
AI-driven LoRa & LLM-enabled Kiosk & Food Delivery System
1805 2 0 -
-
-
-
ESP32-C3 BLE Keyboard - Battery Powered with USB-C Charging
1981 0 1 -







