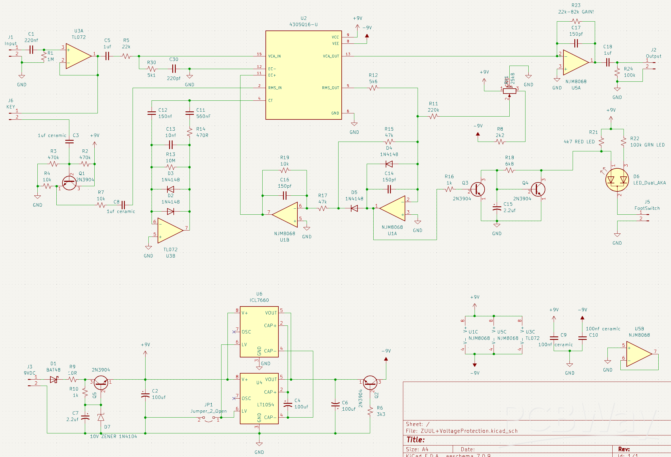
Keyed Noise Gate for Modular Guitar Pedal Board Using 4305Q16-U Dynamics Processor
This is an alternative PCB for the Muzzle project at PedalPCB.com in order to make it as small as possible for embedding into a modular guitar pedal project.
Gerber file and BOM updated on 8/26/2024 to reflect the need for an ICL7660S. The original board used the ICL7660, which has an internal oscillator frequency as low as 5kHz that causes audible whine in the signal path. The ICL7660S, with pin 1 tied to pin 8 via a jumper on the board, boosts the frequency to 35kHz and eliminates the whine. If you built the older version with an ICL7660, I strongly suggest removing that and using an LT1054 in the dip-8 mounting holes. The LT1054 uses 25kHz oscillator.
Link to interactive BOM:
https://paulamps.com/boms/ZUUL+VoltageProtection.html
Link to discussion about the combo pedal project.
https://forum.pedalpcb.com/threads/combo-build-for-pedal-board-core-pre-boost-clean-drive-channel-cabsim-noise-gate-post-boost.21199/post-268081
Keyed Noise Gate for Modular Guitar Pedal Board Using 4305Q16-U Dynamics Processor
*PCBWay community is a sharing platform. We are not responsible for any design issues and parameter issues (board thickness, surface finish, etc.) you choose.
Raspberry Pi 5 7 Inch Touch Screen IPS 1024x600 HD LCD HDMI-compatible Display for RPI 4B 3B+ OPI 5 AIDA64 PC Secondary Screen(Without Speaker)
BUY NOW- Comments(0)
- Likes(2)
-
Dennis Moes
Dec 12,2024
-
Engineer
Aug 27,2024
- 0 USER VOTES
- YOUR VOTE 0.00 0.00
- 1
- 2
- 3
- 4
- 5
- 6
- 7
- 8
- 9
- 10
- 1
- 2
- 3
- 4
- 5
- 6
- 7
- 8
- 9
- 10
- 1
- 2
- 3
- 4
- 5
- 6
- 7
- 8
- 9
- 10
- 1
- 2
- 3
- 4
- 5
- 6
- 7
- 8
- 9
- 10
More by Paul Ruby
-
AMT Legend Series II Drive Channel ONLY
This PCB can implement any of the AMT Legend Series II drive channels. Does not include the clean ch...
-
B2/C2/E2/K2/M2/O2 Guitar preamp module for combo embedded projects.
This has the Fender clean, Marshall Drive (and others options for drive channel) and Cab Sim modules...
-
Bobby / Cetus / John (Sheriff / Kraken / Jack) PCB for embedded Guitar distortion module
This is an alternate PCB for the Bobby / Cetus / John (Sheriff / Kraken / Jack) boards at PedalPCB.c...
-
Tube Screamer guitar boost board for embedding in a combo guitar pedal format.
This is the classic Tube Screamer circuit implemented on a board as small as possible for embedding ...
-
Alternate PCB for ADHD guitar overdrive at PedalPCB.com for embedding into modular combo guitar pedal.
Alternate PCB for ADHD guitar overdrive at PedalPCB.com for embedding into modular combo guitar peda...
-
Plexi Drive pre-boost module for embedding into a combo Guitar pedal.
A Marshall Plexi Drive module for embedding in a combo guitar pedal as a pre-boost. This can use eit...
-
Simplified Prince of Tone pre-boost module for embedding into combo guitar pedals.
This is my version of a Prince of Tone pre-boost module for embedding in a combo guitar pedal. There...
-
Malachite ovedrive from PedalPCB.com in modular format for embedding in a combo guitar pedal.
This is an alternative PCB for the Malachite Overdrive available at PedalPCB.com for embedding in a ...
-
Small guitar Clean Boost circut for embedding into modular Guitar pedal projects.
This is a very simple guitar lead boost circuit meant for embedding into modular guitar pedals.Inter...
-
Keyed Noise Gate for Modular Guitar Pedal Board Using 4305Q16-U Dynamics Processor
This is an alternative PCB for the Muzzle project at PedalPCB.com in order to make it as small as po...
-
Spin FV-1 Embedded Project Board
This is a smaller version of the Pythagoras from PedalPCB.com for creating Reverb, Delay, Flange or ...
-
THAT1646 Balanced XLR using dual-ended power supply (+/-15VDC)
Small balanced XLR driver that can be embedded in any project that has dual-ended power available (+...
-
THAT1646 Balanced XLR using singled-ended power supply (20 to 30VDC)
I used this to add an XLR balanced output to my pedal-board power amp, which runs on 24Vdc without a...
-
TMB with Discrete Soft-Touch Footswitch for 125B Pedal Board Power Amplifier
The is a preamp board that can be sandwiched with a preexisting TPA3118 power amp module to make a p...
-
TMB with Digispark Soft-Touch Footswitch for 125B Pedal Board Power Amplifier
The is a preamp board that can be sandwiched with a preexisting TPA3118 power amp module to make a p...
-
TMB with ATtiny Soft-Touch Footswitch for 125B Pedal Board Power Amplifier
The is a preamp board that can be sandwiched with a preexisting TPA3118 power amp module to make a p...
-
TPA3118 Power-Amplifier Module
This TPA3118 Power Amplifier Module is meant to be combined with one of the preamp board projects al...
-
Volume-Only with Digispark Soft-Touch Footswitch for 125B Pedal Board Power Amplifier
The is a preamp board that can be sandwiched with a preexisting TPA3118 power amp module to make a p...
-
-
ARPS-2 – Arduino-Compatible Robot Project Shield for Arduino UNO
1299 0 4 -
-
A Compact Charging Breakout Board For Waveshare ESP32-C3
1815 3 7 -
AI-driven LoRa & LLM-enabled Kiosk & Food Delivery System
1805 2 0 -
-
-
-
ESP32-C3 BLE Keyboard - Battery Powered with USB-C Charging
1981 0 1 -







