Paul Ruby
UNITED STATES OF AMERICA • + Follow
Edit Project
Description
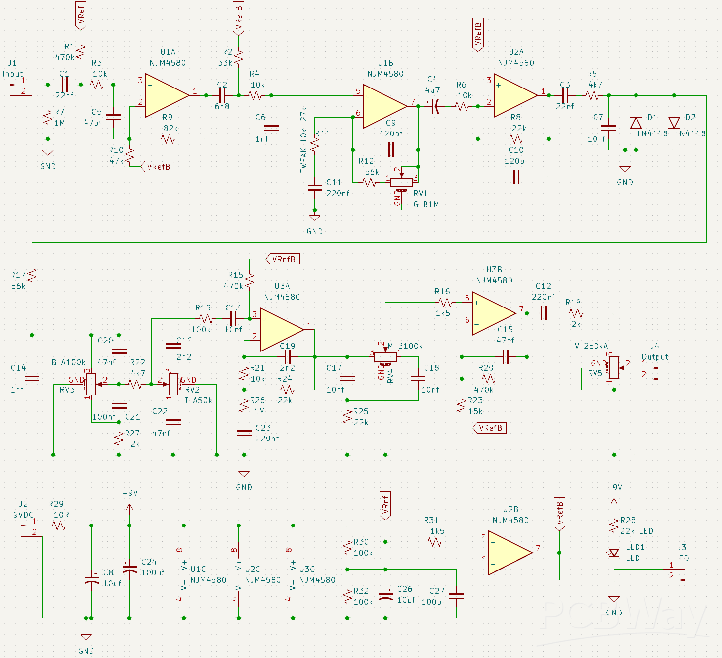
Malachite ovedrive from PedalPCB.com in modular format for embedding in a combo guitar pedal.
This is an alternative PCB for the Malachite Overdrive available at PedalPCB.com for embedding in a modular guitar pedal.
Interactive BOM Link:
https://paulamps.com/boms/REVV%20G2.html
Link to discussion about the combo pedal project.
https://forum.pedalpcb.com/threads/combo-build-for-pedal-board-core-pre-boost-clean-drive-channel-cabsim-noise-gate-post-boost.21199/post-268081
Schematic and Layout
Jul 03,2024
661 views
Malachite ovedrive from PedalPCB.com in modular format for embedding in a combo guitar pedal.
This is an alternative PCB for the Malachite Overdrive available at PedalPCB.com for embedding in a modular guitar pedal.
661
0
0
Published: Jul 03,2024
Standard PCB
BOM(Bill of materials)
Purchase
Donation Received ($)
PCBWay Donate 10% cost To Author
File Last Updated: 2024/08/09 (GMT+8)
File update record
2024-08-0901:34:25
Parts List (BOM) is updated.
Only PCB
PCB+Assembly
*PCBWay community is a sharing platform. We are not responsible for any design issues and parameter issues (board thickness, surface finish, etc.) you choose.
Copy this HTML into your page to embed a link to order this shared project
Copy
Under the
Attribution-NonCommercial-ShareAlike (CC BY-NC-SA)
License.
Raspberry Pi 5 7 Inch Touch Screen IPS 1024x600 HD LCD HDMI-compatible Display for RPI 4B 3B+ OPI 5 AIDA64 PC Secondary Screen(Without Speaker)
BUY NOW- Comments(0)
- Likes(0)
Upload photo
You can only upload 5 files in total. Each file cannot exceed 2MB. Supports JPG, JPEG, GIF, PNG, BMP
0 / 10000
It looks like you have not written anything. Please add a comment and try again.
You can upload up to 5 images!
Image size should not exceed 2MB!
File format not supported!
View More
View More
VOTING
0 votes
- 0 USER VOTES
0.00
- YOUR VOTE 0.00 0.00
- 1
- 2
- 3
- 4
- 5
- 6
- 7
- 8
- 9
- 10
Design
1/4
- 1
- 2
- 3
- 4
- 5
- 6
- 7
- 8
- 9
- 10
Usability
2/4
- 1
- 2
- 3
- 4
- 5
- 6
- 7
- 8
- 9
- 10
Creativity
3/4
- 1
- 2
- 3
- 4
- 5
- 6
- 7
- 8
- 9
- 10
Content
4/4
More by Paul Ruby
-
AMT Legend Series II Drive Channel ONLY
This PCB can implement any of the AMT Legend Series II drive channels. Does not include the clean ch...
-
B2/C2/E2/K2/M2/O2 Guitar preamp module for combo embedded projects.
This has the Fender clean, Marshall Drive (and others options for drive channel) and Cab Sim modules...
-
Bobby / Cetus / John (Sheriff / Kraken / Jack) PCB for embedded Guitar distortion module
This is an alternate PCB for the Bobby / Cetus / John (Sheriff / Kraken / Jack) boards at PedalPCB.c...
-
Tube Screamer guitar boost board for embedding in a combo guitar pedal format.
This is the classic Tube Screamer circuit implemented on a board as small as possible for embedding ...
-
Alternate PCB for ADHD guitar overdrive at PedalPCB.com for embedding into modular combo guitar pedal.
Alternate PCB for ADHD guitar overdrive at PedalPCB.com for embedding into modular combo guitar peda...
-
Plexi Drive pre-boost module for embedding into a combo Guitar pedal.
A Marshall Plexi Drive module for embedding in a combo guitar pedal as a pre-boost. This can use eit...
-
Simplified Prince of Tone pre-boost module for embedding into combo guitar pedals.
This is my version of a Prince of Tone pre-boost module for embedding in a combo guitar pedal. There...
-
Malachite ovedrive from PedalPCB.com in modular format for embedding in a combo guitar pedal.
This is an alternative PCB for the Malachite Overdrive available at PedalPCB.com for embedding in a ...
-
Small guitar Clean Boost circut for embedding into modular Guitar pedal projects.
This is a very simple guitar lead boost circuit meant for embedding into modular guitar pedals.Inter...
-
Keyed Noise Gate for Modular Guitar Pedal Board Using 4305Q16-U Dynamics Processor
This is an alternative PCB for the Muzzle project at PedalPCB.com in order to make it as small as po...
-
Spin FV-1 Embedded Project Board
This is a smaller version of the Pythagoras from PedalPCB.com for creating Reverb, Delay, Flange or ...
-
THAT1646 Balanced XLR using dual-ended power supply (+/-15VDC)
Small balanced XLR driver that can be embedded in any project that has dual-ended power available (+...
-
THAT1646 Balanced XLR using singled-ended power supply (20 to 30VDC)
I used this to add an XLR balanced output to my pedal-board power amp, which runs on 24Vdc without a...
-
TMB with Discrete Soft-Touch Footswitch for 125B Pedal Board Power Amplifier
The is a preamp board that can be sandwiched with a preexisting TPA3118 power amp module to make a p...
-
TMB with Digispark Soft-Touch Footswitch for 125B Pedal Board Power Amplifier
The is a preamp board that can be sandwiched with a preexisting TPA3118 power amp module to make a p...
-
TMB with ATtiny Soft-Touch Footswitch for 125B Pedal Board Power Amplifier
The is a preamp board that can be sandwiched with a preexisting TPA3118 power amp module to make a p...
-
TPA3118 Power-Amplifier Module
This TPA3118 Power Amplifier Module is meant to be combined with one of the preamp board projects al...
-
Volume-Only with Digispark Soft-Touch Footswitch for 125B Pedal Board Power Amplifier
The is a preamp board that can be sandwiched with a preexisting TPA3118 power amp module to make a p...
You may also like
-
-
ARPS-2 – Arduino-Compatible Robot Project Shield for Arduino UNO
1299 0 4 -
-
A Compact Charging Breakout Board For Waveshare ESP32-C3
1815 3 7 -
AI-driven LoRa & LLM-enabled Kiosk & Food Delivery System
1805 2 0 -
-
-
-
ESP32-C3 BLE Keyboard - Battery Powered with USB-C Charging
1981 0 1 -







