MANORANJAN DAS
INDIA • + Follow
Edit Project
Tools, APP Software Used etc.
|
arduino IDEArduino
|
|
|
Solder Wire, Lead Free |
|
|
Soldering iron (generic) |
Description
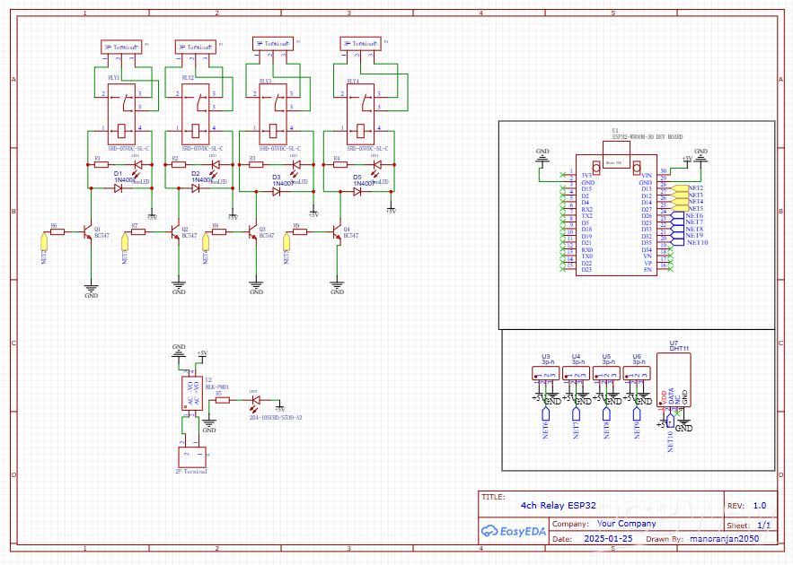
4 CH Relay Module With ESP32 For Home Automation ,Alexa,Google Home
Hello All My Friend
This is Simple Easy To USE 4 Ch Relay Module With ESP32 Support
Use This Board For Home Automation ,Alexa , Google Home ,And Many more IoT platform
I Make Video Tutorial And Product Video Soon
Schematic and Layout
Jan 25,2025
1,647 views
4 CH Relay Module With ESP32 For Home Automation ,Alexa,Google Home
2 Layers PCB 98.5 x 87.1 mm FR-4, 1.6 mm, 1, HASL with lead, Green Solder Mask, White silkscreen
This Sir Simple Easy To Use 4ch Relay Module With ESP32
1647
2
0
Published: Jan 25,2025
Standard PCB
BOM(Bill of materials)
Purchase
Donation Received ($)
PCBWay Donate 10% cost To Author
Only PCB
PCB+Assembly
*PCBWay community is a sharing platform. We are not responsible for any design issues and parameter issues (board thickness, surface finish, etc.) you choose.
Copy this HTML into your page to embed a link to order this shared project
Copy
Under the
Attribution-ShareAlike (CC BY-SA)
License.
Raspberry Pi 5 7 Inch Touch Screen IPS 1024x600 HD LCD HDMI-compatible Display for RPI 4B 3B+ OPI 5 AIDA64 PC Secondary Screen(Without Speaker)
BUY NOW- Comments(0)
- Likes(2)
Upload photo
You can only upload 5 files in total. Each file cannot exceed 2MB. Supports JPG, JPEG, GIF, PNG, BMP
0 / 10000
It looks like you have not written anything. Please add a comment and try again.
You can upload up to 5 images!
Image size should not exceed 2MB!
File format not supported!
View More
-
Electronic Adam
Apr 20,2025
-
MANORANJAN DAS
Jan 25,2025
View More
VOTING
0 votes
- 0 USER VOTES
0.00
- YOUR VOTE 0.00 0.00
- 1
- 2
- 3
- 4
- 5
- 6
- 7
- 8
- 9
- 10
Design
1/4
- 1
- 2
- 3
- 4
- 5
- 6
- 7
- 8
- 9
- 10
Usability
2/4
- 1
- 2
- 3
- 4
- 5
- 6
- 7
- 8
- 9
- 10
Creativity
3/4
- 1
- 2
- 3
- 4
- 5
- 6
- 7
- 8
- 9
- 10
Content
4/4
More by MANORANJAN DAS
-
EasyArduino
EasyArduino by ElectroIoTThe ultimate beginner’s board to learn, build, and master Arduino the easy ...
-
🚀 ESP & Arduino Universal USB Flasher (CH340C Based)
OverviewThis project is a universal USB-to-Serial flasher board based on the CH340C USB-UART bridge....
-
Advanced 4-Channel 5V Relay Module with Onboard LM2596 Power Supply
IntroductionRelay modules are essential in home automation and electronics projects, allowing microc...
-
DIY XL4015 5V/5A USB Power Supply – Perfect for Raspberry Pi & More
DIY XL4015 5V/5A USB Power Supply – Perfect for Raspberry Pi & MoreBuilding a reliable 5V power ...
-
7805 Voltage Regulator SMD
Story️ Project DetailsName: 7805 Voltage RegulatorType: Linear Voltage RegulatorInput Voltage: 7V to...
-
Multi-Voltage-Regulator-PCB-(12V-9V-5V-3.3V)
Multi-Voltage Regulator PCB (12V, 9V, 5V, 3.3V) Project OverviewThis project demonstrates the design...
-
7805 Voltage Regulator
Project OverviewThis project demonstrates how to build a simple Voltage Regulator using the 7805 int...
-
🔌 ESP32-C3-Based 8-Channel Smart Home Automation Relay Board
Detailed Project DescriptionThis project is a compact, powerful, and cost-effective 8-channel smart ...
-
ESP8266 NTP Clock with 16x2 I2C LCD Display
This project uses an ESP8266 NodeMCU to create a 12-hour format NTP clock with AM/PM, date, and day ...
-
ESP8266 Nodemcu 4 Ch Relay Module For IoT Project
OverviewThis project allows you to control four relays using an ESP8266 (NodeMCU) via the Arduino Io...
-
ESP32 Water Level Monitor And Automictic Motor Control 30A relay
ESP32 Water Level Monitor And Automictic Motor Control 30A relayUsed ESP32 ModuleOled DisplayUltraso...
-
4 CH Relay Module With ESP32 For Home Automation ,Alexa,Google Home
Hello All My FriendThis is Simple Easy To USE 4 Ch Relay Module With ESP32 SupportUse This Board For...
-
8Ch Relay With ESP8266 Wemos D1 Mini Work With Amazon Alexa And Google Home
This Project8Ch Relay With ESP8266 Wemos D1 Mini Work With Amazon Alexa And Google HomeSimple parts ...
-
PiTrezor : A DIY bitcoin hardware wallet based on trezor and raspberry pi zero
Hello Everyone This is One Of Best Project Who Want To Make OWN hardware wallet At low Cost or Make ...
-
100mm X 50nn DIY Universal Board
100mm X 50nn DIY Universal Board
-
Simple Internet Clock Using ESP8266 DHT11
Hello Everyone This Project is Simple Internet Clock Using Esp8266 And DHT11 Upload Video And More T...
-
Micro USB FTDI Board With Dual Header
Micro USB FTDI Board With Dual Header
-
Micro USB FTDI Module FT232RL
Hello Everyone All FTDi Module In Market is Mini USB Version And Its Little Complicated To Find Mini...
You may also like
-
-
ARPS-2 – Arduino-Compatible Robot Project Shield for Arduino UNO
1824 0 5 -
-
A Compact Charging Breakout Board For Waveshare ESP32-C3
2410 3 7 -
AI-driven LoRa & LLM-enabled Kiosk & Food Delivery System
2477 2 0 -
-
-
-
ESP32-C3 BLE Keyboard - Battery Powered with USB-C Charging
2609 0 2 -
-







