Advanced 4-Channel 5V Relay Module with Onboard LM2596 Power Supply
📝 Introduction
Relay modules are essential in home automation and electronics projects, allowing microcontrollers to control high-power devices like fans, bulbs, motors, and appliances.
In this project, I designed an advanced 4-channel 5V relay module with an integrated LM2596 buck converter power supply, making it compact, efficient, and beginner-friendly. Unlike regular relay boards, this version includes reverse polarity protection, ON/OFF control jumper, and improved LED indicators.
⚡ Key Features
✅ 4 Independent Relays (SRD-05VDC) – each rated for 10A @ 250VAC / 30VDC
✅ Onboard LM2596SX Buck Converter – accepts 12V DC input via barrel jack, converts to 5V for relays & logic
✅ ON/OFF Header Control – enable or disable relay board using jumper
✅ Reverse Polarity Protection with SS14 Schottky diode
✅ Input/Output Terminals for easy wiring
✅ Status LEDs for each relay with optimized 680Ω resistor (brighter visibility)
✅ Transistor Drivers (MMBT2222A) for reliable switching
✅ Flyback Diodes (1N4007) on each relay for coil protection
✅ Compact PCB Layout with 3D Preview
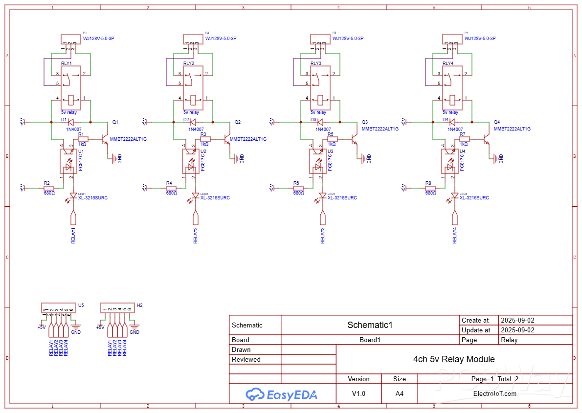
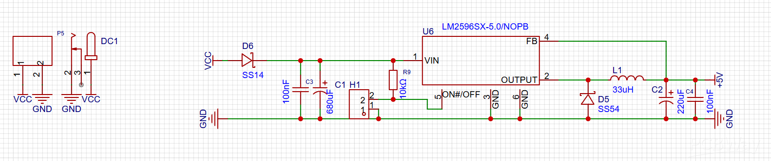
📐 Schematic Diagrams
The module consists of two main sections:
🔹 Relay Driver Section
Each relay is controlled by an NPN transistor with base resistor, LED indicator, and flyback diode.

🔹 Power Supply Section
The LM2596 buck regulator converts 12V DC to a stable 5V rail for relays and logic.

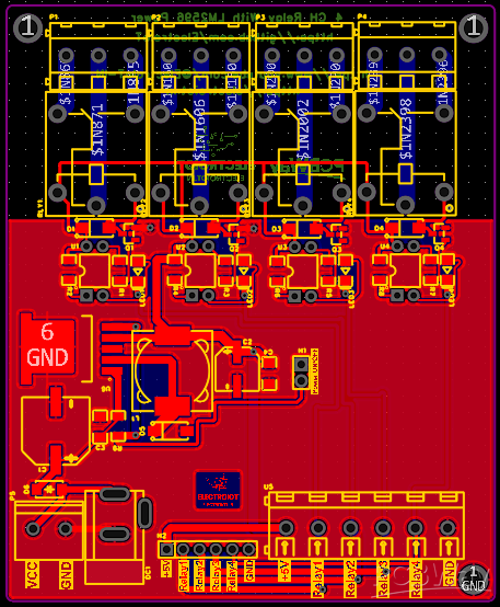
🛠️ PCB Layout
The PCB was designed in EasyEDA with proper track sizing:
Relay coil supply traces: 0.8mm
High current relay contact traces: 4mm+ copper pour (supports up to 10A)
Separate low voltage & high voltage areas for safety

🎨 3D Board Preview
Here’s how the final board looks in 3D:

📦 Bill of Materials (BOM)
Some key components used:
ComponentValue / Part No.QtyRelaySRD-05VDC-SL-C4Driver TransistorMMBT2222ALT1G4Flyback Diode1N40074Indicator LEDXL-3216SURC4LED Resistor680Ω4Base Resistor1kΩ4Buck Converter ICLM2596SX-5.0/NOPB1Inductor33µH1Schottky DiodeSS541Reverse ProtectionSS141Input Capacitor680µF / 35V1Output Capacitor220µF / 16V1Ceramic Capacitors100nF2DC Jack5.5mm × 2.1mm1Screw TerminalsWJ128V-5.06
(You can include your full Excel BOM as downloadable link)
🔧 Use Cases
🏠 Home Automation – control fans, lights, appliances
⚙️ Industrial Projects – motor drivers, pumps, solenoids
💡 IoT Projects – smart switches, WiFi/ESP32 automation boards
🔋 DIY Electronics – safe interface between microcontroller and AC/DC loads
🚀 Conclusion
This 4-Channel Relay Module with onboard LM2596 is a complete, safe, and compact solution for controlling high-power devices directly from a 12V supply. With added features like ON/OFF control, reverse polarity protection, and improved track design, it is a step above traditional relay boards.
👉 Whether you’re building Arduino, ESP8266, ESP32, or Raspberry Pi projects, this module is a perfect addition to your toolbox.
🔗 Download Files:
🌐 Author & Contact
👨💻 Designed by ElectroIoT
🔗 Website: https://electroiot.in
▶️ YouTube: ElectroIoT-IN
📸 Instagram: @electroiot_in
📧 Email: electroiot.in@gmail.com
PCB FILE Updated Please USE New PCB Thanks To @KhronoSound Audio to fing problem with pcb track c3/c2/r9 track thick
pcb gerber file updated and updated file on github also .
Advanced 4-Channel 5V Relay Module with Onboard LM2596 Power Supply
*PCBWay community is a sharing platform. We are not responsible for any design issues and parameter issues (board thickness, surface finish, etc.) you choose.
Raspberry Pi 5 7 Inch Touch Screen IPS 1024x600 HD LCD HDMI-compatible Display for RPI 4B 3B+ OPI 5 AIDA64 PC Secondary Screen(Without Speaker)
BUY NOW- Comments(3)
- Likes(11)
-
Engineer
Oct 20,2025
-
Engineer
Sep 27,2025
-
PRIYANSHI DAS
Sep 08,2025
-
Engineer
Sep 08,2025
-
DIBYA LOCHAN
Sep 08,2025
-
CHANDAN JENA
Sep 08,2025
-
BB RAKESH
Sep 08,2025
-
Engineer
Sep 08,2025
-
RichardV31
Sep 03,2025
-
RODNEY THAYER
Sep 03,2025
-
MANORANJAN DAS
Sep 03,2025
- 4 USER VOTES
- YOUR VOTE 0.00 0.00
- 1
- 2
- 3
- 4
- 5
- 6
- 7
- 8
- 9
- 10
- 1
- 2
- 3
- 4
- 5
- 6
- 7
- 8
- 9
- 10
- 1
- 2
- 3
- 4
- 5
- 6
- 7
- 8
- 9
- 10
- 1
- 2
- 3
- 4
- 5
- 6
- 7
- 8
- 9
- 10
-
9design
-
9usability
-
9creativity
-
9content
-
8design
-
8usability
-
8creativity
-
8content
-
8design
-
8usability
-
8creativity
-
8content
-
10design
-
10usability
-
10creativity
-
10content
More by MANORANJAN DAS
-
EasyArduino
EasyArduino by ElectroIoTThe ultimate beginner’s board to learn, build, and master Arduino the easy ...
-
🚀 ESP & Arduino Universal USB Flasher (CH340C Based)
OverviewThis project is a universal USB-to-Serial flasher board based on the CH340C USB-UART bridge....
-
Advanced 4-Channel 5V Relay Module with Onboard LM2596 Power Supply
IntroductionRelay modules are essential in home automation and electronics projects, allowing microc...
-
DIY XL4015 5V/5A USB Power Supply – Perfect for Raspberry Pi & More
DIY XL4015 5V/5A USB Power Supply – Perfect for Raspberry Pi & MoreBuilding a reliable 5V power ...
-
7805 Voltage Regulator SMD
Story️ Project DetailsName: 7805 Voltage RegulatorType: Linear Voltage RegulatorInput Voltage: 7V to...
-
Multi-Voltage-Regulator-PCB-(12V-9V-5V-3.3V)
Multi-Voltage Regulator PCB (12V, 9V, 5V, 3.3V) Project OverviewThis project demonstrates the design...
-
7805 Voltage Regulator
Project OverviewThis project demonstrates how to build a simple Voltage Regulator using the 7805 int...
-
🔌 ESP32-C3-Based 8-Channel Smart Home Automation Relay Board
Detailed Project DescriptionThis project is a compact, powerful, and cost-effective 8-channel smart ...
-
ESP8266 NTP Clock with 16x2 I2C LCD Display
This project uses an ESP8266 NodeMCU to create a 12-hour format NTP clock with AM/PM, date, and day ...
-
ESP8266 Nodemcu 4 Ch Relay Module For IoT Project
OverviewThis project allows you to control four relays using an ESP8266 (NodeMCU) via the Arduino Io...
-
ESP32 Water Level Monitor And Automictic Motor Control 30A relay
ESP32 Water Level Monitor And Automictic Motor Control 30A relayUsed ESP32 ModuleOled DisplayUltraso...
-
4 CH Relay Module With ESP32 For Home Automation ,Alexa,Google Home
Hello All My FriendThis is Simple Easy To USE 4 Ch Relay Module With ESP32 SupportUse This Board For...
-
8Ch Relay With ESP8266 Wemos D1 Mini Work With Amazon Alexa And Google Home
This Project8Ch Relay With ESP8266 Wemos D1 Mini Work With Amazon Alexa And Google HomeSimple parts ...
-
PiTrezor : A DIY bitcoin hardware wallet based on trezor and raspberry pi zero
Hello Everyone This is One Of Best Project Who Want To Make OWN hardware wallet At low Cost or Make ...
-
100mm X 50nn DIY Universal Board
100mm X 50nn DIY Universal Board
-
Simple Internet Clock Using ESP8266 DHT11
Hello Everyone This Project is Simple Internet Clock Using Esp8266 And DHT11 Upload Video And More T...
-
Micro USB FTDI Board With Dual Header
Micro USB FTDI Board With Dual Header
-
Micro USB FTDI Module FT232RL
Hello Everyone All FTDi Module In Market is Mini USB Version And Its Little Complicated To Find Mini...
-
-
ARPS-2 – Arduino-Compatible Robot Project Shield for Arduino UNO
888 0 2 -
-
A Compact Charging Breakout Board For Waveshare ESP32-C3
1449 3 6 -
AI-driven LoRa & LLM-enabled Kiosk & Food Delivery System
1402 2 0 -
-
-
-
ESP32-C3 BLE Keyboard - Battery Powered with USB-C Charging
1586 0 1 -
-
mammoth-3D SLM Voron Toolhead – Manual Drill & Tap Edition
1207 0 1







