|
Solder Wire, Lead Free |
|
|
Soldering iron (generic) |
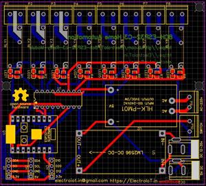
🔌 ESP32-C3-Based 8-Channel Smart Home Automation Relay Board
🔧 Detailed Project Description
This project is a compact, powerful, and cost-effective 8-channel smart home automation board built around the ESP32-C3 SuperMini. Designed for DIY makers, automation enthusiasts, and developers, this PCB provides everything you need to control home appliances like fans, lights, and sockets over Wi-Fi, with support for Home Assistant, Tasmota, or custom Arduino firmware.
🔌 Core Components & Functional Overview
ESP32-C3 SuperMini
A low-power, RISC-V based microcontroller with built-in Wi-Fi and Bluetooth 5.0.
Used here as the brain of the board to control all 8 relays via GPIO.
Fully compatible with ESPHome, Tasmota, Arduino IDE, and MicroPython.
8-Channel Relay Interface
Controlled via a ULN2803A Darlington transistor array.
Each relay can switch up to 10A at 250V AC or 30V DC.
LED indicators on each relay channel show active status at a glance.
Power Supply Section
The board takes direct AC 100–240V input, using the HLK-PM01 AC-DC module to convert it safely to 5V DC.
A LM2596 buck converter then steps down 12-35v to 5v power the ESP32-C3.
I2C and GPIO Expansion Headers
Dedicated 4-pin I2C headers for adding peripherals like OLED displays, temperature sensors (DHT11, BMP280), RTC modules, etc.
Extra GPIO headers (D10, D12, D20) exposed for buttons, motion sensors, or other digital inputs.
Safety & Isolation
AC section clearly separated and labeled.
Optional DC barrel jack input (12V) supported with onboard regulator for flexible deployment.
📡 Firmware & Platform Support
You can choose any of the following to control the board:
✅ ESPHome
Ideal for Home Assistant users. Easily configurable via YAML with relay control, automation, OTA updates, and MQTT integration.
✅ Tasmota
Flash via serial and manage through Tasmota’s web UI. MQTT-ready and fully customizable without coding.
✅ Arduino IDE
Write and upload custom firmware using the Arduino IDE and ESP32 board libraries. Ideal for developers and hobbyists.
🔋 Power Input Options
Primary Input: 230V AC via terminal block → HLK-PM01 → 5V
Secondary Option: DC jack (DC 12–35V) → LM2596 buck converter → 5V
Optional power switch to safely cut power during wiring or installation
📐 PCB Design Highlights
2-layer, compact layout with clean silkscreen labeling
Professional design using EasyEDA
Screw terminals for high-current relay output
Sufficient trace width and copper fill for safety and reliability
Clearly labeled headers and GPIO pins
Open Source Hardware licensed
🧠 Example Use Cases
Remote switching of lights, fans, pumps
Room-based appliance control
Wall-mounted smart switch panel
IoT automation scenes with sensors and timers
Voice assistant integration (Alexa, Google)
📢 Why This Project?
This board solves common problems DIYers face in home automation:
No more breadboards or jumper wires
Clean and permanent installation
Compatible with multiple software platforms
Professional-quality design with clear labels and flexibility
Whether you’re upgrading your smart home or building a controller from scratch, this board is the perfect mix of simplicity, reliability, and customization.
📬 Contact & License
📨 Email: electroiot.in@gmail.com
🌐 Website: https://electroiot.in
🛠️ License: Open Source Hardware – Feel free to modify and improve!
i WIll Upload Code and Video Soon
🔌 ESP32-C3-Based 8-Channel Smart Home Automation Relay Board
*PCBWay community is a sharing platform. We are not responsible for any design issues and parameter issues (board thickness, surface finish, etc.) you choose.
Raspberry Pi 5 7 Inch Touch Screen IPS 1024x600 HD LCD HDMI-compatible Display for RPI 4B 3B+ OPI 5 AIDA64 PC Secondary Screen(Without Speaker)
BUY NOW- Comments(0)
- Likes(3)
-
Engineer
Sep 15,2025
-
PRASANTA PAL
Aug 30,2025
-
MANORANJAN DAS
Jul 04,2025
- 0 USER VOTES
- YOUR VOTE 0.00 0.00
- 1
- 2
- 3
- 4
- 5
- 6
- 7
- 8
- 9
- 10
- 1
- 2
- 3
- 4
- 5
- 6
- 7
- 8
- 9
- 10
- 1
- 2
- 3
- 4
- 5
- 6
- 7
- 8
- 9
- 10
- 1
- 2
- 3
- 4
- 5
- 6
- 7
- 8
- 9
- 10
More by MANORANJAN DAS
-
EasyArduino
EasyArduino by ElectroIoTThe ultimate beginner’s board to learn, build, and master Arduino the easy ...
-
🚀 ESP & Arduino Universal USB Flasher (CH340C Based)
OverviewThis project is a universal USB-to-Serial flasher board based on the CH340C USB-UART bridge....
-
Advanced 4-Channel 5V Relay Module with Onboard LM2596 Power Supply
IntroductionRelay modules are essential in home automation and electronics projects, allowing microc...
-
DIY XL4015 5V/5A USB Power Supply – Perfect for Raspberry Pi & More
DIY XL4015 5V/5A USB Power Supply – Perfect for Raspberry Pi & MoreBuilding a reliable 5V power ...
-
7805 Voltage Regulator SMD
Story️ Project DetailsName: 7805 Voltage RegulatorType: Linear Voltage RegulatorInput Voltage: 7V to...
-
Multi-Voltage-Regulator-PCB-(12V-9V-5V-3.3V)
Multi-Voltage Regulator PCB (12V, 9V, 5V, 3.3V) Project OverviewThis project demonstrates the design...
-
7805 Voltage Regulator
Project OverviewThis project demonstrates how to build a simple Voltage Regulator using the 7805 int...
-
🔌 ESP32-C3-Based 8-Channel Smart Home Automation Relay Board
Detailed Project DescriptionThis project is a compact, powerful, and cost-effective 8-channel smart ...
-
ESP8266 NTP Clock with 16x2 I2C LCD Display
This project uses an ESP8266 NodeMCU to create a 12-hour format NTP clock with AM/PM, date, and day ...
-
ESP8266 Nodemcu 4 Ch Relay Module For IoT Project
OverviewThis project allows you to control four relays using an ESP8266 (NodeMCU) via the Arduino Io...
-
ESP32 Water Level Monitor And Automictic Motor Control 30A relay
ESP32 Water Level Monitor And Automictic Motor Control 30A relayUsed ESP32 ModuleOled DisplayUltraso...
-
4 CH Relay Module With ESP32 For Home Automation ,Alexa,Google Home
Hello All My FriendThis is Simple Easy To USE 4 Ch Relay Module With ESP32 SupportUse This Board For...
-
8Ch Relay With ESP8266 Wemos D1 Mini Work With Amazon Alexa And Google Home
This Project8Ch Relay With ESP8266 Wemos D1 Mini Work With Amazon Alexa And Google HomeSimple parts ...
-
PiTrezor : A DIY bitcoin hardware wallet based on trezor and raspberry pi zero
Hello Everyone This is One Of Best Project Who Want To Make OWN hardware wallet At low Cost or Make ...
-
100mm X 50nn DIY Universal Board
100mm X 50nn DIY Universal Board
-
Simple Internet Clock Using ESP8266 DHT11
Hello Everyone This Project is Simple Internet Clock Using Esp8266 And DHT11 Upload Video And More T...
-
Micro USB FTDI Board With Dual Header
Micro USB FTDI Board With Dual Header
-
Micro USB FTDI Module FT232RL
Hello Everyone All FTDi Module In Market is Mini USB Version And Its Little Complicated To Find Mini...
-
-
ARPS-2 – Arduino-Compatible Robot Project Shield for Arduino UNO
888 0 2 -
-
A Compact Charging Breakout Board For Waveshare ESP32-C3
1449 3 6 -
AI-driven LoRa & LLM-enabled Kiosk & Food Delivery System
1402 2 0 -
-
-
-
ESP32-C3 BLE Keyboard - Battery Powered with USB-C Charging
1586 0 1 -
-
mammoth-3D SLM Voron Toolhead – Manual Drill & Tap Edition
1207 0 1







