|
KiCad 9.0 |
Water Motor Controller - Twin Node
Project Description
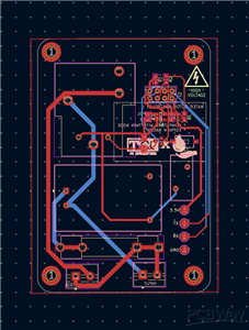
The TWIN-NODE Motor Controller is a compact, wireless motor control PCB designed for reliable water pump automation. It uses an ESP8266 (ESP-01) module with ESP-NOW communication, enabling fast, peer-to-peer control without internet dependency. The board is intended for real-world deployment and easy manufacturing.
To ensure electrical safety and robustness, the design incorporates a 35A rated relay supported by a fuse and varistor on the high-voltage side. The fuse provides over-current protection, while the varistor suppresses voltage surges caused by inductive motor loads, significantly improving system reliability and lifespan.
On the control side, a MOSFET-based driver stage is used to switch the relay efficiently from the microcontroller GPIO. This approach reduces stress on the ESP8266, improves switching performance, and ensures stable operation under continuous use. The PCB layout is optimized for isolation, safety, and manufacturability.
#include <ESP8266WiFi.h>
#include <espnow.h>
#define RELAY_PIN 0 // GPIO0 (change if your relay is on another pin)
// Structure for incoming data
typedef struct struct_message {
uint8_t relayState;
} struct_message;
struct_message incomingData;
// Callback when data is received
void onDataRecv(uint8_t *mac, uint8_t *incomingDataRaw, uint8_t len) {
memcpy(&incomingData, incomingDataRaw, sizeof(incomingData));
if (incomingData.relayState == 1) {
digitalWrite(RELAY_PIN, HIGH); // Relay ON
} else {
digitalWrite(RELAY_PIN, LOW); // Relay OFF
}
}
void setup() {
pinMode(RELAY_PIN, OUTPUT);
digitalWrite(RELAY_PIN, LOW); // Relay OFF at startup
WiFi.mode(WIFI_STA);
WiFi.disconnect();
if (esp_now_init() != 0) {
return; // ESP-NOW init failed
}
esp_now_set_self_role(ESP_NOW_ROLE_SLAVE);
esp_now_register_recv_cb(onDataRecv);
}
void loop() {
// Nothing required here
}
Water Motor Controller - Twin Node
*PCBWay community is a sharing platform. We are not responsible for any design issues and parameter issues (board thickness, surface finish, etc.) you choose.
Raspberry Pi 5 7 Inch Touch Screen IPS 1024x600 HD LCD HDMI-compatible Display for RPI 4B 3B+ OPI 5 AIDA64 PC Secondary Screen(Without Speaker)
BUY NOW- Comments(0)
- Likes(2)
-
Electronic Adam
Mar 04,2026
-
MAATHES THILAK K
Jan 25,2026
- 0 USER VOTES
- YOUR VOTE 0.00 0.00
- 1
- 2
- 3
- 4
- 5
- 6
- 7
- 8
- 9
- 10
- 1
- 2
- 3
- 4
- 5
- 6
- 7
- 8
- 9
- 10
- 1
- 2
- 3
- 4
- 5
- 6
- 7
- 8
- 9
- 10
- 1
- 2
- 3
- 4
- 5
- 6
- 7
- 8
- 9
- 10
More by MAATHES THILAK K
-
BLUDIONO - Arduino Accelerated with Bluetooth Module
This project presents a compact Arduino-compatible SMD development board based on the ATmega328P-AU,...
-
Solder-Master-PRO
is a precision soldering station designed to deliver professional-grade temperature control using a ...
-
RP2040 Community-Driven UNO MCU
This project expands an RP2040-based, Arduino UNO–style microcontroller designed to stay familiar wh...
-
4CH_TIMER_RELAY
This 4-channel relay timer controller is built around the ESP32-C3 microcontroller, offering smart a...
-
Spray Bot - 3D MODEL
Spray Bot is an intelligent agricultural robot designed to complement Vision Bot by performing targe...
-
AIR MOUSE CASE
_ is a compact wireless remote mouse built around the ESP32-C3, intended for smart TVs, media center...
-
RS485 based Flight Controller - STM32F411CEU6
This repository documents the design and implementation of a custom STM32F411-based flight controlle...
-
SBUS-Transmitter Made with ESP32
This centroid file is an approximate pick-and-place reference created for early PCB planning of your...
-
Attiny85-Powered Mini Oscilloscope
This project presents a compact, cost-effective mini oscilloscope PCB powered by the ATtiny85 microc...
-
Water Motor Controller - Twin Node
Project DescriptionThe TWIN-NODE Motor Controller is a compact, wireless motor control PCB designed ...
-
BENCH_POWER_SUPPLY-PSU
This project presents a compact bench power supply enclosure designed in Autodesk Fusion 360, tailor...
-
AIR_MOUSE – ESP32-C3 Based Wireless Air-Style Remote
The AIR_MOUSE is a compact wireless air-style remote designed for effortless navigation of TVs and o...
-
Indoor Node - WaterlevelMonitor - Twin Node
The TWIN-NODE Indoor Node is a battery-powered receiver module designed to provide local indication ...
-
Twin_Node_V2.0_WaterLevelMonitor
TWIN-NODE is a two-node, ultra-low-power water level monitoring system engineered for overhead tanks...
-
Twin_Node_V1.0-OUTDOOR
TWIN NODE V1.0 is a low-power, outdoor-ready water level sensor node designed as a practical learnin...
-
Vision Bot V1 – AI rover with pneumatic
Vision Bot V1 is the latest and fully refined iteration of our agricultural monitoring rover, develo...
-
OverEngineered Bread Board Power supply
Over-Engineered Breadboard Power SupplyThis project is a compact, high-current breadboard power supp...
-
USB to UART Converter Board using CP2102
This project presents a simple and compact USB to UART converter board designed around the CP2102 US...
-
-
ARPS-2 – Arduino-Compatible Robot Project Shield for Arduino UNO
871 0 2 -
-
A Compact Charging Breakout Board For Waveshare ESP32-C3
1429 3 6 -
AI-driven LoRa & LLM-enabled Kiosk & Food Delivery System
1378 2 0 -
-
-
-
ESP32-C3 BLE Keyboard - Battery Powered with USB-C Charging
1570 0 1 -
-
mammoth-3D SLM Voron Toolhead – Manual Drill & Tap Edition
1202 0 1







