|
|
ESP32-C3-MINI-1-N4X |
x 1 | |
|
|
Terminal block |
x 1 | |
|
|
HI LINK MODULE |
x 1 | |
|
3028Adafruit Industries LLC
|
x 1 | |
|
|
10A RELAY |
x 1 | |
|
|
AMS1117-3.3VTECH PUBLIC
|
x 1 |
|
KiCad 9.0 |
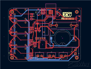
4CH_TIMER_RELAY
This 4-channel relay timer controller is built around the ESP32-C3 microcontroller, offering smart automation capabilities for AC load control. The system integrates a high-precision DS3231 real-time clock module that maintains accurate timekeeping even during power outages, ensuring reliable scheduled operation. With four independent 10A relays, the device can switch various AC appliances, lighting systems, or industrial equipment according to programmed timetables.
The hardware design incorporates MOSFET-based control circuitry for direct AC input sensing, allowing manual override capability alongside automated operation. Safety features include optical isolation between high-voltage AC and low-voltage DC sections, proper creepage distances on the PCB, and protection components to handle voltage spikes. The compact ESP32-C3 Mini provides Wi-Fi connectivity, enabling remote configuration and monitoring through a web interface.
This versatile controller supports multiple timer modes including daily schedules, countdown timers, and cyclic patterns, making it suitable for home automation, industrial processes, agricultural irrigation, and energy management applications. The project includes complete KiCad PCB design files, firmware source code, and manufacturing data for easy replication or customization based on specific requirements.
4CH_TIMER_RELAY
*PCBWay community is a sharing platform. We are not responsible for any design issues and parameter issues (board thickness, surface finish, etc.) you choose.
Raspberry Pi 5 7 Inch Touch Screen IPS 1024x600 HD LCD HDMI-compatible Display for RPI 4B 3B+ OPI 5 AIDA64 PC Secondary Screen(Without Speaker)
BUY NOW- Comments(0)
- Likes(1)
-
MAATHES THILAK K
Jan 29,2026
- 0 USER VOTES
- YOUR VOTE 0.00 0.00
- 1
- 2
- 3
- 4
- 5
- 6
- 7
- 8
- 9
- 10
- 1
- 2
- 3
- 4
- 5
- 6
- 7
- 8
- 9
- 10
- 1
- 2
- 3
- 4
- 5
- 6
- 7
- 8
- 9
- 10
- 1
- 2
- 3
- 4
- 5
- 6
- 7
- 8
- 9
- 10
More by MAATHES THILAK K
-
4CH_TIMER_RELAY
This 4-channel relay timer controller is built around the ESP32-C3 microcontroller, offering smart a...
-
Spray Bot - 3D MODEL
Spray Bot is an intelligent agricultural robot designed to complement Vision Bot by performing targe...
-
AIR MOUSE CASE
_ is a compact wireless remote mouse built around the ESP32-C3, intended for smart TVs, media center...
-
RS485 based Flight Controller - STM32F411CEU6
This repository documents the design and implementation of a custom STM32F411-based flight controlle...
-
SBUS-Transmitter Made with ESP32
This centroid file is an approximate pick-and-place reference created for early PCB planning of your...
-
Attiny85-Powered Mini Oscilloscope
This project presents a compact, cost-effective mini oscilloscope PCB powered by the ATtiny85 microc...
-
Water Motor Controller - Twin Node
Project DescriptionThe TWIN-NODE Motor Controller is a compact, wireless motor control PCB designed ...
-
BENCH_POWER_SUPPLY-PSU
This project presents a compact bench power supply enclosure designed in Autodesk Fusion 360, tailor...
-
AIR_MOUSE – ESP32-C3 Based Wireless Air-Style Remote
The AIR_MOUSE is a compact wireless air-style remote designed for effortless navigation of TVs and o...
-
Indoor Node - WaterlevelMonitor - Twin Node
The TWIN-NODE Indoor Node is a battery-powered receiver module designed to provide local indication ...
-
Twin_Node_V2.0_WaterLevelMonitor
TWIN-NODE is a two-node, ultra-low-power water level monitoring system engineered for overhead tanks...
-
Twin_Node_V1.0-OUTDOOR
TWIN NODE V1.0 is a low-power, outdoor-ready water level sensor node designed as a practical learnin...
-
Vision Bot V1 – AI rover with pneumatic
Vision Bot V1 is the latest and fully refined iteration of our agricultural monitoring rover, develo...
-
OverEngineered Bread Board Power supply
Over-Engineered Breadboard Power SupplyThis project is a compact, high-current breadboard power supp...
-
USB to UART Converter Board using CP2102
This project presents a simple and compact USB to UART converter board designed around the CP2102 US...
-
3D House Model – Fusion 360 Design for Architectural Visualization
3D Model of My House – Fusion 360 Design :This project presents a complete 3D model of a house, meti...
-
Pocket-Size Arduino Oscilloscope with SH1106 OLED Display
Project Description :Mini Oscilloscope is a compact, low-cost electronic measurement tool designed u...
-
ESP32-S3 Open-Source Flight Controller for UAVs and ROVs
Detailed Project Description :The ESP32-S3 Flight Controller Board is a custom-designed, open-source...
-
A Compact Charging Breakout Board For Waveshare ESP32-C3
516 3 4 -
AI-driven LoRa & LLM-enabled Kiosk & Food Delivery System
507 2 0 -
-
-
-
ESP32-C3 BLE Keyboard - Battery Powered with USB-C Charging
707 0 1 -
-
mammoth-3D SLM Voron Toolhead – Manual Drill & Tap Edition
685 0 1 -
-
AEL-2011 Power Supply Module
1362 0 2 -
AEL-2011 50W Power Amplifier
1242 0 2







