|
KiCad 9.0 |
Reaction Game
Game Play
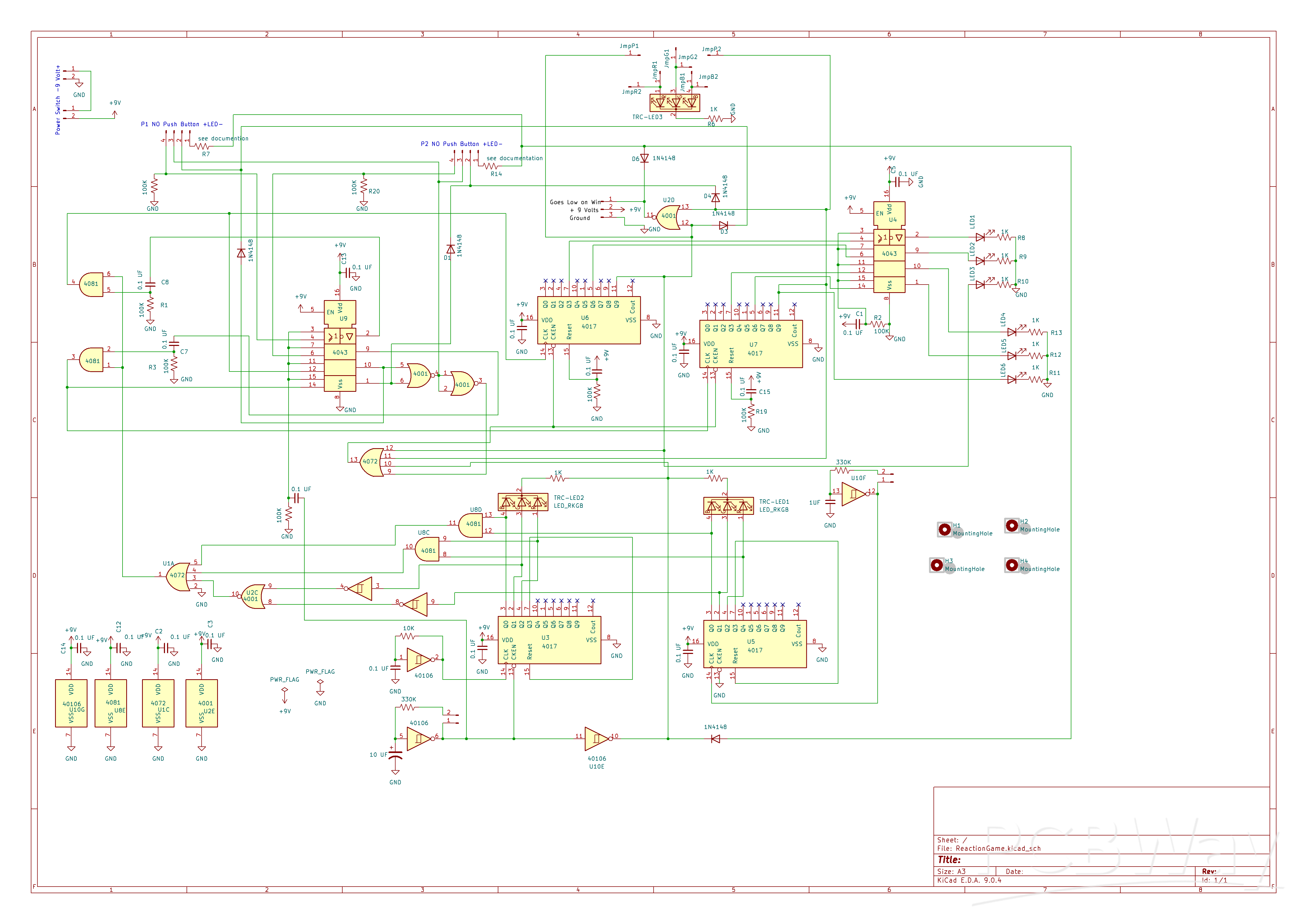
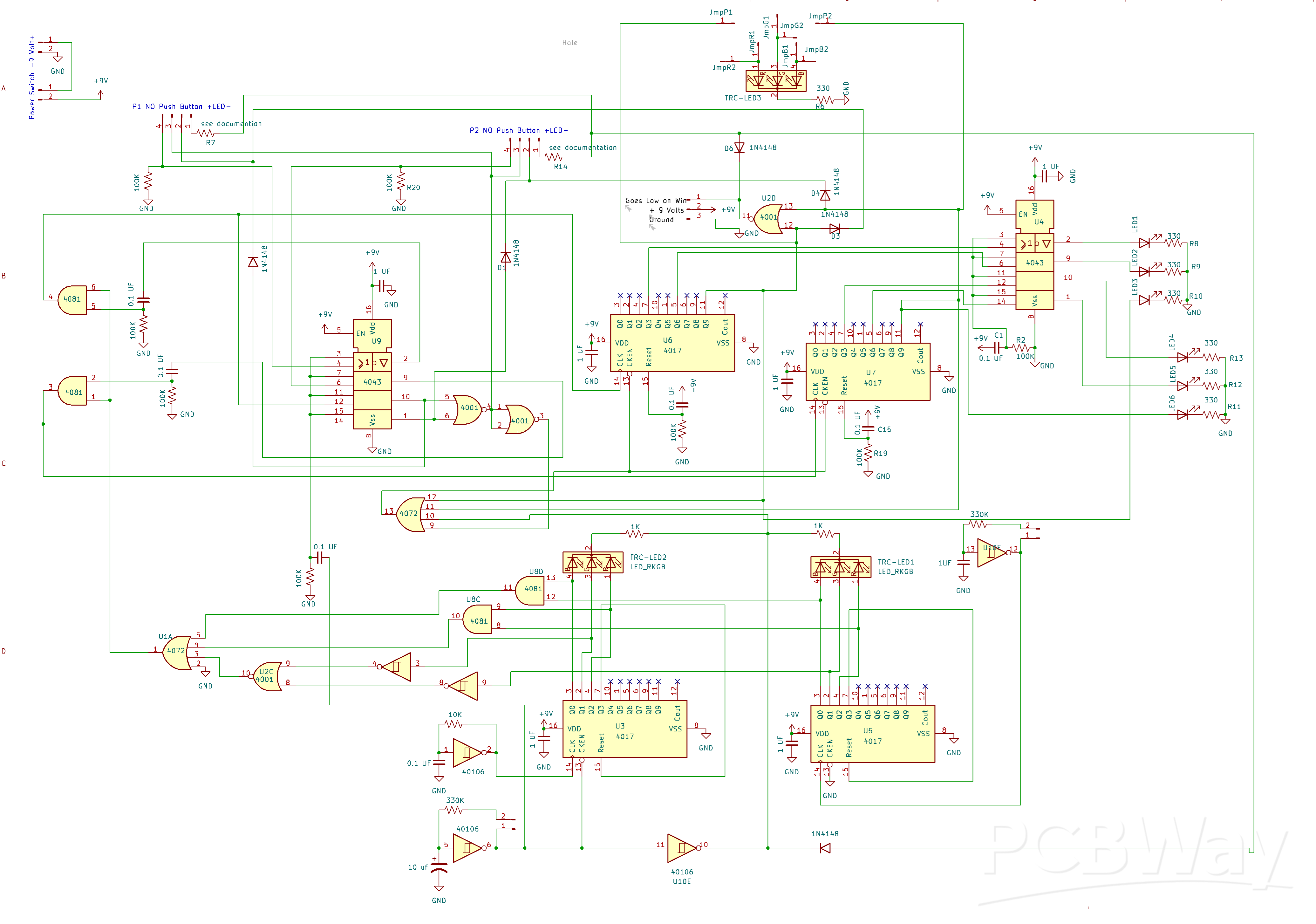
This game utilizes two tricolor LEDs. One LED randomly lights up in blue, green, or red. The second LED cycles through these colors in random order—blue, green, and red—at least once before both LEDs turn off after about four seconds. This process then repeats. The setup is intended for two players, whose goal is to press their button when the illuminated colors match.
Each activation of the LEDs constitutes a round. Two potentiometers control the speed of each round and the speed at which the second LED cycles through colors, respectively. Each player has three LEDs to display their score: the first illuminates at three points, the second at six points, and the third at nine points.
A third LED will light up in red, green, or blue to indicate the winner. I have created two versions of the project one with red and green push buttons and LEDs, and another uses red and blue push buttons and LEDs. Jumper connections on each side of the board allow selection of the color shown by the winner’s LED. To illuminate red for player 1, connect Jmp1 to JmpR1; to illuminate green for player 2, connect Jmp2 to JmpG2. To illuminate blue, connect Jmp1 to JmpB1 for player 1 and Jmp2 to JmpB2 for player 2. Do not connect jumpers for player 1 and player 2 to the same color. Suggestions for a name for this project Rainbow Match, Rainbow Reaction, or LED Match.
The winning player's button remains lit, and a short sequence of notes play until the game is reset. The notes are produced by an optional circuit. Optional circiut Note Sequencer https://www.pcbway.com/project/shareproject/Note_Sequencer_Updated_7_16_2025_5b2919b3.html
You tube video https://youtu.be/gYBMlOfJTuA?si=EvH6nGLHjCtxcqD1
The ReactionGame.zip contains the KiCad project files and a PDF of the top silk screen, which serves as a template for drilling holes for the LEDs. Download it under files for assembly.
PC board with battery and controls attached

Project in a case

Showing connections to controls wires are connected using header pins secured with electrical tape

PC board 3D view KICad front

PC board 3D view KICad back

Reaction Game
*PCBWay community is a sharing platform. We are not responsible for any design issues and parameter issues (board thickness, surface finish, etc.) you choose.
- Comments(0)
- Likes(2)
-
William Harter
Oct 04,2025
-
Martin Birrell
Aug 26,2025
- 0 USER VOTES
- YOUR VOTE 0.00 0.00
- 1
- 2
- 3
- 4
- 5
- 6
- 7
- 8
- 9
- 10
- 1
- 2
- 3
- 4
- 5
- 6
- 7
- 8
- 9
- 10
- 1
- 2
- 3
- 4
- 5
- 6
- 7
- 8
- 9
- 10
- 1
- 2
- 3
- 4
- 5
- 6
- 7
- 8
- 9
- 10
More by William Harter
-
Slot Machine
This project is a slot machine that uses 15 colored LEDs to create three reels. It operates with a s...
-
Reaction Game
Game PlayThis game utilizes two tricolor LEDs. One LED randomly lights up in blue, green, or red. Th...
-
Pumpkin / Jack o'lantern light
This light for a pumpkin or Jack o'lantern operates on a single 9-volt battery and cycles through fi...
-
Note Sequencer
Note SequencerThis project utilizes two low power 555 timers (TS555CN) and a 4017 counter to produce...
-
-
mammoth-3D SLM Voron Toolhead – Manual Drill & Tap Edition
148 0 0 -
-
AEL-2011 Power Supply Module
664 0 2 -
AEL-2011 50W Power Amplifier
571 0 2 -
-
-
Custom Mechanical Keyboard
771 0 0 -
Tester for Touch Screen Digitizer without using microcontroller
402 2 2 -
Audio reactive glow LED wristband/bracelet with NFC / RFID-Tags
366 0 1 -
-







