|
KiCad 9.0 |
Pumpkin / Jack o'lantern light
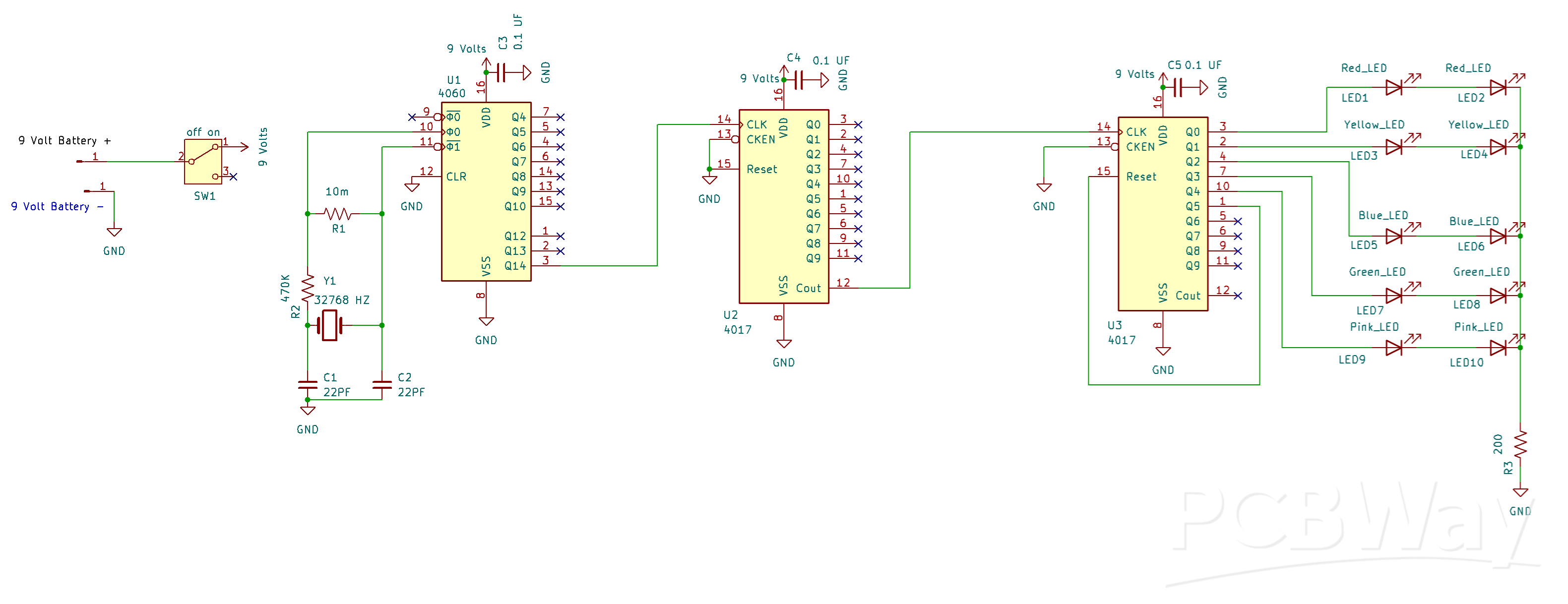
This light for a pumpkin or Jack o'lantern operates on a single 9-volt battery and cycles through five colors—red, yellow, blue, green, and pink—changing every five seconds. It utilizes a 32,768 Hz crystal to achieve accurate timing. For my project, I am using a plastic Jack o'lantern purchased last year; the printed circuit board fits into the rear compartment where the original light was installed. Painting the interior of the Jack o'lantern white and positioning the LEDs toward the back yields optimal results. When installing in a real pumpkin, it is recommended to use a plastic container or cover the rear with electrical tape to protect the circuit board from moisture and residue inside the pumpkin.
The project is designed for flexibility and can accommodate LEDs of any color. The timing interval may be adjusted from 5 seconds to 0.5 seconds by removing the second integrated circuit (IC) chip, U2, and connecting pins 12 and 14 on the designated footprint for U2.
You can cut a plastic tube from a plastic candy cane—like the ones filled with M&Ms—and use it to partially cover the PC board, as shown in this picture.
The KiCad files are uploaded as PumpkinLight.zip.

Pumpkin / Jack o'lantern light
*PCBWay community is a sharing platform. We are not responsible for any design issues and parameter issues (board thickness, surface finish, etc.) you choose.
Raspberry Pi 5 7 Inch Touch Screen IPS 1024x600 HD LCD HDMI-compatible Display for RPI 4B 3B+ OPI 5 AIDA64 PC Secondary Screen(Without Speaker)
BUY NOW- Comments(0)
- Likes(1)
-
William Harter
Oct 11,2025
- 0 USER VOTES
- YOUR VOTE 0.00 0.00
- 1
- 2
- 3
- 4
- 5
- 6
- 7
- 8
- 9
- 10
- 1
- 2
- 3
- 4
- 5
- 6
- 7
- 8
- 9
- 10
- 1
- 2
- 3
- 4
- 5
- 6
- 7
- 8
- 9
- 10
- 1
- 2
- 3
- 4
- 5
- 6
- 7
- 8
- 9
- 10
More by William Harter
-
Slot Machine
This slot machine project uses 15 colored LEDs for three reels, operated by a single push-button tha...
-
Reaction Game
This game utilizes two tricolor LEDs. One LED randomly lights up in blue, green, or red. The second ...
-
Pumpkin / Jack o'lantern light
This light for a pumpkin or Jack o'lantern operates on a single 9-volt battery and cycles through fi...
-
Note Sequencer
Note SequencerThis project utilizes two low power 555 timers (TS555CN) and a 4017 counter to produce...
-
-
ARPS-2 – Arduino-Compatible Robot Project Shield for Arduino UNO
878 0 2 -
-
A Compact Charging Breakout Board For Waveshare ESP32-C3
1439 3 6 -
AI-driven LoRa & LLM-enabled Kiosk & Food Delivery System
1389 2 0 -
-
-
-
ESP32-C3 BLE Keyboard - Battery Powered with USB-C Charging
1579 0 1 -
-
mammoth-3D SLM Voron Toolhead – Manual Drill & Tap Edition
1205 0 1







