|
KiCad 9.0 |
Slot Machine
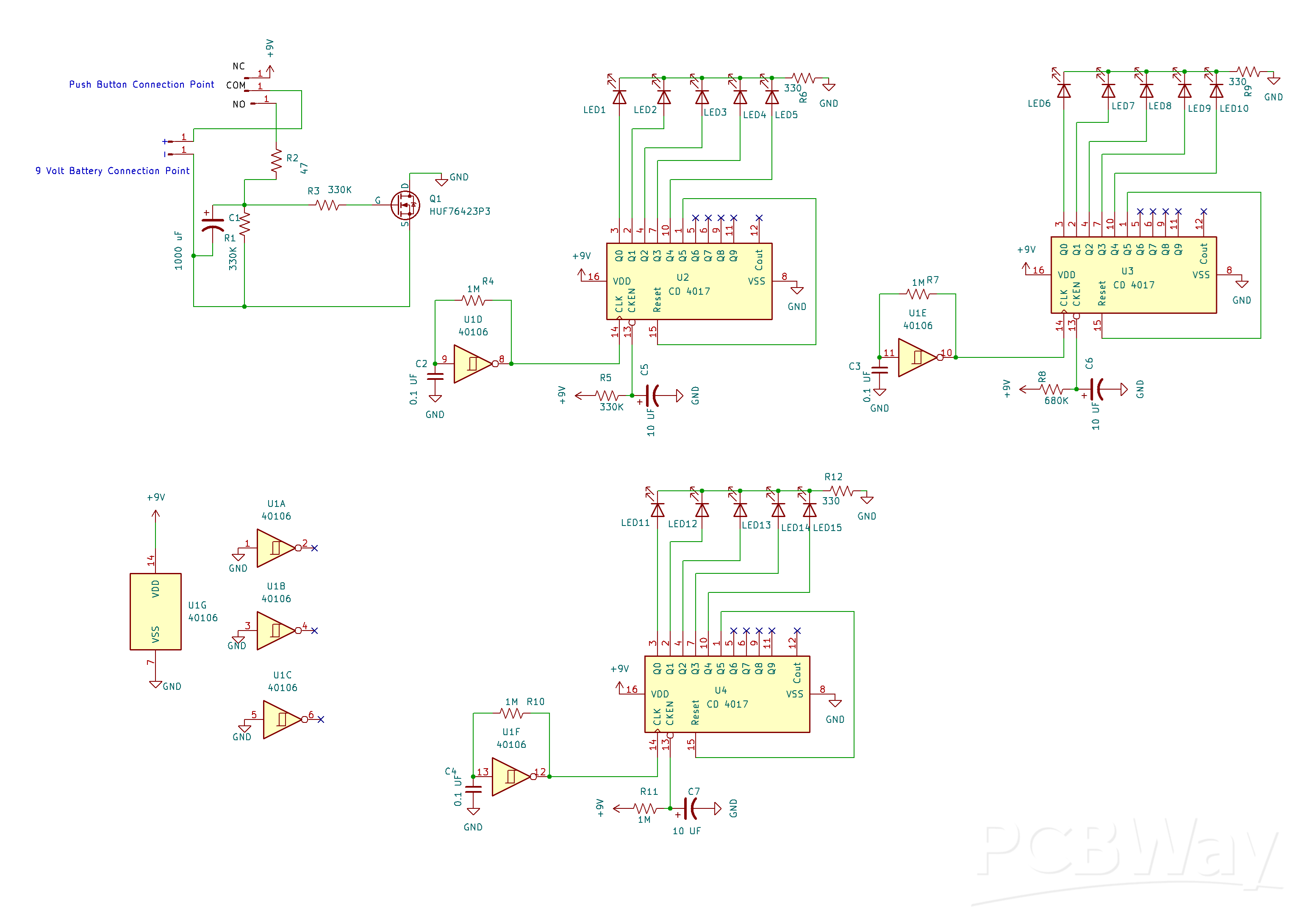
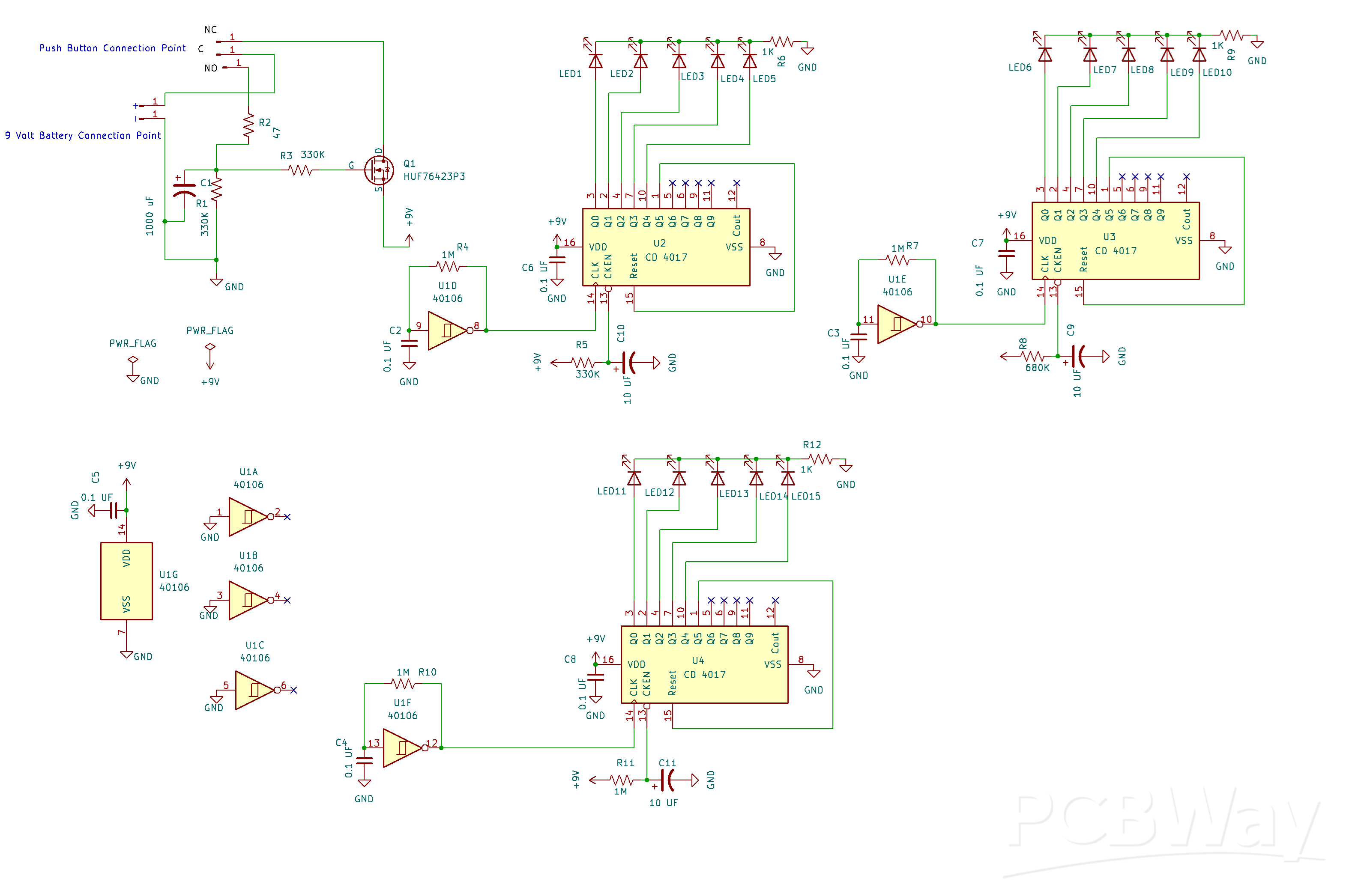
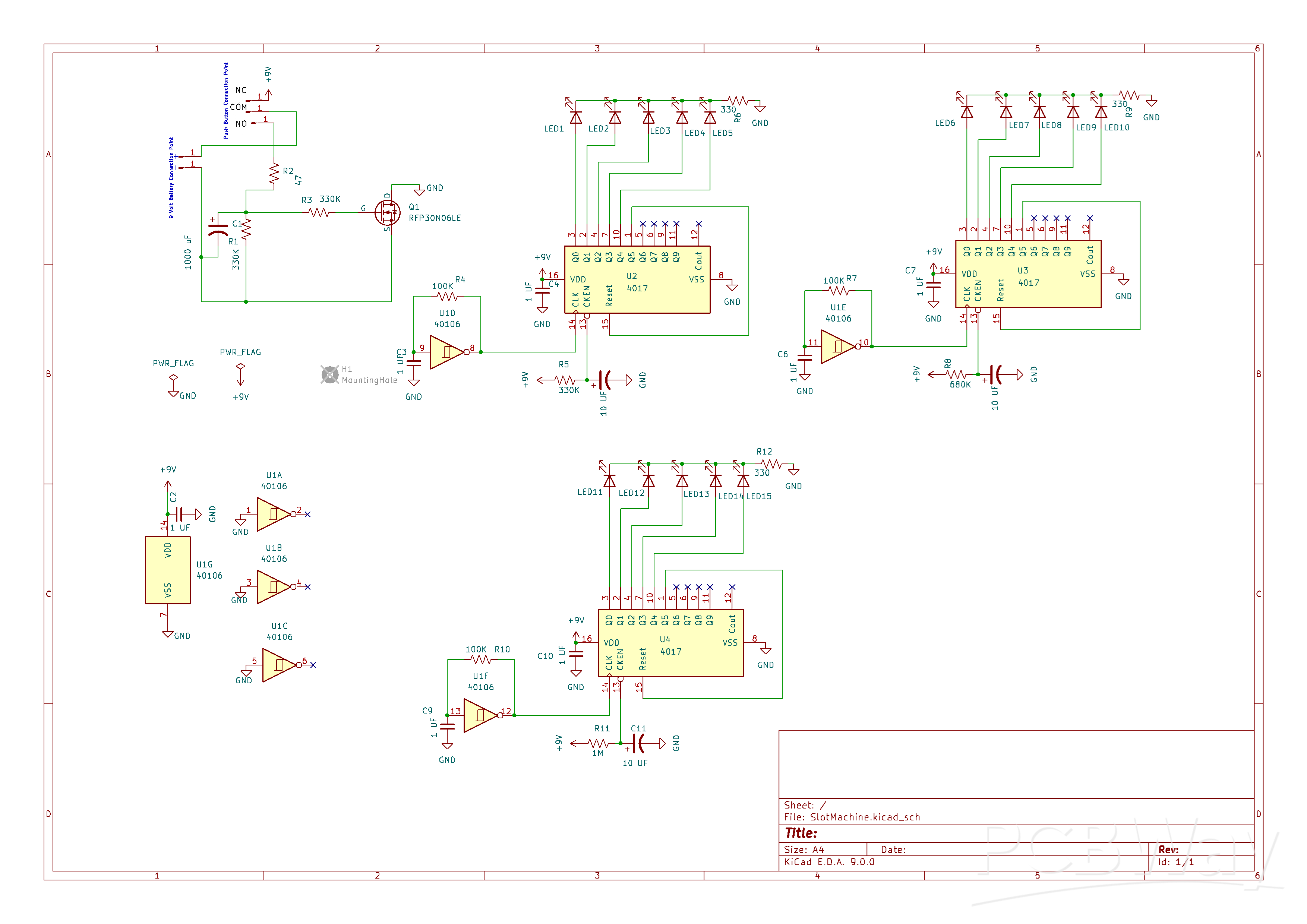
This slot machine project uses 15 colored LEDs for three reels, operated by a single push-button that powers the device, starts the reels, and resets the game. It shuts off automatically after eight minutes of inactivity. You can choose LED colors like red, yellow, green, pink, and blue.
Three CD4017 counters control the reels; each has its own clock circuit powered by a CD40106B CMOS Hex Schmitt-Trigger and a resistor-capacitor combo to set spin duration.
A 6 mm mounting hole on the PC board fits a NO/NC SPST momentary push-button switch, which is wired to COM, NO, and NC terminals. The switch used is listed here. Battery connections are on the board edge for a 9-volt clip.
LEDs are mounted on one side of the PCB, with components on the opposite side. The file SlotMachine.zip includes the KiCad files and a PDF template for drilling holes in the enclosure for LEDs and a switch. The recommended enclosure (part PBS-11532-B) measures 4.37” x 3.25” x 1.5” and fits a 9-volt battery, available from DigiKey, Mouser, Techni-Tool, and Vetco Electronics.
This PC board was assembled by PCBWay; final assembly required adding the push button, battery clip, and case installation. I connected the switch using jumper wires intended for breadboarding.
YouTube Link https://youtube.com/shorts/SafDvGwXbNk?si=XxPYlz5tUSNEevR7




Slot Machine
*PCBWay community is a sharing platform. We are not responsible for any design issues and parameter issues (board thickness, surface finish, etc.) you choose.
Raspberry Pi 5 7 Inch Touch Screen IPS 1024x600 HD LCD HDMI-compatible Display for RPI 4B 3B+ OPI 5 AIDA64 PC Secondary Screen(Without Speaker)
BUY NOW- Comments(0)
- Likes(2)
-
William Harter
Oct 04,2025
-
RODNEY THAYER
Sep 08,2025
- 0 USER VOTES
- YOUR VOTE 0.00 0.00
- 1
- 2
- 3
- 4
- 5
- 6
- 7
- 8
- 9
- 10
- 1
- 2
- 3
- 4
- 5
- 6
- 7
- 8
- 9
- 10
- 1
- 2
- 3
- 4
- 5
- 6
- 7
- 8
- 9
- 10
- 1
- 2
- 3
- 4
- 5
- 6
- 7
- 8
- 9
- 10
More by William Harter
-
Slot Machine
This slot machine project uses 15 colored LEDs for three reels, operated by a single push-button tha...
-
Reaction Game
This game utilizes two tricolor LEDs. One LED randomly lights up in blue, green, or red. The second ...
-
Pumpkin / Jack o'lantern light
This light for a pumpkin or Jack o'lantern operates on a single 9-volt battery and cycles through fi...
-
Note Sequencer
Note SequencerThis project utilizes two low power 555 timers (TS555CN) and a 4017 counter to produce...
-
-
ARPS-2 – Arduino-Compatible Robot Project Shield for Arduino UNO
924 0 2 -
-
A Compact Charging Breakout Board For Waveshare ESP32-C3
1492 3 6 -
AI-driven LoRa & LLM-enabled Kiosk & Food Delivery System
1441 2 0 -
-
-
-
ESP32-C3 BLE Keyboard - Battery Powered with USB-C Charging
1630 0 1 -
-
mammoth-3D SLM Voron Toolhead – Manual Drill & Tap Edition
1228 0 1







