|
KiCad 9.0 |
|
|
|
Tuner - PitchedStonekick
|
|
|
|
Note Frequency Chart (Pitch to Note)muted.io
|
Note Sequencer
Note Sequencer
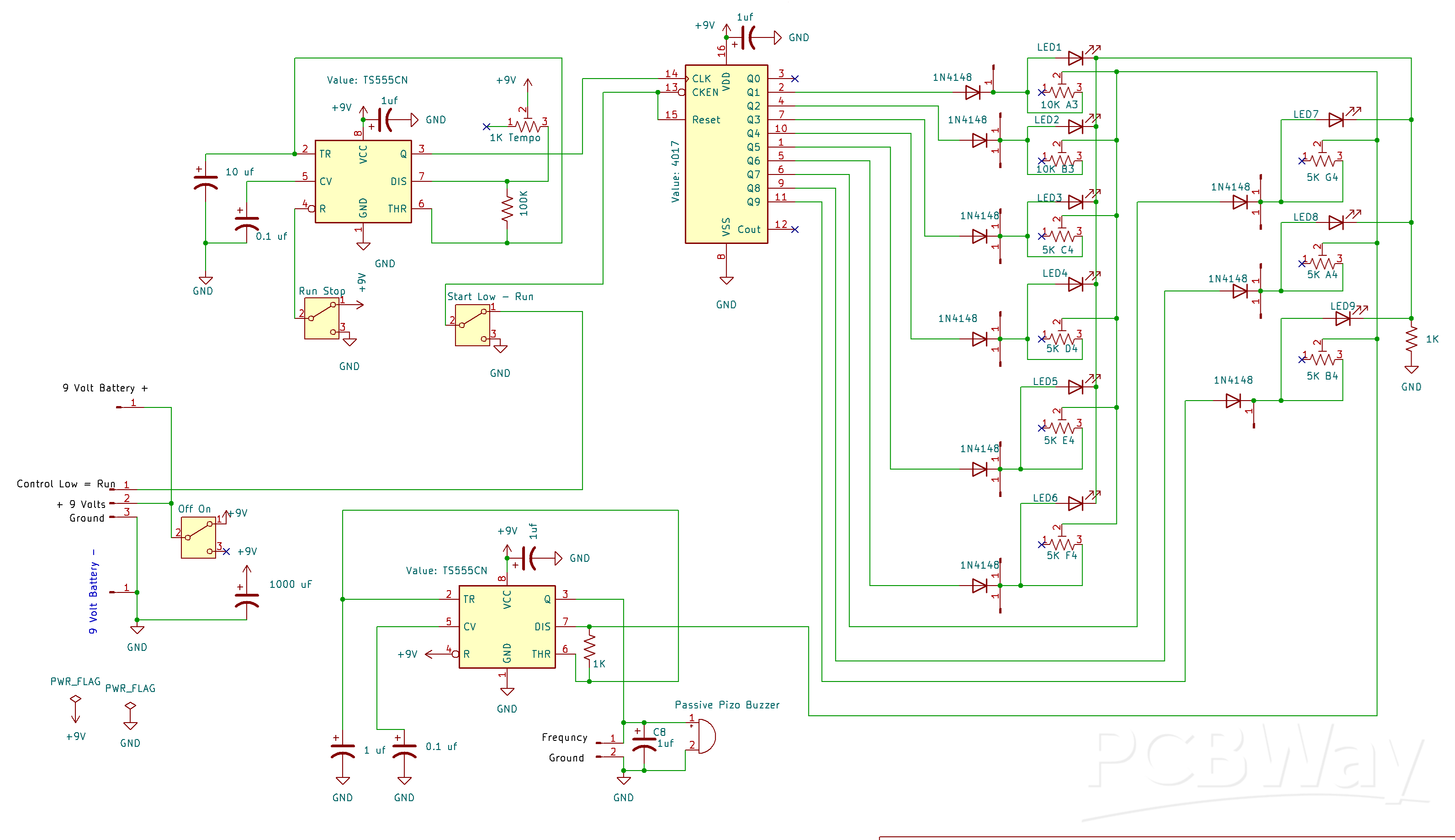
This project utilizes two low power 555 timers (TS555CN) and a 4017 counter to produce up to nine musical notes. It can operate as a standalone project powered by a 9-volt battery or be controlled by another circuit. There is a three-pin header for connecting to another circuit, with pins labeled -, 9V+, and Start Low for power supply and control functions. A low signal on Start Low initiates the sound, while a high signal stops it. Additionally, a two-pin header labeled Ground and Frequency allows connection to an oscilloscope or frequency counter for tuning purposes. Alternatively, a tuning fork phone app can be used, eliminating the need for this header.
When built as a standalone project, the three-pin header is unnecessary, and the slide switch labeled Start Low Run uses a jumper wire for the terminals close to Run. Four 3-millimeter holes allow mounting in a case; a wooden box from Hobby Lobby is suitable. An extra hole can accommodate a 9-volt battery clip.
The 555 timers function as oscillators, where the first timer provides sequencing, and the second one generates the notes. To tune the notes, use the Run Stop slide switch to stop at the desired note and adjust the multiturn potentiometer with a small screwdriver. LEDs indicate which potentiometer is active. For notes C3 to B3, use 10K potentiometers, and for C4 to B4, use 5K potentiometers. If a note is repeated, such as G4, A4, F4, F3, and G4, the LED and potentiometer can be bypassed, and a jumper wire can connect the two notes together. The PC board includes spots for jumpers.
I have assembled and tested the board. The picture shows the assembled board. The parts are all marked on the board silk screen except the polarity of the 10 UF capacitor the positive side goes to the outside of the board. The small capacitors 1 UF and 0.1 UF should be non polarized.
https://youtube.com/shorts/N4b3TKK8sPc?si=3UOpFpsKs4Gt2NtP
Note Sequencer
*PCBWay community is a sharing platform. We are not responsible for any design issues and parameter issues (board thickness, surface finish, etc.) you choose.
Raspberry Pi 5 7 Inch Touch Screen IPS 1024x600 HD LCD HDMI-compatible Display for RPI 4B 3B+ OPI 5 AIDA64 PC Secondary Screen(Without Speaker)
BUY NOW- Comments(0)
- Likes(1)
-
William Harter
Oct 04,2025
- 0 USER VOTES
- YOUR VOTE 0.00 0.00
- 1
- 2
- 3
- 4
- 5
- 6
- 7
- 8
- 9
- 10
- 1
- 2
- 3
- 4
- 5
- 6
- 7
- 8
- 9
- 10
- 1
- 2
- 3
- 4
- 5
- 6
- 7
- 8
- 9
- 10
- 1
- 2
- 3
- 4
- 5
- 6
- 7
- 8
- 9
- 10
More by William Harter
-
Slot Machine
This project is a slot machine that uses 15 colored LEDs to create three reels. It operates with a s...
-
Reaction Game
This game utilizes two tricolor LEDs. One LED randomly lights up in blue, green, or red. The second ...
-
Pumpkin / Jack o'lantern light
This light for a pumpkin or Jack o'lantern operates on a single 9-volt battery and cycles through fi...
-
Note Sequencer
Note SequencerThis project utilizes two low power 555 timers (TS555CN) and a 4017 counter to produce...
-
ARPS-2 – Arduino-Compatible Robot Project Shield for Arduino UNO
112 0 0 -
A Compact Charging Breakout Board For Waveshare ESP32-C3
592 3 4 -
AI-driven LoRa & LLM-enabled Kiosk & Food Delivery System
584 2 0 -
-
-
-
ESP32-C3 BLE Keyboard - Battery Powered with USB-C Charging
794 0 1 -
-
mammoth-3D SLM Voron Toolhead – Manual Drill & Tap Edition
726 0 1 -
-
AEL-2011 Power Supply Module
1430 0 2







