|
|
See Instructable for other required Components.Tim
|
x 1 |
|
STMicroelectronics ST Visual develop IDE for developing ST7 and STM8 applications |
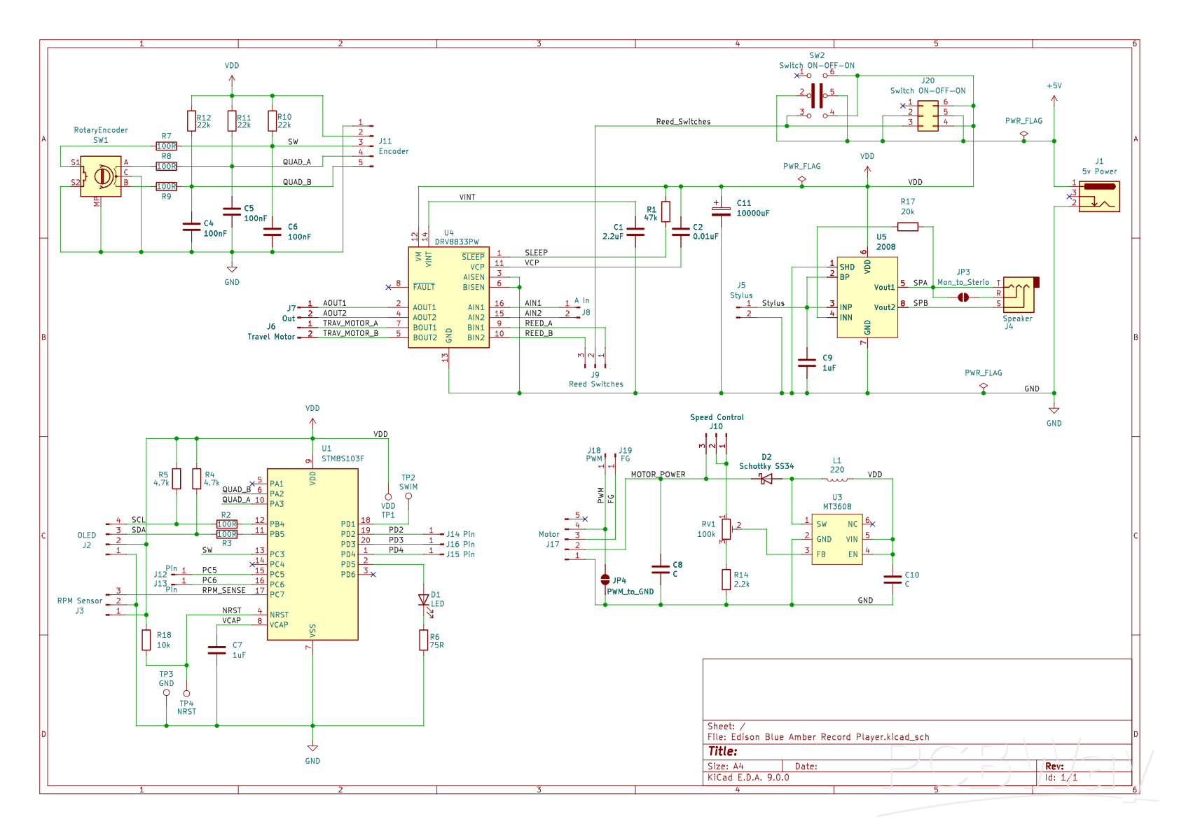
Tim's Edison Blue Amberol Record Player
This board is for controlling the "Tim's Edison Blue Amberol Record Player" Project.
- I have put full instructions on Instructables.
- It is to replace the solderless breadboard I have used in this video:
PCB Population
I have designed the PCB as a prototyping board.
- It only needs populating with the components I have used in the project.
- There are places for other components.
- Not all components footprints are use, I have added places for future upgrades and experimentation.
The BOM
The BOM I have uploaded should only contain the components needed for the board.

Other Components
Besides the components on the PCB (In the BOM), there are some external components needed.
Mandrill Motor.

The Mandrill Motor is a Brushless Motor with internal Driver.
- The one I used runs at 6 to 24 volts.
- The PWM Wire is set to GND so the RPM is controlled via the Power Voltage.
- More datils on the Instructable.
RPM Sensor

The RPM sensor is made from an Infrared Line Track Sensor.
- Needs to be one that has 3mm IR LEDs.
- More datils on the Instructable.
Reed Switches

Two Normally Open Reed Switches are required.
- More datils on the Instructable.
Potentiometer

A large Potentiometer is required for controlling the speed.
- I have used a 4k (It is what I had).
- I recon 1k may be better.
- This is for fine adjustment so you want something that moves far but changes little.
The Switch

The switch needs to have three position Double Throw ON - OFF - ON.
- Some times it is hard to find the same switch I have used, so I have also added a place for a pin header so that any type can be wired to the PCB.

Display

For the display I have used an 0.96" OLED SSD1306 I2C 128X64 LCD.
- Make sure the Pins are In the correct order.
Capacitor

There is a place on the back of the PCB for a large Capacitor.
- As the motor speed needs to be stable, I have this to smooth any surges of current needed,
Speaker

An 8 ohm speaker.
- The amplifier is rated to output 3W.
Stylus

A stylus is required for getting the sound.
- The actual needle should be of a large size, 78 type that is designed for large groves.
- I don't know of any that where made for this type of project, the record is of an era before electric gramophones.
Tim's Edison Blue Amberol Record Player
*PCBWay community is a sharing platform. We are not responsible for any design issues and parameter issues (board thickness, surface finish, etc.) you choose.
Raspberry Pi 5 7 Inch Touch Screen IPS 1024x600 HD LCD HDMI-compatible Display for RPI 4B 3B+ OPI 5 AIDA64 PC Secondary Screen(Without Speaker)
BUY NOW- Comments(4)
- Likes(0)
- 0 USER VOTES
- YOUR VOTE 0.00 0.00
- 1
- 2
- 3
- 4
- 5
- 6
- 7
- 8
- 9
- 10
- 1
- 2
- 3
- 4
- 5
- 6
- 7
- 8
- 9
- 10
- 1
- 2
- 3
- 4
- 5
- 6
- 7
- 8
- 9
- 10
- 1
- 2
- 3
- 4
- 5
- 6
- 7
- 8
- 9
- 10
More by Tim Jackson
-
Tim's Solar Motor Driver
This is a little solar DC Motor Driver.It uses two LDR (Light Dependant Resistor) sensors to track t...
-
Tim's Low Ohms Resistance Meter
Tim’s 4‑Wire Low‑Ohms Resistance MeterA precision Kelvin‑probe instrument using an ESP8266, ADS1115,...
-
Tim's Digital Calliper Interface
️ Build a USB Digital Calliper Interface with STM8SFeaturing a Fractional Inch Display App — Availab...
-
Tim's 7555 Signal Injector
There is not much to say about this little tool.It started as a challenge made by Richard at "Learn ...
-
Tim's Servo Tester
IntroductionThere are plenty of cheap servo testers on the market — and for basic tasks, they work w...
-
Tim's Edison Blue Amberol Record Player
This board is for controlling the "Tim's Edison Blue Amberol Record Player" Project.I have put full ...
-
Tim's DFPlayer Plus Box
Tim's DFPlayer Plus BoxThis is a box I designed to hold Tim's DFPlayer Plus that I have shared here:...
-
Tim's DFPlayer Plus
This project was inspired by one of my favourite YouTube channels.I mention them in my first video f...
-
Tim's I2C Dual Motor Driver [Version 2]
This is Version 2 of my previous Tim's I2C Dual Motor Driver.This supersedes this Project. Tim's I2C...
-
Tim's Mini Plotter 2
This is a PCBWay PCB Version of mini plotter I did quit a while ago, my original mini plotter I made...
-
Tim's I2C Dual Motor Driver
This board has been SupersededThe version 2 can be found here:Tim's I2C Dual Motor Driver [Version ...
-
Tim's Pie Divider
Tim's Pie DividerWhen that pie comes out of the oven and your tummy rumbles, who gets the largest pi...
-
Tim's I2C Intelligent DC Motor Driver
I am working on a project that needs about six Motors. There are many DC Motor Drivers available, Bu...
-
Tim's PTC Hot Plate Controller [Fused version]
This is a fused version of this: Tim's PTC Hot Plate ControllerInstructable at: Tim's Hot PlateFor c...
-
Tim's PTC Hot Plate Controller
This is a for a DIY Hot Plate, for soldering SMD to PCBs.The heater element that it controls are the...
-
TIM-01 EYES
This is a module to give my robot TIM-01 Eyes.With many projects controlled by an Arduino or similar...
-
Tim's DC Motor Driver X6 Mk2
This board was designed to drive the motors controlling the arms on my robot TIM-01.I have a blog on...
-
ARPS-2 – Arduino-Compatible Robot Project Shield for Arduino UNO
373 0 0 -
A Compact Charging Breakout Board For Waveshare ESP32-C3
721 3 6 -
AI-driven LoRa & LLM-enabled Kiosk & Food Delivery System
700 2 0 -
-
-
-
ESP32-C3 BLE Keyboard - Battery Powered with USB-C Charging
917 0 1 -
-
mammoth-3D SLM Voron Toolhead – Manual Drill & Tap Edition
780 0 1 -
-
AEL-2011 Power Supply Module
1531 0 2







