Edoardo kinmami
JAPAN • + Follow
Edit Project
Description
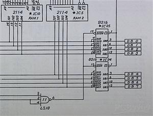
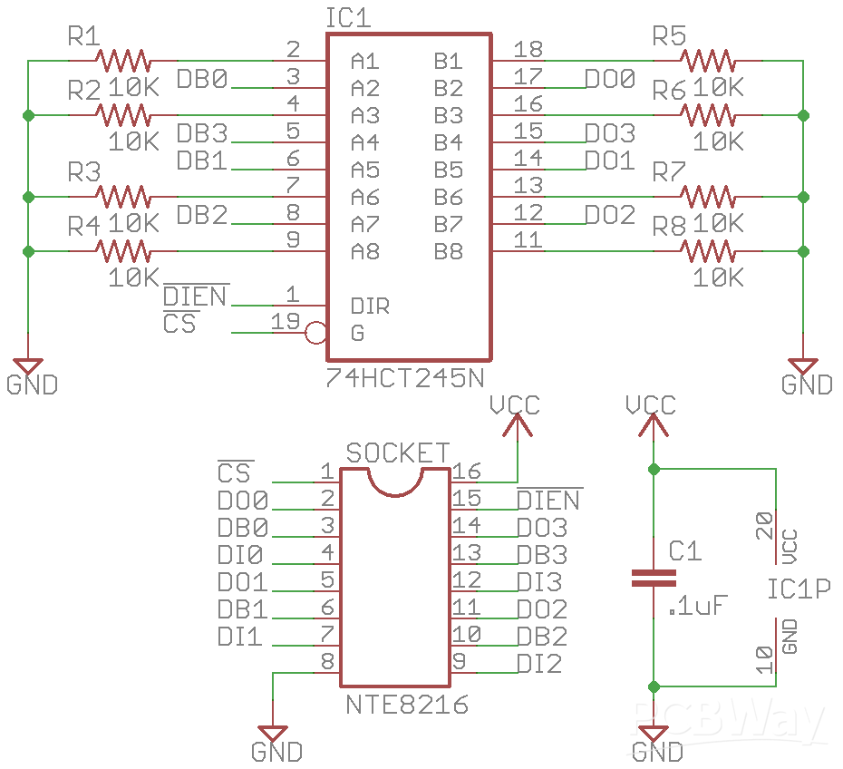
Training Micro computer NEC TK-85 replacement NTE8126 74HCT245 Octal bus transceivers 3 state outputs TK-80
IC24 and IC25 replacement board using a standard '245 instead of NTE8126.
Schematic and Layout
Jan 28,2024
1,002 views
Training Micro computer NEC TK-85 replacement NTE8126 74HCT245 Octal bus transceivers 3 state outputs TK-80
A board replacement for the NTE8126 mounted onto the NEC TK-85
1002
3
0
Published: Jan 28,2024
Standard PCB
BOM(Bill of materials)
Centroid file
Purchase
Donation Received ($)
PCBWay Donate 10% cost To Author
File Last Updated: 2024/10/29 (GMT+8)
File update record
2024-10-2906:02:16
Gerber file is updated.
2024-10-2905:51:31
Centroid file is updated.
2024-10-2806:42:22
Gerber file is updated.
2024-10-2616:21:50
Gerber file is updated.
Only PCB
PCB+Assembly
*PCBWay community is a sharing platform. We are not responsible for any design issues and parameter issues (board thickness, surface finish, etc.) you choose.
Copy this HTML into your page to embed a link to order this shared project
Copy
Under the
Attribution-NonCommercial-ShareAlike (CC BY-NC-SA)
License.
Raspberry Pi 5 7 Inch Touch Screen IPS 1024x600 HD LCD HDMI-compatible Display for RPI 4B 3B+ OPI 5 AIDA64 PC Secondary Screen(Without Speaker)
BUY NOW- Comments(0)
- Likes(3)
Upload photo
You can only upload 5 files in total. Each file cannot exceed 2MB. Supports JPG, JPEG, GIF, PNG, BMP
0 / 10000
It looks like you have not written anything. Please add a comment and try again.
You can upload up to 5 images!
Image size should not exceed 2MB!
File format not supported!
View More
-
Gee Bee
Oct 28,2024
-
Francisco Meza
Feb 04,2024
-
(DIY) C64iSTANBUL
Jan 29,2024
View More
VOTING
0 votes
- 0 USER VOTES
0.00
- YOUR VOTE 0.00 0.00
- 1
- 2
- 3
- 4
- 5
- 6
- 7
- 8
- 9
- 10
Design
1/4
- 1
- 2
- 3
- 4
- 5
- 6
- 7
- 8
- 9
- 10
Usability
2/4
- 1
- 2
- 3
- 4
- 5
- 6
- 7
- 8
- 9
- 10
Creativity
3/4
- 1
- 2
- 3
- 4
- 5
- 6
- 7
- 8
- 9
- 10
Content
4/4
More by Edoardo kinmami
-
Commodore 64 1541-II 1581 Floppy Disk Drive C64 Power Supply Unit USB-C 5V 12V DIN connector 5.25
Compact design for high efficiency (>93%) USB-C Power Supply for Commodore 1541-II or 1581 Extern...
-
V2 Commodore AMIGA USB-C Power Sink Delivery High Efficiency Supply Triple Output 5V ±12V OLED display ATARI compatible shark 100W——Main Board
Note from PCBWay: This page is only for the mian board for the project V2 Commodore AMIGA USB-C Powe...
-
Commodore AMIGA PSU USB-C Power Sink Delivery Supply High Efficiency Triple Output 5V ±12V OLED ATARI ST shark
NEW VERSION https://www.pcbway.com/project/shareproject/V2_Commodore_AMIGA_USB_C_Power_Sink_Delivery...
-
Commodore AMIGA LED 500 600 1200 2000 status board multi system for debugging and troubleshooting hardware
A LED status PCB to connect A500, A600, A1200, A2000 motherboards for troubleshooting purposes witho...
-
Commodore MAX Machine RF modulator replacement S-VIDEO bypass
Inspired by projects from c0pperdragon, mbarszcz-pcb, tebl and VGP.It fits the commodore MAX MACHINE...
-
Enhanced Flash Floppy Drive Plus internal with push-buttons gotek goex Atari Amiga Amstrad Yamaha HD OSD
Enhanced Flash Floppy Drive Plus Improved Gotek for Commodore Amiga (internal and external), Atari, ...
-
Commodore Amiga DB23 RGB VGA External Video Buffer (V6) Compatible with GBS-8200 8220 OSSC No Jail bars
External RGB video adapter from DB-23 female (input) to DE-15F (output, VGA) for Amiga computers.Com...
-
NEW Heavy Duty Power Supply Unit for Commodore 64 128 VIC-20 Plus/4 with Over Voltage, Under Voltage, Short Circuit, EMI, Thermal protections
BOM list https://www.digikey.com/en/mylists/list/ZIN8B06P1I* PCB Thickness 1.6 mm* Outer Copper Weig...
-
V2 Commodore AMIGA USB-C Power Sink Delivery High Efficiency Supply Triple Output 5V ±12V OLED display ATARI compatible shark 100W——Display Board
Note from PCBWay: This page is the display board for the project V2 Commodore AMIGA USB-C Power Sink...
-
Commodore Amiga 500 Zorro II slot adapter board A500 plus expansion
Zorro II expansion card for the Commodore Amiga 500 / PlusOriginal design by Matze posted on https:/...
-
RAM adapter SOJ26 DIP20 right
A solution to install SOJ26 chips into DIP20 sockets (right side oriented)BOM list:TC514400ASJ-x0 TO...
-
RAM adapter SOJ26 DIP20 left
A solution to install SOJ26 chips into DIP20 sockets (left side oriented)BOM list:TC514400ASJ-x0 TOS...
-
Commodore Amiga 1000 Rejuvenator Re-creation Project RAM adapter SOJ26 DIP20
BOM list:TC514400ASJ-x0 TOSHIBAhttps://ja.aliexpress.com/item/1005008511708613.html?spm=a2g0o.order_...
-
Commodore Amiga 1000 Rejuvenator Re-creation Project
BOM list: https://www.digikey.com/en/mylists/list/W055A8OMP7Additional items:https://ja.aliexpress.c...
-
Commodore Amiga DB23 RGB VGA External Video Buffer (V8) Jail bars free
External RGB video adapter for Amiga computers, converting from DB-23 female (input) to DE-15F (VGA ...
-
Commodore Amiga 500 Plus + Chip RAM expansion to 2MB for Fat Agnus 8375 Rev 8
Commodore Amiga 500 Chip RAM expansion to 2MB for Fat Agnus 8375 mounted onto Rev 8.No modification ...
-
Commodore MAX Machine RF modulator replacement S-VIDEO COMPOSITE bypass V2
Inspired by projects from c0pperdragon, mbarszcz-pcb, tebl and VGP.It fits the commodore MAX MACHINE...
-
Commodore MAX Machine RF modulator replacement S-VIDEO AUDIO bypass V2
Inspired by projects from c0pperdragon, mbarszcz-pcb, tebl and VGP.It fits the commodore MAX MACHINE...
You may also like
-
-
ARPS-2 – Arduino-Compatible Robot Project Shield for Arduino UNO
1370 0 5 -
-
A Compact Charging Breakout Board For Waveshare ESP32-C3
1897 3 7 -
AI-driven LoRa & LLM-enabled Kiosk & Food Delivery System
1901 2 0 -
-
-
-
ESP32-C3 BLE Keyboard - Battery Powered with USB-C Charging
2077 0 1 -







