|
KiCADKicad
|
TDA1521 Audio Amplifier
2x30W Stereo Amplifier with TDA1521
Technical data:
2x12V power supply
Maximum RMS power 2x15W / 4ohm or 2x10W / 8ohm
Maximum musical power 2x30W / 4ohm
Sensitivity 300mV / 20Kohm
7Hz ... 60kHz (-3dB) frequency band
98db signal-to-noise ratio
Crosstalk -70db
Overload and short circuit protection
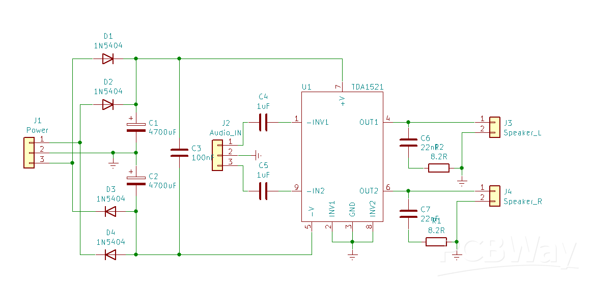
The stereo audio amplifier, although compact, delivers a high quality signal and relatively high power output thanks to the integrated TDA1521. The total amplification is, for each channel, 30dB. The TDA1521 integrated circuit requires a suitable radiator. The inputs of the two internal amplifiers are found on pins -INV1 and INV2, in series with non-polarized 1uF capacitors. Because the supply is made with two symmetrical voltages of + -12V, the speakers connect galvanically between the two outputs and the center of ground point. In order to avoid possible parasitic oscillations of high frequencies, two attenuation networks formed by RC groups were connected to the two outputs. These have the role of reducing the phase shift between the input and output signals, given that the loads have a predominantly inductive character (speakers.)
Inputs INV1 and INV2 are connected to ground.
The power supply of the amplifier is made in alternating current. For this we need a transformer that provides a secondary 2x12V signal. The rectification of the alternating voltage is done with 4 diodes of type 1N5404, and the filtration with the two capacitors of 4700uF each, connected in series. The role of the 100nF capacitor is to filter out any high frequency signals.
TDA1521 Audio Amplifier
*PCBWay community is a sharing platform. We are not responsible for any design issues and parameter issues (board thickness, surface finish, etc.) you choose.
Raspberry Pi 5 7 Inch Touch Screen IPS 1024x600 HD LCD HDMI-compatible Display for RPI 4B 3B+ OPI 5 AIDA64 PC Secondary Screen(Without Speaker)
BUY NOW- Comments(9)
- Likes(1)
-
Engineer
Jun 30,2022
- 0 USER VOTES
- YOUR VOTE 0.00 0.00
- 1
- 2
- 3
- 4
- 5
- 6
- 7
- 8
- 9
- 10
- 1
- 2
- 3
- 4
- 5
- 6
- 7
- 8
- 9
- 10
- 1
- 2
- 3
- 4
- 5
- 6
- 7
- 8
- 9
- 10
- 1
- 2
- 3
- 4
- 5
- 6
- 7
- 8
- 9
- 10
More by cris 🙂
-
Dynamic decoration with LEDs and more
Hello everyone!As you can see in the title, we have a circuit with LEDs, many LEDs, it's a 4x4 LEDs ...
-
LEDs Stars
Hello everyone! I'm signing up for this competition with a small project designed to attract your a...
-
Audio amplifier with LM386 (and BASS boost)
Audio amplifier with LM386 (and BASS boost)Hello everyone!Circuit descriptionThe LM386 is quite a ve...
-
Audio amplifier 25W TDA2030
Audio amplifier 25W TDA2030A fairly well-known and interesting montagePresentationThe presented audi...
-
Raspberry Pi Pico Expansion Board
Hello everyone!UPDATE!!!I made some changes, routing in particular, and freed up the board of a few ...
-
Adjustable voltage power supply
Among the most important electronic devices in the electronics laboratory is the voltage source. Thi...
-
Digital Clock with AT89C2051
Circuit OperationShort SW2 presses cycle through displaying the current time in HH:MM and MM:SS form...
-
Switch based light sensor
Hi!The circuit shown can be used to turn on the light in the garden, or some light panels / advertis...
-
LM3909 flashing indicator
I present to you a circuit which is a little outdated, but quite pleasant for some, I saw that this ...
-
4x4x4 cube with blue LEDs
Hi makers!I know that these days there are many variations of LEDs, for example SMDs are smaller and...
-
Low cost turntable 😁
Hi makers!I'm entering this competition with a small project that I've wanted to make for some time,...
-
A DIY charger for 12V battery
Hello everyone!I present to you a project that really didn't reach its final state, until recently. ...
-
ESP01 board
Hello PCBWayers!You probably know that ESP01S/01 boards can be a little difficult to use in an easie...
-
ESP12F Board
Hello makers!Some time ago I had a shopping coupon and I thought about making some simple PCBs with ...
-
ATMega32 Board
Hi !I remembered this simple project I made for myself, you can use it with an ATMega32 or ATMega16 ...
-
AT90CAN128
Hello makers!Here is a guy who likes to build various, small, electronic circuits, and through this ...
-
PCBWay 11th Badge Design
Hello PCBwayers!I'm here to participate in the PCBWay 11th Badge Design Contest and after a few idea...
-
The use of IoT technology for monitoring specific electrical parameters of autonomous power systems
Hello everyone!A brief introduction of this project.What you see presented here is a home made (or D...
-
ARPS-2 – Arduino-Compatible Robot Project Shield for Arduino UNO
355 0 0 -
A Compact Charging Breakout Board For Waveshare ESP32-C3
700 3 6 -
AI-driven LoRa & LLM-enabled Kiosk & Food Delivery System
681 2 0 -
-
-
-
ESP32-C3 BLE Keyboard - Battery Powered with USB-C Charging
897 0 1 -
-
mammoth-3D SLM Voron Toolhead – Manual Drill & Tap Edition
776 0 1 -
-
AEL-2011 Power Supply Module
1517 0 2







