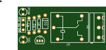
SINGLE CHANNEL RELAY MODULE
This is a compact single-channel relay module PCB designed to control AC appliances using microcontrollers like Arduino or ESP32. I created it to offer a safer, cleaner, and more reliable alternative to bulky relay modules. It features a flyback diode, LED indicator, and screw terminals for easy use. The PCB ensures safe switching with optional optocoupler isolation. It's ideal for home automation and DIY IoT projects. I tested it by switching a light bulb using an ESP32, and it worked flawlessly. Simple, efficient, and perfect for embedded control systems
SINGLE CHANNEL RELAY MODULE
*PCBWay community is a sharing platform. We are not responsible for any design issues and parameter issues (board thickness, surface finish, etc.) you choose.
Raspberry Pi 5 7 Inch Touch Screen IPS 1024x600 HD LCD HDMI-compatible Display for RPI 4B 3B+ OPI 5 AIDA64 PC Secondary Screen(Without Speaker)
BUY NOW- Comments(0)
- Likes(2)
-
Engineer
Jan 15,2026
-
SAAD ZAFAR
May 16,2025
- 0 USER VOTES
- YOUR VOTE 0.00 0.00
- 1
- 2
- 3
- 4
- 5
- 6
- 7
- 8
- 9
- 10
- 1
- 2
- 3
- 4
- 5
- 6
- 7
- 8
- 9
- 10
- 1
- 2
- 3
- 4
- 5
- 6
- 7
- 8
- 9
- 10
- 1
- 2
- 3
- 4
- 5
- 6
- 7
- 8
- 9
- 10
More by SAAD ZAFAR
-
-
ARPS-2 – Arduino-Compatible Robot Project Shield for Arduino UNO
922 0 2 -
-
A Compact Charging Breakout Board For Waveshare ESP32-C3
1489 3 6 -
AI-driven LoRa & LLM-enabled Kiosk & Food Delivery System
1439 2 0 -
-
-
-
ESP32-C3 BLE Keyboard - Battery Powered with USB-C Charging
1629 0 1 -
-
mammoth-3D SLM Voron Toolhead – Manual Drill & Tap Edition
1226 0 1







