Vaclav upir
CZECH REPUBLIC, THE • + Follow
Edit Project
Components
|
|
Transparent OLED display 128x128px SH1107 1.12" |
x 1 | |
|
|
Arduino UNO R3 |
x 1 |
Tools, APP Software Used etc.
|
KiCad 9.0 |
Description
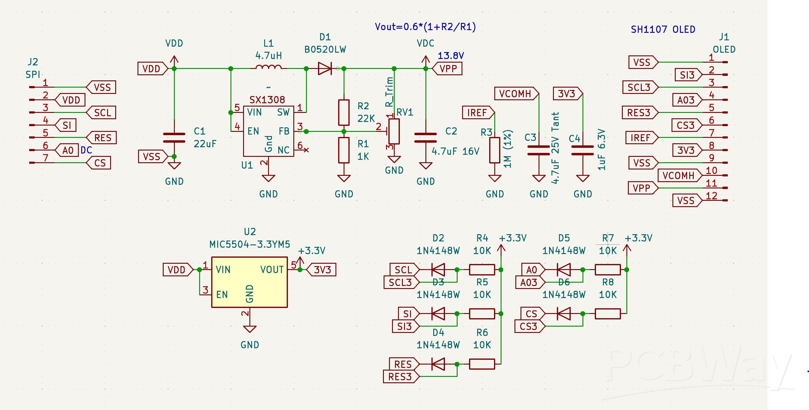
Driver PCB Board for Transparent OLED display 128x128px SH1107 1.12"
Custom-made PCB Driver Board for Transparent OLED display 128x128px SH1107 1.12"
Created by Shawn (https://www.youtube.com/@sjm4306/videos) and upir (https://www.youtube.com/upir_upir)
Screenshots from the video:













Schematic and Layout
Sep 17,2025
926 views
Driver PCB Board for Transparent OLED display 128x128px SH1107 1.12"
Driver PCB Board for Transparent OLED display 128x128px SH1107 1.12" to be used mainly with Arduino (5V) and ESP32 (3.3V) boards.
926
2
0
Published: Sep 17,2025
Standard PCB
Download Gerber file 16
BOM(Bill of materials)
Centroid file
Purchase
Donation Received ($)
PCBWay Donate 10% cost To Author
Only PCB
PCB+Assembly
*PCBWay community is a sharing platform. We are not responsible for any design issues and parameter issues (board thickness, surface finish, etc.) you choose.
Copy this HTML into your page to embed a link to order this shared project
Copy
Under the
Attribution-NonCommercial (CC BY-NC)
License.
Raspberry Pi 5 7 Inch Touch Screen IPS 1024x600 HD LCD HDMI-compatible Display for RPI 4B 3B+ OPI 5 AIDA64 PC Secondary Screen(Without Speaker)
BUY NOW- Comments(0)
- Likes(2)
Upload photo
You can only upload 5 files in total. Each file cannot exceed 2MB. Supports JPG, JPEG, GIF, PNG, BMP
0 / 10000
It looks like you have not written anything. Please add a comment and try again.
You can upload up to 5 images!
Image size should not exceed 2MB!
File format not supported!
View More
VOTING
0 votes
- 0 USER VOTES
0.00
- YOUR VOTE 0.00 0.00
- 1
- 2
- 3
- 4
- 5
- 6
- 7
- 8
- 9
- 10
Design
1/4
- 1
- 2
- 3
- 4
- 5
- 6
- 7
- 8
- 9
- 10
Usability
2/4
- 1
- 2
- 3
- 4
- 5
- 6
- 7
- 8
- 9
- 10
Creativity
3/4
- 1
- 2
- 3
- 4
- 5
- 6
- 7
- 8
- 9
- 10
Content
4/4
More by Vaclav upir
-
Transparent Snowflake Christmas PCB Badge
Transparent Christmas PCB Badge. When ordering from PCBWay, please specify that the PCB core should ...
-
Driver PCB Board for Transparent OLED display 128x128px SH1107 1.12"
Custom-made PCB Driver Board for Transparent OLED display 128x128px SH1107 1.12" Created by Shawn (h...
-
Segmented 7 Segment LCD display shield for Arduino UNO
LCD 7-segment display shield for Arduino UNOYouTube video:Screenshots:
-
Arduino UNO Shield for two Transparent Potentiometers
Learn how to spice up your project with a potentiometer by using a transparent potentiometer that ca...
-
Arduino Leonardo PC Volume Control
This is a simple project using Arduino Leonardo, a potentiometer, and 10 LEDs to control computer (P...
-
Custom CNC-ed Lego Technic Plate 11 x 19 x 1
Custom CNC-ed Lego Technic Plate 11 x 19 x 1 for creating 7-segment display using Lego Technic piece...
-
Electroluminescent Display with Arduino UNO
Electroluminescent 7-segment display with Arduino UNO and Sparkfun EL Escudo Dos board with custom P...
-
Waveshare ESP32-S3-LCD-1.28 PCB for converting pins 1.27 > 2.54mm
Pitch and Roll indicator project using DFRobot Serial 6-Axis Accelerometer and 2x ESP32-S3-LCD-1.28 ...
-
Arduino UNO Gear Indicator for manual transmission (PCB)
Learn how to create a simple gear indicator for the manual transmission of the car. For that, we wil...
-
SMD LED Ring Light for Potentiometer
A simple DIY LED ring light for potentiometer/rotary encoder and Arduino, driven by MAX7219 multiple...
-
MAX7219 shield PCB for LED Ring Light
A simple PCB shield for the MAX7219 modules to replace the default 8x8 LED Matrix display with an LE...
-
Three Knobs PC Controller Enclosure
This is a simple metal case (enclosure) for a PC controller, using Arduino Leonardo, three rotary en...
-
Christmas Tree PCB Badge
PCB badge in the shape of a tree that you can hang on your real tree.This time, I wanted to make som...
You may also like
-
-
ARPS-2 – Arduino-Compatible Robot Project Shield for Arduino UNO
1290 0 4 -
-
A Compact Charging Breakout Board For Waveshare ESP32-C3
1807 3 7 -
AI-driven LoRa & LLM-enabled Kiosk & Food Delivery System
1796 2 0 -
-
-
-
ESP32-C3 BLE Keyboard - Battery Powered with USB-C Charging
1972 0 1 -







