|
KiCad 9.0 |
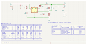
Diff Probe Power Supply (switching)
This is yet another power supply option for the differential probe.
https://www.pcbway.com/project/shareproject/A_new_100MHz_differential_probe_65c69c02.html
This switching regulator has the lowest amount of heat produced, and will not show any of the switching noise on the probe output.
This board will be glued together with a USB-C Trigger Board and both will fit inside the differential probe enclosure.
Many more details can be found on my Blog here:
https://www.paulvdiyblogs.net/2025/08/building-new-100mhz-differential-probe.html
There is also a Github project available here:
https://github.com/paulvee/New-Differential-Probe-1-10-100MHz
Diff Probe Power Supply (switching)
*PCBWay community is a sharing platform. We are not responsible for any design issues and parameter issues (board thickness, surface finish, etc.) you choose.
Raspberry Pi 5 7 Inch Touch Screen IPS 1024x600 HD LCD HDMI-compatible Display for RPI 4B 3B+ OPI 5 AIDA64 PC Secondary Screen(Without Speaker)
BUY NOW- Comments(0)
- Likes(0)
- 0 USER VOTES
- YOUR VOTE 0.00 0.00
- 1
- 2
- 3
- 4
- 5
- 6
- 7
- 8
- 9
- 10
- 1
- 2
- 3
- 4
- 5
- 6
- 7
- 8
- 9
- 10
- 1
- 2
- 3
- 4
- 5
- 6
- 7
- 8
- 9
- 10
- 1
- 2
- 3
- 4
- 5
- 6
- 7
- 8
- 9
- 10
More by Paul Versteeg
-
Diff Probe Power Supply (switching)
This is yet another power supply option for the differential probe.https://www.pcbway.com/project/sh...
-
Modifying a Hotplate to a Reflow Solder Station
This is a project to modify a UYUE 946C model hotplate and convert it to a reflow soldering station....
-
Dedicated Power Supply for the DIY rebuild of the Tektronix SG505 sine wave generator
This is a project to build a low noise, dedicated power supply for the very low distortion Tektronix...
-
DIY Rebuild of the Tektronix SG505 high precision, low distortion sine wave generator
This is a DIY project to rebuild the Tektronix SG505 high precision very low distortion sine wave ge...
-
Diff Probe Power Supply (Discrete)
This is a companion Daughter Board power supply for the new 10MHz and 1MHz differential probes liste...
-
Diff Probe Power Supply (VREG-SOIC-8)
This is a daughter board for the new 100MHz differential probe listed in the Shared Projects.It supp...
-
A new 100MHz differential probe
This is a DIY 100MHz version of a new differential probe that was mostly designed by my friend Bud B...
-
LORA-based Mailbox alarm
This information can be used to build a LORA-based mailbox receiver and a sender, using the same PCB...
-
SPI bus isolator
I needed a galvanically separated SPI interface between an ESP32 and an OLED display board.The volta...
-
DiY Dynamic DC Load - Back Plate (3 of 3)
This is the Back Plate/Back Panel for a DIY Dynamic Load instrument
-
DIY Dynamic DC Load - Face Plate (2 of 3)
This is the Face Plate/Front Panel for a DIY DC Dynamic Load instrument
-
DIY Dynamic DC Load (1 of 3)
This is a DIY Dynamic Load instrument that can do many things professional instruments can do too.It...
-
10MHz OCXO frequency reference 2 of 2
This is the front panel PCB used for the 10MHz frequency reference.More details can be found on my B...
-
10MHz OCXO frequency reference 1 of 2
This is part of a 10MHz frequency reference that is based on an OCXO.The project is described in det...
-
10MHz GPSDO V4.1 (4 of 4)
This is the front panel for a high precision GPSDO ( GPS (GNSS) Disciplined Oscillator) with an outp...
-
10MHz GPSDO V4.1 (3 of 4)
This is the front panel for a high precision GPSDO ( GPS (GNSS) Disciplined Oscillator) with an outp...
-
10MHZ GPSDO V4.1 (2 of 4)
This is the output and interface board for a high precision GPSDO ( GPS (GNSS) Disciplined Oscillato...
-
10MHz GPSDO V4.2 (1 of 4)
This is a high precision GPSDO ( GPS (GNSS) Disciplined Oscillator) with an output frequency of 10MH...
-
-
ARPS-2 – Arduino-Compatible Robot Project Shield for Arduino UNO
901 0 2 -
-
A Compact Charging Breakout Board For Waveshare ESP32-C3
1461 3 6 -
AI-driven LoRa & LLM-enabled Kiosk & Food Delivery System
1418 2 0 -
-
-
-
ESP32-C3 BLE Keyboard - Battery Powered with USB-C Charging
1601 0 1 -
-
mammoth-3D SLM Voron Toolhead – Manual Drill & Tap Edition
1214 0 1







