|
KiCad 9.0 |
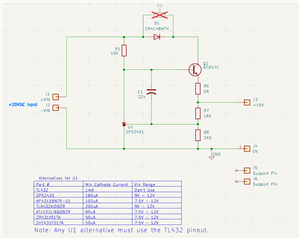
Diff Probe Power Supply (Discrete)
This is a companion Daughter Board power supply for the new 10MHz and 1MHz differential probes listed in Shared Projects.
This is a voltage regulator composed of discrete parts and can be configured to supply the 15V input to the probes.
It has an optional over-voltage protection section that can be omitted.
The input to the regulator can be a USB-C PD Trigger Board, set for a 20V output.
With a 20V input, the circuit can be further simplified by using the 20V schematic.
This board will be glued together with the USB-C Trigger Board and will fit inside the differential probe enclosure.
Many more details can be found on my Blog here:
https://www.paulvdiyblogs.net/2025/08/building-new-100mhz-differential-probe.html
There is also a Github project available here:
https://github.com/paulvee/New-Differential-Probe-1-10-100MHz
Diff Probe Power Supply (Discrete)
*PCBWay community is a sharing platform. We are not responsible for any design issues and parameter issues (board thickness, surface finish, etc.) you choose.
Raspberry Pi 5 7 Inch Touch Screen IPS 1024x600 HD LCD HDMI-compatible Display for RPI 4B 3B+ OPI 5 AIDA64 PC Secondary Screen(Without Speaker)
BUY NOW- Comments(0)
- Likes(1)
-
Nayel Khouatra
Nov 18,2025
- 0 USER VOTES
- YOUR VOTE 0.00 0.00
- 1
- 2
- 3
- 4
- 5
- 6
- 7
- 8
- 9
- 10
- 1
- 2
- 3
- 4
- 5
- 6
- 7
- 8
- 9
- 10
- 1
- 2
- 3
- 4
- 5
- 6
- 7
- 8
- 9
- 10
- 1
- 2
- 3
- 4
- 5
- 6
- 7
- 8
- 9
- 10
More by Paul Versteeg
-
Diff Probe Power Supply (switching)
This is yet another power supply option for the differential probe.https://www.pcbway.com/project/sh...
-
Modifying a Hotplate to a Reflow Solder Station
This is a project to modify a UYUE 946C model hotplate and convert it to a reflow soldering station....
-
Dedicated Power Supply for the DIY rebuild of the Tektronix SG505 sine wave generator
This is a project to build a low noise, dedicated power supply for the very low distortion Tektronix...
-
DIY Rebuild of the Tektronix SG505 high precision, low distortion sine wave generator
This is a DIY project to rebuild the Tektronix SG505 high precision very low distortion sine wave ge...
-
Diff Probe Power Supply (Discrete)
This is a companion Daughter Board power supply for the new 10MHz and 1MHz differential probes liste...
-
Diff Probe Power Supply (VREG-SOIC-8)
This is a daughter board for the new 100MHz differential probe listed in the Shared Projects.It supp...
-
A new 100MHz differential probe
This is a DIY 100MHz version of a new differential probe that was mostly designed by my friend Bud B...
-
LORA-based Mailbox alarm
This information can be used to build a LORA-based mailbox receiver and a sender, using the same PCB...
-
SPI bus isolator
I needed a galvanically separated SPI interface between an ESP32 and an OLED display board.The volta...
-
DiY Dynamic DC Load - Back Plate (3 of 3)
This is the Back Plate/Back Panel for a DIY Dynamic Load instrument
-
DIY Dynamic DC Load - Face Plate (2 of 3)
This is the Face Plate/Front Panel for a DIY DC Dynamic Load instrument
-
DIY Dynamic DC Load (1 of 3)
This is a DIY Dynamic Load instrument that can do many things professional instruments can do too.It...
-
10MHz OCXO frequency reference 2 of 2
This is the front panel PCB used for the 10MHz frequency reference.More details can be found on my B...
-
10MHz OCXO frequency reference 1 of 2
This is part of a 10MHz frequency reference that is based on an OCXO.The project is described in det...
-
10MHz GPSDO V4.1 (4 of 4)
This is the front panel for a high precision GPSDO ( GPS (GNSS) Disciplined Oscillator) with an outp...
-
10MHz GPSDO V4.1 (3 of 4)
This is the front panel for a high precision GPSDO ( GPS (GNSS) Disciplined Oscillator) with an outp...
-
10MHZ GPSDO V4.1 (2 of 4)
This is the output and interface board for a high precision GPSDO ( GPS (GNSS) Disciplined Oscillato...
-
10MHz GPSDO V4.2 (1 of 4)
This is a high precision GPSDO ( GPS (GNSS) Disciplined Oscillator) with an output frequency of 10MH...
-
ARPS-2 – Arduino-Compatible Robot Project Shield for Arduino UNO
310 0 0 -
A Compact Charging Breakout Board For Waveshare ESP32-C3
661 3 6 -
AI-driven LoRa & LLM-enabled Kiosk & Food Delivery System
645 2 0 -
-
-
-
ESP32-C3 BLE Keyboard - Battery Powered with USB-C Charging
847 0 1 -
-
mammoth-3D SLM Voron Toolhead – Manual Drill & Tap Edition
750 0 1 -
-
AEL-2011 Power Supply Module
1476 0 2







