Amiga CDTV remote
The Commodore CDTV Brick
This is not my project, I'm just share it for grater visibility. Please consider supporting the original author. The original project is avilable here:
https://github.com/Korinel/Amiga-CDTV-Brick/tree/main
Commodore CDTV Brick was a 1990s CDTV input device that sadly never made it to retail shelves. Instead, it appears that its functionality was integrated into the Commodore CDTV CD1200 (below). The design of this Brick is entirely based on reverse engineering the protocols from the CD1200 Trackball, CD1252/CD1253 mice, Brickette, and the CDTV Remote.
This purpose of this project is to help makers design and build new devices, as the original retro mice, remote and trackerball command heavy prices second hand so there is an eager market for cheaper alternatives, without these input devices the CDTVs I fear will end up in landfill!
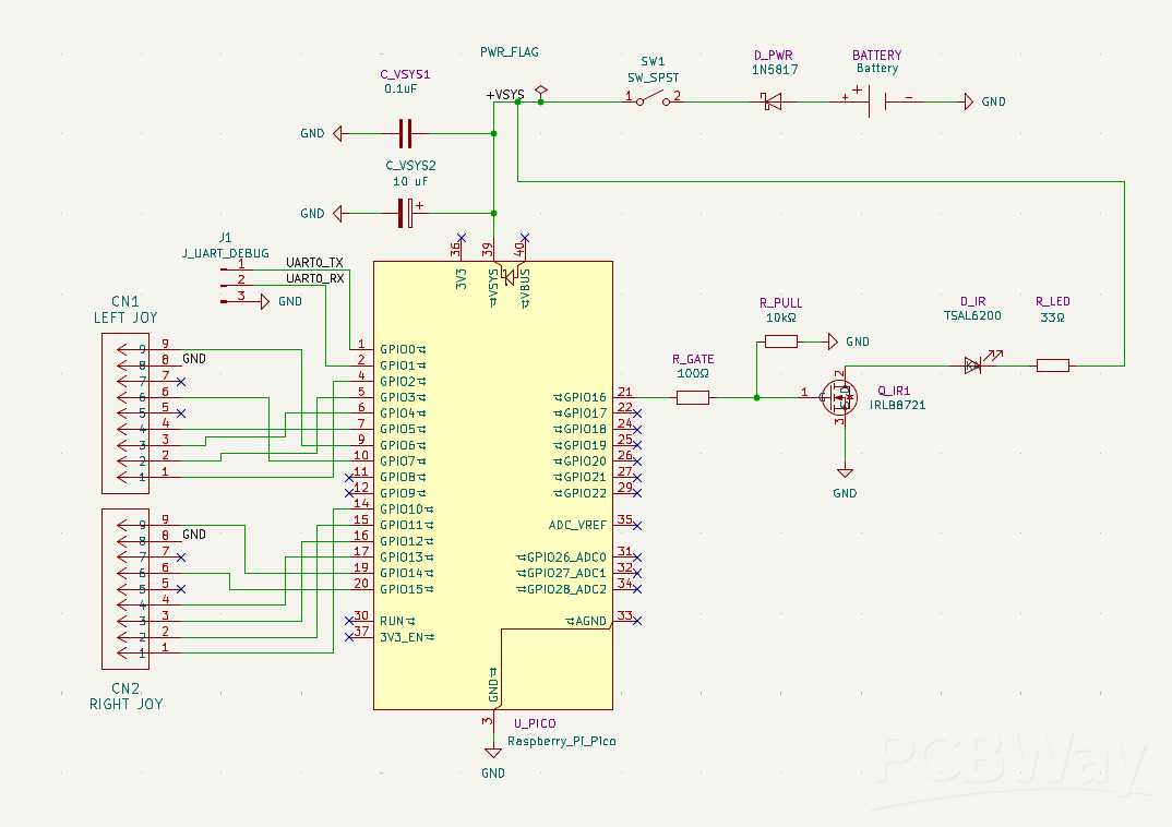
The Pico project simply takes joystick input over GPIO, converts it to the IR protocol, and transmits it to an IR LED via a MOSFET. The code in this repro is for the Raspberry Pi Pico, both the RP2040 or newer RP2350 work fine. Visual Studio Code and the Offical Raspberry Pi Pico Extension were used to build the code. Everything is vanilla so should be easy enough to compile. The implementation is intentionally minimal for clarity, to enable ports to other MCUs, but there are known limitations:
PWM vs PIO: It may be preferable to use Pico PIO, as demonstrated in the Pico IR example.
No defensive programming: There is no error handling or debug output—failures may go unnoticed.
Battery conservation: No power-saving measures are implemented. The device does not stop timers or reduce CPU/PWM load during inactivity.
BOM
DE-9 male connector 2x
Pin Header 1x4 Female 2.54mm
raspberry pi pico (1 or 2)
capacitor 10 uf 16V - Through Hole
Ceramic capacitor 0.1 uf (50V) (104) - Through Hole
Slide Switch 2 Position 3 Pin SPDT 1P2T
1n5817 Schottky Barrier diode
3AA Battery Holder
100 Ohms Resistors - Through Hole
10k Ohms Resistors - Through Hole
33 Ohms Resistors - Through Hole
IRLB8721 30V Logic Level Single N-Channel StrongIRFET™ Power MOSFET in a TO-220 package
TSAL6200 Infrared Emitter, High Power, 940 nm,
Amiga CDTV remote
*PCBWay community is a sharing platform. We are not responsible for any design issues and parameter issues (board thickness, surface finish, etc.) you choose.
Raspberry Pi 5 7 Inch Touch Screen IPS 1024x600 HD LCD HDMI-compatible Display for RPI 4B 3B+ OPI 5 AIDA64 PC Secondary Screen(Without Speaker)
BUY NOW- Comments(3)
- Likes(1)
-
Engineer
Jan 20,2026
- 0 USER VOTES
- YOUR VOTE 0.00 0.00
- 1
- 2
- 3
- 4
- 5
- 6
- 7
- 8
- 9
- 10
- 1
- 2
- 3
- 4
- 5
- 6
- 7
- 8
- 9
- 10
- 1
- 2
- 3
- 4
- 5
- 6
- 7
- 8
- 9
- 10
- 1
- 2
- 3
- 4
- 5
- 6
- 7
- 8
- 9
- 10
More by Engineer
-
IEVT Keycap (Galaksija keycap, INES keycap)
Recreation of IEVT (Inštitut za Elektroniko in Vakuumsko Tehniko Ljubljana) series Y keycaps, these ...
-
Amiga CDTV remote
The Commodore CDTV BrickThis is not my project, I'm just share it for grater visibility. Please cons...
-
Amiga keyboard adapter
This is not my project, I'm just share it for grater visibility. Please consider supporting the orig...
-
Watara Supervision flash cart-Superpico
A Raspberry Pi Pico-based Supervision Flash CartNot my project, just sharing for greater visibility,...
-
TK-Pie, ZX Spectrum HDMI interface
This project was made by Victor Trucco, I'm only sharing it fore ease of access. TK-Pie for Spectrum...
-
Famicom AV/Power Board
A Power/AV PCB for Famicom (Japanese NES), drop in replacement for the power supply and adding compo...
-
ARPS-2 – Arduino-Compatible Robot Project Shield for Arduino UNO
93 0 0 -
A Compact Charging Breakout Board For Waveshare ESP32-C3
574 3 4 -
AI-driven LoRa & LLM-enabled Kiosk & Food Delivery System
559 2 0 -
-
-
-
ESP32-C3 BLE Keyboard - Battery Powered with USB-C Charging
772 0 1 -
-
mammoth-3D SLM Voron Toolhead – Manual Drill & Tap Edition
721 0 1 -
-
AEL-2011 Power Supply Module
1410 0 2







