|
arduino IDEArduino
|
|
|
Soldering Iron Kit |
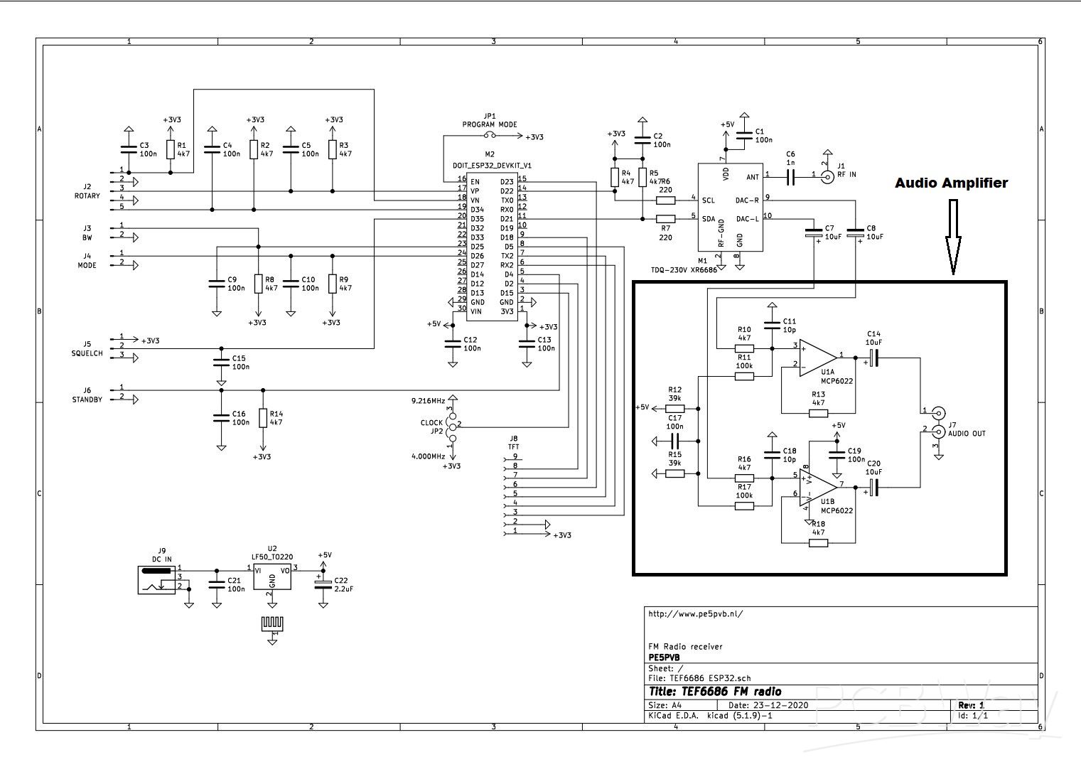
Simple TEF6686 DSP AM FM tuner with ESP32 microcontroller
The TEF6686 radio module is intended for AM/FM receivers for cars. This miniature module has amazing possibilities, great sensitivity and selectivity, adjustable de-emphasis and filter. It has an output analog audio L + R, or MPX, depending on the configuration. Also, it has an I2C communication protocol, through which the module can be easily controlled by a microcontroller.

Recently, in one of my previous videos, I described how to make a radio with this module that is controlled through a special PC software. This time I will present you a way to make a portable DSP radio with a beautiful TFT color display that is controlled by an ESP32 microcontroller.
The project is the work of PE5PVB hamradio operator and all credits go to him. On its website you can find detailed construction information, as well as a schematic diagram and source codes. Otherwise, such an assembled radio is sold on internet at a price of about 130 dollars, and we can make it ourselves for several times lower price (about20-30 $).

This radio can be made in a very simple way and consists of several components:
- ESP32 DEV MODULE microcontroller
- TEF6686 AM/FM Radio module
- ILI9341 TFT color display with 320x240 resolution
- Thtee buttons
- Rotary encoder
- Potentiometer
- Small D class Amplifier module
- Speaker
- and a small analog instrument to indicate signal strength

This project is sponsored by PCBWay. This year PCBway is celebrating the 10th anniversary of its successful existence. On the occasion of this event, PCBWay provided its users with more conveniences such as big savings for certain products, as well as discounts of up to 80%. From July 1st to August 31st, log in to the PCBWay site, and start the PCBway 10th Anniversary Tour, where you will enjoy Coupons, Lucky Draw, Exclusive Badges, unboxing blind boxes, and many other surprises. PCBWay is always your great choice.

The code can be installed on the microcontroller in two ways:
1.You can download already compiled software and upload it using prepared script from release page.
2.You can download source code from release page, and then compile and upload it using for example Arduino IDE.
The second way seemed more acceptable to me, because I can change some options myself, such as the colors on the display.

After the installation of the code, small adjustments are made during the first power-up using the four buttons:
If during boot the radio we hold certain button the result is as follows:
- Standby button to calibrate analogue S-meter
- BW button to change rotary encoder direction
- Mode button the flip screen
- and Rotary button to switch between normal and optical rotary encode
And now let's see how the radio works in real conditions:
The main screen appears immediately after the logo.

On it we can see all the information and the frequency is marked in the middle with big numbers. Here is the reception information such as RDS, stereo reception, bandwidth, mute, manual and automatic dialing, as well as reception signal strength in the form of a bar and a numerical value. Turning the encoder changes the frequency. The green arrow shows us which digit we are changing (that is the dialing step).

The functions of the buttons are as follows
- STANDBY SHORT PRESS: Switch band
- STANDBY LONG PRESS: The radio goes to Standby
- BW SHORT PRESS: Switch bandwidth setting
- BW LONG PRESS: Switch mono, or auto stereo
- MODE SHORT PRESS: Switch between auto/manual tuning or exit menu
- MODE LONG PRESS: Open menu
- ROTARY SHORT PRESS: Set step size or navigate
- ROTARY LONG PRESS: Toggle iMS & EQ
- This is the Squelch function potentiometer
- and volume potentiometer
An analog instrument is optional, and displays the received signal strength.

And finally, a short conclusion. First of all, let me mention that for the FM band I used a 137 Mhz V-dipole antenna for weather satellites reception, as the closest option since I don't own an antenna for FM, and for the AM area I used a so-called Loop Over Ground Antenna that works perfectly with my amateur radio receivers. As we saw in the previous version of this radio, the reception of the FM band is excellent even when I used a short wire of about 50 cm as an antenna. After all, the purpose of the TEF6686 tuner module is for the car radio, where we usually listen FM radio stations. The sensitivity of distant radio stations is also surprisingly good. As for the AM band, the reception of MW as well as SW stations is quite solid, with some note about the selectivity in the Shortwave area. This is definitely an interesting quality receiver if we consider that a minimum number of components are required for its production.
Let me mention that on the author's page there is also a newer version (TEF DSP AM/FM tuner V2) with a larger screen and more options such as: spectrum monitor, WiFi connectivity for XDR-GTK, bluetoothaudio, and Touch screen, but this version is more complex than version 1.

Simple TEF6686 DSP AM FM tuner with ESP32 microcontroller
Raspberry Pi 5 7 Inch Touch Screen IPS 1024x600 HD LCD HDMI-compatible Display for RPI 4B 3B+ OPI 5 AIDA64 PC Secondary Screen(Without Speaker)
BUY NOW- Comments(0)
- Likes(5)
- 1 USER VOTES
- YOUR VOTE 0.00 0.00
- 1
- 2
- 3
- 4
- 5
- 6
- 7
- 8
- 9
- 10
- 1
- 2
- 3
- 4
- 5
- 6
- 7
- 8
- 9
- 10
- 1
- 2
- 3
- 4
- 5
- 6
- 7
- 8
- 9
- 10
- 1
- 2
- 3
- 4
- 5
- 6
- 7
- 8
- 9
- 10
-
10design
-
10usability
-
10creativity
-
10content
More by Mirko Pavleski
-
Arduino 3D Printed self Balancing Cube
Self-balancing devices are electronic devices that use sensors and motors to keep themselves balanc...
-
Build a 5-Day forecast Raspberry Pi Weather Dashboard (Step-by-Step)
Recently in one of my previous videos,I introduced you to the 7 inch Elecrow Pi Terminal and how to...
-
ESP32 Aneroid Barometer using Squareline Studio and LVGL on CrowPanel Round display
A barometer is a scientific instrument used to measure atmospheric pressure. Rising Pressure genera...
-
LINAMP Project – Winamp-Style Audio Front Panel on Raspberry Pi 5
Winamp is one of the most iconic and historically significant digital media players ever created. I...
-
Retro Style radio with CrowPanel 2.1inch round Display (TEA5767)
Some time ago I presented you a clock project with CrowPanel 2.1inch-HMI ESP32 Rotary Display 480*4...
-
Pi-Pico RX - SDR Radio with New Firmware and Features
A few months ago I presented you a wonderful SDR radio project by DawsonJon 101 Things. In short, i...
-
How to make simple Variable HIGH VOLTAGE Power Supply
High Voltage Power Supply is usually understood as a device that is capable of generating a voltage...
-
DIY 5-Day Rainfall Forecast Device - ESP32 E-Paper Project
In several of my previous projects I have presented ways to make weather stations, but this time I ...
-
Build simple Retro Style VFO (Variable frequency oscillator) with Crowoanel 1.28 inch Round Display
Today I received a shipment with a Small round LCD display from Elecrow. The device is packed in tw...
-
Human vs Robot – Rock Paper Scissors with MyCobot 280 M5Stack
Today I received a package containing the few Elephant Robotics products. The shipment is well pack...
-
How to Build a Simple Audio Spectrum Analyzer with Adjustable Settings
An audio spectrum analyzer is an electronic device or software tool that measures and visually disp...
-
How to Make a Digital Clock on a Vintage B&W TV using Arduino
These days I accidentally came across this small retro Black and White TV with a built-in Radio, so ...
-
Build a $10 Function Generator with Frequency Meter for Your Lab
A function generator is a piece of electronic test equipment used to generate various types of elec...
-
From Unboxing to Coding - Radar Clock on Elecrow’s 2.1 HMI Display
Today I received a shipment with a large round LCD display from Elecrow. The device is packed in two...
-
Making a Retro Analog NTP Clock with Unihiker K10 - Arduino IDE Tutorial
Some time ago I presented you a way to use standard Arduino libraries on the Unihiker k10 developme...
-
Build a Cheap & Easy HF Preselector - Antenna Tuner
HF antenna preselector is an electronic device connected between an HF radio antenna, and a radio r...
-
DIY Static Charge Monitor - Electrostatic Field Detector (Arduino & TL071)
A Static Charge Monitor also known as a Static Field Meter or Electrostatic Voltmeter is a device u...
-
XHDATA D-219 Radio Short Review with complete disassembly
Some time ago I received an offer from XHDATA to be one of the first test users of their new radio m...
-
A Compact Charging Breakout Board For Waveshare ESP32-C3
468 3 4 -
AI-driven LoRa & LLM-enabled Kiosk & Food Delivery System
479 2 0 -
-
-
-
ESP32-C3 BLE Keyboard - Battery Powered with USB-C Charging
681 0 1 -
-
mammoth-3D SLM Voron Toolhead – Manual Drill & Tap Edition
668 0 1 -
-
AEL-2011 Power Supply Module
1340 0 2 -
AEL-2011 50W Power Amplifier
1220 0 2







