Konstantin Grigoriadis
AUSTRIA • + Follow
Edit Project
Description
Rotary Encoder Substitutes USB Mouse Scroll Wheel and Buttons Functionality, without a Mouse!
Another Design that I made a while back, bcs I needed Mouse Scroll Wheel and Mouse button Functionality via USB, in fewer words, I needed only a Part of the Functionality of a Standard USB wired Mouse.
So I Designed exactly that using a PAW3512DK Specialized Mouse Chip seen in the Video.
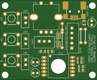
Schematic and Layout
Jul 28,2025
1,119 views
Rotary Encoder Substitutes USB Mouse Scroll Wheel and Buttons Functionality, without a Mouse!
This Design Emulates the Scroll Wheel, Left, Right, Middle Buttons Functionality of a USB Mouse, good for SDR Receivers
1119
0
0
Published: Jul 28,2025
Standard PCB
BOM(Bill of materials)
Centroid file
Purchase
Donation Received ($)
PCBWay Donate 10% cost To Author
File Last Updated: 2025/07/29 (GMT+8)
File update record
2025-07-2920:57:36
Other files for Assembly are updated.
2025-07-2920:56:20
Other files for Assembly are updated.
Only PCB
PCB+Assembly
*PCBWay community is a sharing platform. We are not responsible for any design issues and parameter issues (board thickness, surface finish, etc.) you choose.
Copy this HTML into your page to embed a link to order this shared project
Copy
Under the
Attribution-ShareAlike (CC BY-SA)
License.
Raspberry Pi 5 7 Inch Touch Screen IPS 1024x600 HD LCD HDMI-compatible Display for RPI 4B 3B+ OPI 5 AIDA64 PC Secondary Screen(Without Speaker)
BUY NOW- Comments(0)
- Likes(0)
Upload photo
You can only upload 5 files in total. Each file cannot exceed 2MB. Supports JPG, JPEG, GIF, PNG, BMP
0 / 10000
It looks like you have not written anything. Please add a comment and try again.
You can upload up to 5 images!
Image size should not exceed 2MB!
File format not supported!
View More
View More
VOTING
0 votes
- 0 USER VOTES
0.00
- YOUR VOTE 0.00 0.00
- 1
- 2
- 3
- 4
- 5
- 6
- 7
- 8
- 9
- 10
Design
1/4
- 1
- 2
- 3
- 4
- 5
- 6
- 7
- 8
- 9
- 10
Usability
2/4
- 1
- 2
- 3
- 4
- 5
- 6
- 7
- 8
- 9
- 10
Creativity
3/4
- 1
- 2
- 3
- 4
- 5
- 6
- 7
- 8
- 9
- 10
Content
4/4
More by Konstantin Grigoriadis
-
Rotary Encoder Substitutes USB Mouse Scroll Wheel and Buttons Functionality, without a Mouse!
Another Design that I made a while back, bcs I needed Mouse Scroll Wheel and Mouse button Functional...
-
TL494/594 based MOSFET / IGBT Power Driver Module
This Design dates back to 2022 and was done out of the necessity to have a Generic TL494/594 Module ...
-
TEKTRONIX THS710,THS720,THS730 External Battery Charger with 3D Printed Case
This is a Design I made in 2022 bcs then I finally had the chance to acquire a THS720A for a reasona...
-
TEKTRONIX THS710,THS720,THS730 LED Backlight drop in replacement Controller
This is a Design I made in 2022 bcs then I finally had the chance to acquire a THS720A for a reasona...
-
Digital Equipment Corporation (DEC) PDP-11 H7440 & H781 PSUs 6000uF Electrolytic Capacitor Replacement using a PCB Based Solution
This is a very Specialized Project I Designed to be able to Replace a 6000uF/10V Large Vintage 1977 ...
-
Digital Equipment Corporation (DEC) PDP-11 H7440 & H781 PSUs 31000uF Electrolytic Capacitor Replacement using a PCB Based Solution
This is a very Specialized Project I Designed to be able to Replace a 31000uF/50V Large Vintage 1977...
-
SMPS Dual Loop Feedback Error Amplifier Module
This Design is a Simple Dual Loop Error Amplifier Module for Isolated switch mode Power Supplies usi...
-
ATmega328PB NANOx(PB) New and Improved Arduino NANO
I like the ATmega328 and I use it almost everywhere (except some special cases where I need more Pow...
-
TEKTRONIX THS710,THS720,THS730 External Battery Charger 3D Printed Case
This is a Design I made in 2022 bcs then I finally had the chance to acquire a THS720A for a reasona...
-
Fancy EGS002 Tester with 3 Dedicated Volt Meters
The EGS002 is a driver board specific for single phase Pure Sine inverters. It uses ASIC EG8010 as c...
You may also like
-
-
ARPS-2 – Arduino-Compatible Robot Project Shield for Arduino UNO
899 0 2 -
-
A Compact Charging Breakout Board For Waveshare ESP32-C3
1461 3 6 -
AI-driven LoRa & LLM-enabled Kiosk & Food Delivery System
1418 2 0 -
-
-
-
ESP32-C3 BLE Keyboard - Battery Powered with USB-C Charging
1599 0 1 -
-
mammoth-3D SLM Voron Toolhead – Manual Drill & Tap Edition
1213 0 1







