|
KiCADKicad
|
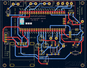
Rotary Encoder Experimenter's Dev Board
UPDATE: new revision 9-29-24 posted. Lower parts count, more reliable software debouncing for the encoder, and improved ground plane--please see this blog post for details:
https://audiodiwhy.blogspot.com/2024/11/rotary-encoder-dev-board-improving.html
================
I want to learn more about creating user interfaces for embedded system projects, so I made a board that accommodate A Raspberry Pi Pico development board, a single rotary encoder, some GPIOs brought out to wirepads, 4 LED's, and an I2C 1306 based OLED.
Please see this blog post for details:
https://audiodiwhy.blogspot.com/2024/08/debouncing-rotary-encoder-revisted.html
The project uses an extremely useful debounce library from Marco Pinteric, further modified by Christer Janson.
I have ported the polling class to RP2040. There will be an ongoing series of projects based on this algorithm.
You can get the RP2040 port from GitHub:
https://github.com/cslammy/RP2040_polling_rotary_encoder
Rotary Encoder Experimenter's Dev Board
*PCBWay community is a sharing platform. We are not responsible for any design issues and parameter issues (board thickness, surface finish, etc.) you choose.
Raspberry Pi 5 7 Inch Touch Screen IPS 1024x600 HD LCD HDMI-compatible Display for RPI 4B 3B+ OPI 5 AIDA64 PC Secondary Screen(Without Speaker)
BUY NOW- Comments(1)
- Likes(0)
- 0 USER VOTES
- YOUR VOTE 0.00 0.00
- 1
- 2
- 3
- 4
- 5
- 6
- 7
- 8
- 9
- 10
- 1
- 2
- 3
- 4
- 5
- 6
- 7
- 8
- 9
- 10
- 1
- 2
- 3
- 4
- 5
- 6
- 7
- 8
- 9
- 10
- 1
- 2
- 3
- 4
- 5
- 6
- 7
- 8
- 9
- 10
More by Audio DIWHY
-
BNC to Banana x3 adapter board
I needed an easy way to adapt BNC to banana. There are plenty of M < > F adapters out there, b...
-
LFO Mini: CA3080 based LFO
I needed a small PCB for upcoming projects where a Low Frequency Oscillator will be required. I also...
-
LFO2 From "Electronics For Musicians"
Analog LFO with variable frequency and lots of modulation options based on an EFM ("Electronics for ...
-
JTAG to SWD Converter
Simple JTAG to SWD adapter.My use case is Segger J-LINK EDU MINI to Raspberry Pi Pico but this board...
-
Rotary Encoder Experimenter's Dev Board
UPDATE: new revision 9-29-24 posted. Lower parts count, more reliable software debouncing for the en...
-
Bench 4x2 Bluetooth Mixer
Simple 14HP Eurorack 4x2 synth mixer.outputs are 2x 100mil terminal posts on rear of PCB.You will ne...
-
Anything to Clock--LM311 based
I needed a simple circuit to condition incoming signals so a MCU could read them as clock:--rectify ...
-
Vactrol Based Audio Envelope Follower
An audio envelope follower based on a 5C3 Vactrol. Useful for auto-wah (send its output to a bandpas...
-
Warm Floater Eurorack Power Extender
I ran out of physical connections on my Eurorack Power supply. This PCB supplies 1 input and 3 outpu...
-
"KiCADSR" Euro Envelope Generator
This is my first project using KiCAD for EDA instead of Autodesk Eagle.I wanted to see if I had the ...
-
Low Noise Preamp based on Arp 2600 Synthesizer
The Arp 2600 synthesizer has a preamp that takes an unbalanced signal and amplifies it 10x, 100x, an...
-
Arp 2600 clone--inverter-mixer
The ARP2600 is a legendary, classic semi-modular analog synthesizer. Its voltage processor circuitr...
-
SEEED XAIO RP2040 ADC and Buffer Board
The SEEED XAIO RP2040 is a fantastic little dev board, featuring the RP2040 MCU.I needed a buffered ...
-
BNC to dual 3.5mm jacks x3
This is a revision of the media adapter boards I've posted--a variation of this one for instance: ht...
-
Dual LFO daughterboard
I needed a small Dual LFO (2 independent LFO's on a single PCB) for future projects. This PCB is bas...
-
CV Generator
A 3x CV Generator for synthesizers. Outputs are -10 to +10V DC with about 20mA source/sink current. ...
-
BNC to 3.5mm x3 adapter board
I needed some BNC to 3.5mm conversion and didn't want to use unreliable and fragile adapters or cust...
-
Voltage Controlled Stereo Panner
This is a modular synthesizer stereo panner for audio or control voltages.This is a modular project ...
-
-
ARPS-2 – Arduino-Compatible Robot Project Shield for Arduino UNO
901 0 2 -
-
A Compact Charging Breakout Board For Waveshare ESP32-C3
1461 3 6 -
AI-driven LoRa & LLM-enabled Kiosk & Food Delivery System
1418 2 0 -
-
-
-
ESP32-C3 BLE Keyboard - Battery Powered with USB-C Charging
1601 0 1 -
-
mammoth-3D SLM Voron Toolhead – Manual Drill & Tap Edition
1213 0 1







