Juan Carlos Berberena Gonzalez
UNITED STATES OF AMERICA • + Follow
Edit Project
Tools, APP Software Used etc.
|
Sprint-Layout 6 |
Description
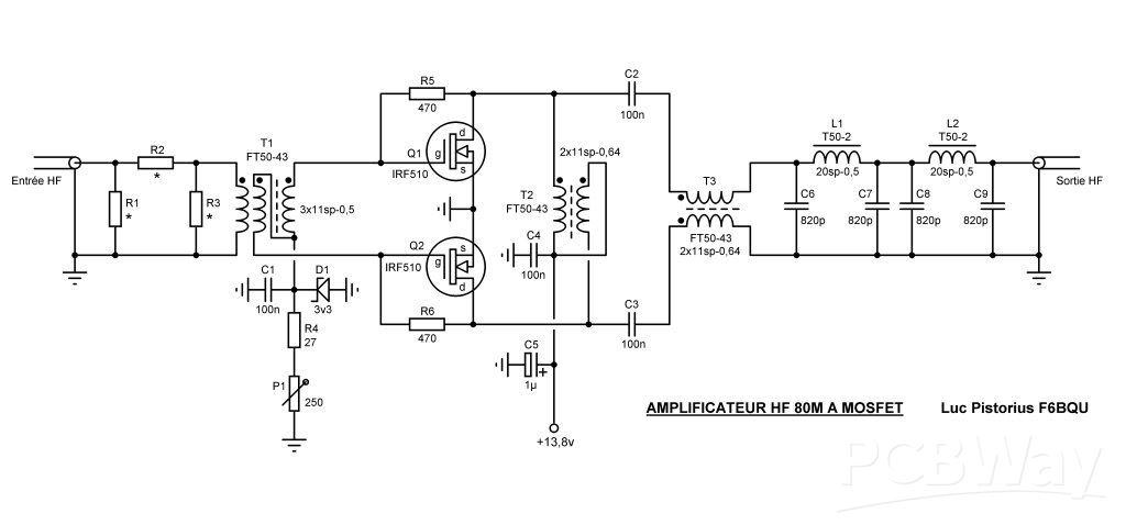
PA_IRF510_F6BQU_Clone
This is a project from F6BQU the designer of the "Forty" family.
I did this pcb following the original one.
You can review all the original information using the link below:
http://lpistor.chez-alice.fr/pairf510.htm
I have this specific group for HF PA
https://www.facebook.com/groups/hfqrp
note:
If you find this project as interesting as I do, please let me know with a "like".
Schematic and Layout
CAD-Custom parts and enclosures
Apr 11,2025
1,089 views
PA_IRF510_F6BQU_Clone
F6BQU Project using a Push Pull IRF510x2
1089
0
0
Published: Apr 11,2025
Standard PCB
Purchase
Donation Received ($)
PCBWay Donate 10% cost To Author
Only PCB
*PCBWay community is a sharing platform. We are not responsible for any design issues and parameter issues (board thickness, surface finish, etc.) you choose.
Copy this HTML into your page to embed a link to order this shared project
Copy
Under the
Attribution-ShareAlike (CC BY-SA)
License.
Raspberry Pi 5 7 Inch Touch Screen IPS 1024x600 HD LCD HDMI-compatible Display for RPI 4B 3B+ OPI 5 AIDA64 PC Secondary Screen(Without Speaker)
BUY NOW- Comments(0)
- Likes(0)
Upload photo
You can only upload 5 files in total. Each file cannot exceed 2MB. Supports JPG, JPEG, GIF, PNG, BMP
0 / 10000
It looks like you have not written anything. Please add a comment and try again.
You can upload up to 5 images!
Image size should not exceed 2MB!
File format not supported!
View More
View More
VOTING
0 votes
- 0 USER VOTES
0.00
- YOUR VOTE 0.00 0.00
- 1
- 2
- 3
- 4
- 5
- 6
- 7
- 8
- 9
- 10
Design
1/4
- 1
- 2
- 3
- 4
- 5
- 6
- 7
- 8
- 9
- 10
Usability
2/4
- 1
- 2
- 3
- 4
- 5
- 6
- 7
- 8
- 9
- 10
Creativity
3/4
- 1
- 2
- 3
- 4
- 5
- 6
- 7
- 8
- 9
- 10
Content
4/4
More by Juan Carlos Berberena Gonzalez
-
Qrp "LARCset"...
https://www.hfsignals.com/index.php/larcset/https://github.com/afarhan/larcset/This is a"fully open ...
-
uBitxV6_clone
uBitx V6 Clone – Power Amplifier & Exciter...I’m recreating the original uBitx V6 by Ashhar Farh...
-
PA_Qrp (Qrp Power Amplifier)
Qrp Power Amplifier with IRF510....I will release the gerber file soon in my FB groupYou can get it ...
-
Bix40_Beta
Bitx40V3 versioned by me to have all in one board of 100x100mm.I added the option for a PLL Si5352 u...
-
Receiver Rx_TA7358_V9.5
TA7358 + LM386 Receiver Project Hi everyone! After weeks of design, testing, and fine-tuning, my la...
-
Bitx40V3.5_PA_V9.5
BITX40 v3.5 QRP Transceiver PCB (2024 Revision)This is the updated version of the classic BITX40 QRP...
-
Power Amplifier for Bitx40
QRP Power Amplifier for BITX-style rigs (40 m) — V9.5I’ve just finished a new PA board optimized fo...
-
Synth_VFO/BFO_V4.3
This is a similar project to the one I hace posted before,You can follow me athttps://www.facebook.c...
-
Qrp40_7358
This is a minimalist rig using just two(2) TA7368apThe final RF amplifier is the classical and teste...
-
VFO/BFO with Atmega 328p
This is a typical VFO/BFO using a ATmega 328pThe complete information is from Ian CIger project:http...
-
Synthesizer VFO / BFO_small
Arduino Nano / MAX7219-21 / PLL5351 / CL3661AH cathode commun led 7 segment display.This has the sam...
-
Modules_V5.5
A new group of six modules V_5.5 for ModularQrp rig for experimenter.You can use each one to conform...
-
Synthesizer VFO/BFO Frontend
This is the front end to avoid using a chassis for the QRP.Its purpose is to connect it to the main ...
-
zBitx_Front
This is my first look at z Farhan's new project, zBitx.It's an integrated interface on a 100 x 100 m...
-
Qrp_Exciter_V5.5
QRP Exciter V5.5This is a new version of my previous project V4.5, which uses the 2n3904 NPN transis...
-
Synthesizer VFO / BFO 1602BV6_rev5
Synthesizer VFO/BFO customized for the Ian CIger sketch.LCD 1602B & Atmega328p (no arduino) plus...
-
KL 60 PA_Clone
The KL 60 original is a 12V linear amplifier for use in the frequency range28 – 29.7 MHz, with a dri...
-
PA_IRF510_F6BQU_Clone
This is a project from F6BQU the designer of the "Forty" family.I did this pcb following the origina...
You may also like
-
ESP32-C3 BLE Keyboard - Battery Powered with USB-C Charging
28 0 0 -
-
mammoth-3D SLM Voron Toolhead – Manual Drill & Tap Edition
329 0 0 -
-
AEL-2011 Power Supply Module
898 0 2 -
AEL-2011 50W Power Amplifier
737 0 2 -
-
-
Custom Mechanical Keyboard
918 0 1 -
Tester for Touch Screen Digitizer without using microcontroller
520 2 2 -
Audio reactive glow LED wristband/bracelet with NFC / RFID-Tags
484 0 1 -







