|
|
ESP32-C3 Super MiniExpressif
|
x 1 | |
|
|
HC-SR04 |
x 1 |
|
|
Telegram |
|
|
arduino IDEArduino
|
|
|
|
DeepSeek |
|
|
Smart Soldering Iron TS101-BC2 |
|
|
Soldering Iron Wire |
Level detector with ultrasonic sensor and telegram
Crea una alarma que te notifique cuando se le terminara la comida a tu perro en Telegram
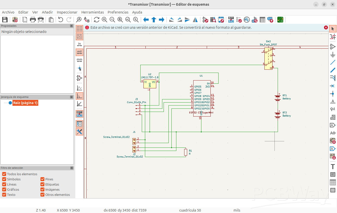
Con esta tarjeta puedes conectar un sensor ultrasonico HCSR04 al microcontrolador ESP 32 C3 (yo utilizo la versión Supermini) y así poder enviar una notificación a un grupo de Telegram cuando se detecte un objeto.
Te propongo utilizar este sistema para adaptarlo a un dispensador de alimento para perros pues así sera muy fácil saber aunque estés lejos cuando se terminara la comida y poder tomar tus precauciones y no se quede con hambre tu amigo peludo.
Aquí encuentras todo lo que necesitas para llevar a cabo la practica en protoboard o en circuito hecho en PCB.
Para la creación del código me apoye de la AI (DeepSeek), y en el tutorial te muestro como hacer la vinculación paso a paso con Telegram para que tengas las notificaciones sin falla.
Materiales:
1 Esp 32 C3
1 Sensor HCSR04
Jumpers
Materiales circuito PCB:
1 Esp32 C3
2 Borneras
1 Resistencias THT
4 Pines hembra
1 Porta pilas AA
1 Regulador voltaje AMS1117
1 Switch cola raton SMD
Promp DeepSeek:
Necesito que crees un programa en ide arduino para un circuito que tiene un sensor ultrasonico HCSR04 y que es controlado por el ESP32 C3,en donde el trigger esta conectado al gpio9, y el eco esta en el GPIO10, este programa enviara una señal para encender un led que esta integrado en el GPIO8 si y solo si se detecto un objeto desde los 16 cm hasta los 40cm,después se apagara el led y posteriormente a la detección del objeto esperara 4 segundos y deja de censar y posteriormente continua con el ciclo para volver a detectar, pero si el objeto detectado esta a 15 cm o menos no encenderá el led y estará detectando el sensor sin pausas solo en este caso, si se sale de rango mayor a 40 cm deberá estar apagado el led y por ultimo se repite el ciclo después de cada detección y eso MISMO QUE HACE EL LED también lo hará AHORA CON EL ENVÍO DE UNA NOTIFICACIÓN QUE LLEGARA A UN GRUPO DE TELEGRAM UTILIZANDO LAS LIBRERÍAS <WiFi.h> <HTTPClient.h> <WiFiClientSecure.h>, IMPORTANTE!!!! ESTA NOTIFICACIÓN tiene que hacer exactamente lo mismo que realiza el led y posteriormente continua con el resto del programa y solo se tiene que enviar la notificación de los 16 a 40cm, el SSID es , el password , el botToken (TU BOT TOKEN AQUI )y el ChatId (TU CHATID)
Link para obtener el ID del chat:
https://api.telegram.org/botTU_TOKEN_AQUI/getUpdates
Para mas detalles visita el siguiente tutorial completo:
#include <WiFi.h>
#include <HTTPClient.h>
#include <WiFiClientSecure.h>
// Definición de pines (existente)
const int trigPin = 9;
const int echoPin = 10;
const int ledPin = 8;
// Configuración WiFi y Telegram (modificado)
const char* ssid = "Ck Red";
const char* password = "balambalam";
const String botToken = "8123816132:AAGRNVa6B8WS6Ar22RSKnTtoYalX8bPMTSs";
const String chatId = "-1002345900797";
// Variables para el sensor (existente)
long duration;
int distance;
bool pausaActiva = false;
unsigned long tiempoPausa = 0;
// Cliente seguro para Telegram (existente)
WiFiClientSecure client;
void setup() {
// Configuración inicial existente
pinMode(trigPin, OUTPUT);
pinMode(echoPin, INPUT);
pinMode(ledPin, OUTPUT);
digitalWrite(ledPin, LOW);
Serial.begin(115200);
// Configuración WiFi (existente)
WiFi.begin(ssid, password);
while (WiFi.status() != WL_CONNECTED) {
delay(500);
Serial.print(".");
}
Serial.println("WiFi conectado");
client.setInsecure();
}
// Función para enviar notificaciones (existente)
void sendTelegramMessage(String message) {
if (WiFi.status() == WL_CONNECTED) {
HTTPClient https;
String url = "https://api.telegram.org/bot" + botToken + "/sendMessage";
https.begin(client, url);
https.addHeader("Content-Type", "application/x-www-form-urlencoded");
String postData = "chat_id=" + chatId + "&text=" + message;
int httpCode = https.POST(postData);
if (httpCode > 0) {
Serial.print("Mensaje enviado: ");
Serial.println(message);
}
https.end();
}
}
void loop() {
// Lógica existente sin modificaciones
if(pausaActiva && (millis() - tiempoPausa) < 4000) {
return;
}
pausaActiva = false;
digitalWrite(trigPin, LOW);
delayMicroseconds(2);
digitalWrite(trigPin, HIGH);
delayMicroseconds(10);
digitalWrite(trigPin, LOW);
duration = pulseIn(echoPin, HIGH);
distance = duration * 0.034 / 2;
Serial.print("Distancia: ");
Serial.print(distance);
Serial.println(" cm");
// Lógica modificada (solo notificación en 16-40 cm)
if (distance > 0 && distance <= 18) {
digitalWrite(ledPin, HIGH);
delay(50);
}
else if (distance > 18 && distance <= 40) {
digitalWrite(ledPin, HIGH);
sendTelegramMessage("🔔 Guau Guau ya NO tengo comida!!! " + String(distance) + "cm"); // Notificación única
tiempoPausa = millis();
pausaActiva = true;
delay(1000);
digitalWrite(ledPin, LOW);
delay(10000);
}
else {
digitalWrite(ledPin, HIGH);
delay(50);
}
}
Level detector with ultrasonic sensor and telegram
*PCBWay community is a sharing platform. We are not responsible for any design issues and parameter issues (board thickness, surface finish, etc.) you choose.
Raspberry Pi 5 7 Inch Touch Screen IPS 1024x600 HD LCD HDMI-compatible Display for RPI 4B 3B+ OPI 5 AIDA64 PC Secondary Screen(Without Speaker)
BUY NOW- Comments(0)
- Likes(1)
-
Engineer
Mar 14,2026
- 0 USER VOTES
- YOUR VOTE 0.00 0.00
- 1
- 2
- 3
- 4
- 5
- 6
- 7
- 8
- 9
- 10
- 1
- 2
- 3
- 4
- 5
- 6
- 7
- 8
- 9
- 10
- 1
- 2
- 3
- 4
- 5
- 6
- 7
- 8
- 9
- 10
- 1
- 2
- 3
- 4
- 5
- 6
- 7
- 8
- 9
- 10
More by Catia Diaz
-
Led strip 5630 SMD with screw terminal
This project is designed for 2 things. The first is so that people can practice soldering SMD compon...
-
Motion detector and notification on Telegram
Crea una alarma que te notifique en Telegram cuando alguien es detectado sin permiso en tu propiedad...
-
Level detector with ultrasonic sensor and telegram
Crea una alarma que te notifique cuando se le terminara la comida a tu perro en TelegramCon esta tar...
-
Bluetooth control for LED lights or motors with ESP32 C3
Con esta tarjeta puedes controlar vía Bluetooth motores o luces led con ayuda del ESP32 C3 (yo utili...
-
Control de luces led con servidor web y ESP32 C3
Te comparto todos los archivos que necesitas para realizar esta practica, encontraras 2 códigos de p...
-
CIRCUIT WITH ESP32 C3 TO CONTROL ELECTRIC LOCK
I will apply this circuit to build a safe to store the phone and thus not use it for a long time and...
-
Tarjeta para controlar un motor para Ruleta con ESP32 C3 Super Mini
Lista de materiales completa:2 Capacitores SMD 1206 100nF5 Borneras 3.5 mm de 2 terminales1 Buzzer S...
-
Tira led circular 2835 de 12V
Lista de materiales para la PCB:6 Leds 2835 (naranja)2 Resistencias 1206 100 Ohms1 Bornera 2 tornill...
-
Números aleatorios para dinámicas divertidas de participación
Lista de materiales completa:5 Borneras de 2 terminales cada una2 Cap 100n (SMD 1206)2 Resistencias ...
-
Numeros aleatorios matriz-
Se trata de una PCB con esp32 que permite controlar una matriz de leds ws2812bLista de materiales co...
-
Esp 32 wireless communication card
Here you can see more details of the programming process
-
Card for LED light sequence and memory game
Here you can find the complete tutorial to see how this game works.Characteristics of the assembly o...
-
Timer with 5-position selector and ESP 32 C3 super mini
Full tutorial in the following video
-
USB Charger
Its a charger with a 7 segments display to stop with the time the charge, its controlled with a esp3...
-
PCB for charging AA rechargeable batteries
With this card you can charge from 1 to 5 AA batteries independently. With the charger you can selec...
-
H bridge module to control crank
With the help of this H-bridge circuit we can control the rotation of a motor, and better yet, if we...
-
Design to control 7 segment display with switches
One way to connect a 7-segment display is using cables and switches.In order to form a number you wi...
-
Wireless control for motor dc
It is a pair of PCBs that allow transmitting a signal that is sent through 4 buttons and received by...
-
-
ARPS-2 – Arduino-Compatible Robot Project Shield for Arduino UNO
889 0 2 -
-
A Compact Charging Breakout Board For Waveshare ESP32-C3
1451 3 6 -
AI-driven LoRa & LLM-enabled Kiosk & Food Delivery System
1406 2 0 -
-
-
-
ESP32-C3 BLE Keyboard - Battery Powered with USB-C Charging
1592 0 1 -
-
mammoth-3D SLM Voron Toolhead – Manual Drill & Tap Edition
1208 0 1







