|
|
TL494 IC |
x 1 | |
|
IRFP250STMicroelectronics
|
x 1 | |
|
|
Screw Terminal 5X2 mm |
x 1 | |
|
|
1000uF, 35V Capacitor |
x 1 | |
|
|
50K, 1% Resistor |
x 1 | |
|
|
CRGP2512F560RTE Connectivity AMP Connectors
|
x 1 |
|
FritzingFritzing
|
High Power Boost Converter Using TL494
Overview
This project demonstrates the design and implementation of a high-power, high-efficiency DC-DC boost converter using the TL494 PWM controller. It converts a low DC input voltage into a significantly higher DC output, making it suitable for applications like battery-powered systems, solar setups, and power electronics experiments.

Key Features
- High efficiency boost conversion
- Adjustable output voltage
- Stable PWM control using TL494
- Suitable for high current applications
- Built with easily available components
How It Works
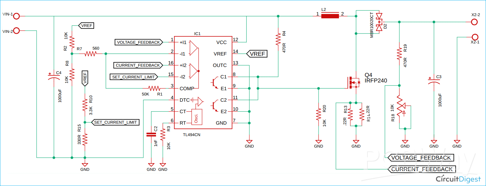
The TL494 generates a PWM signal to control switching.
- A power MOSFET rapidly switches the input supply.
- Energy is stored in an inductor during the ON cycle.
- When the MOSFET turns OFF, stored energy is transferred to the output through a diode.
- Output voltage is regulated via feedback to the TL494.

Main Components
- TL494 PWM Controller IC
- Power MOSFET (for switching)
- Inductor (high current rating)
- Fast recovery diode
- Output capacitor
- Feedback resistors
- Heat sinks (for thermal management)

Design Highlights
- PWM frequency is set using timing components connected to TL494
- Feedback loop ensures stable output voltage
- Proper selection of inductor and capacitor reduces ripple
- Heat dissipation is handled with adequate cooling

Applications
- DC power supply systems
- Solar energy converters
- Battery voltage boosting
- Automotive electronics
- DIY power electronics projects
Build Notes
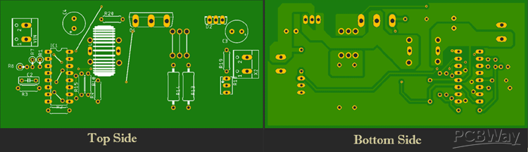
- Use thick PCB traces for high current paths
- Ensure proper grounding to reduce noise
- Place components compactly to minimize losses
- Use quality inductors and capacitors for better efficiency

Performance Tips
- Optimize switching frequency for efficiency vs size
- Use low Rds(on) MOSFETs to reduce losses
- Add snubber circuits if needed to suppress spikes
- Monitor temperature during operation
Conclusion
This boost converter design using TL494 offers a reliable and efficient way to step up DC voltage for high-power applications. With proper component selection and PCB design, it can deliver stable performance and serve as a solid foundation for advanced power electronics projects. Explore 200+ tested DIY circuit designs with detailed explanations and schematics on CircuitDigest Electronic Circuits, perfect for beginners and advanced electronics enthusiasts alike.
High Power Boost Converter Using TL494
*PCBWay community is a sharing platform. We are not responsible for any design issues and parameter issues (board thickness, surface finish, etc.) you choose.
Raspberry Pi 5 7 Inch Touch Screen IPS 1024x600 HD LCD HDMI-compatible Display for RPI 4B 3B+ OPI 5 AIDA64 PC Secondary Screen(Without Speaker)
BUY NOW- Comments(1)
- Likes(0)
- 0 USER VOTES
- YOUR VOTE 0.00 0.00
- 1
- 2
- 3
- 4
- 5
- 6
- 7
- 8
- 9
- 10
- 1
- 2
- 3
- 4
- 5
- 6
- 7
- 8
- 9
- 10
- 1
- 2
- 3
- 4
- 5
- 6
- 7
- 8
- 9
- 10
- 1
- 2
- 3
- 4
- 5
- 6
- 7
- 8
- 9
- 10
More by Jobit Joseph
-
How to build a Wearable Air Quality Monitor Pendant using STM32 & SGP40 Sensor
This DIY Wearable Air Quality Monitor Pendant is a compact, battery-powered device designed to conti...
-
Smart Digital Ludo Game Board with Multicolour PCB
Ludo, a beloved childhood game, holds a special place in our hearts with its simple and engaging gam...
-
Electronic Dice with BLE Connectivity
Many of us fondly remember the joy of playing board games like Snakes and Ladders or Ludo during our...
-
3D printed Enclosure Backplate for Riden RD60xx power supplies
3D printed Enclosure for Riden RD60xx power supplies such as RD6006, RD6012, RD6018, RD6024 and RD60...
-
3D printed Enclosure for Riden RD60xx power supplies
3D printed Enclosure for Riden RD60xx power supplies such as RD6006, RD6012, RD6018, RD6024 and RD60...
-
Suzuki Ignis Universal Armrest No Screw Adapter
I own a 2024 Suzuki Ignis. When I searched for an armrest for my car I couldn't find any domesticall...
-
Wireless Potentiostat for Electrochemical Analysis
This wireless potentiostat is based on the ADuCM355 SoC from Analog Devices, tailored for portable e...
-
160 Channel Configurable DAC Controller
The DAC controller board features 160 individually controllable 16-bit DAC output. It can output vol...
-
High Power Boost Converter Using TL494
OverviewThis project demonstrates the design and implementation of a high-power, high-efficiency DC-...
-
DIY ESP32 Oscilloscope Project
OverviewThis project demonstrates how to build a simple and affordable oscilloscope using an ESP32. ...
-
ESP32 Desktop Weather Station
Project OverviewBuild a compact desktop weather station using an ESP32 that measures temperature, hu...
-
ESP32 Capacitive Touch Home Automation
OverviewMechanical switches wear out over time and can be prone to failure due to dust, moisture, or...
-
ESP32-Powered Smart Energy Meter for Real-Time Monitoring
ESP32-Powered Smart Energy Meter for Accurate Consumption TrackingIn modern electronics and IoT appl...
-
Build Your Own ESP32 AI Voice Assistant with MCP Integration
Project OverviewThe ESP32 AI Voice Assistant with MCP Integration is an advanced voice-controlled sm...
-
Build Your Own Precision Digital Micro-Current Meter with STM32
In many electronic projects — especially those involving battery-powered devices or low-power sensor...
-
DIY Meshtastic Using ESP32 : Build Your Own Private Off-Grid Network
Project OverviewThis project delivers a complete, custom-designed PCB solution for building Meshtast...
-
Second PCB for ESP32 Smart Watch
This project contains two PCBs, this is the Second PCB,and there is a Main PCB, please click https:/...
-
1S battery Charger with Battery level indicator and power path
1S Battery Charger with Battery level indicator and 5V out and standby mode.
-
-
ARPS-2 – Arduino-Compatible Robot Project Shield for Arduino UNO
1377 0 5 -
-
A Compact Charging Breakout Board For Waveshare ESP32-C3
1910 3 7 -
AI-driven LoRa & LLM-enabled Kiosk & Food Delivery System
1913 2 0 -
-
-
-
ESP32-C3 BLE Keyboard - Battery Powered with USB-C Charging
2095 0 1 -







