|
|
Rotary potentiometer 10k |
x 2 | |
|
|
swich 2x2 |
x 1 | |
|
|
varicap diode BB112 or similar |
x 1 | |
|
|
Capacitor 100 nF |
x 3 | |
|
|
Capacitor, 10000 pF |
x 2 | |
|
|
Inductor 1µH |
x 2 | |
|
|
Inductor, 22 µH |
x 1 | |
|
|
Air Core Inductor, 100 nH |
x 1 | |
|
|
resistors |
x 1 | |
|
|
9V battery |
x 1 | |
|
J310onsemi
|
x 1 |
|
Soldering Iron Kit |
Build a Cheap & Easy HF Preselector - Antenna Tuner
HF antenna preselector is an electronic device connected between an HF radio antenna, and a radio receiver. Its primary function is to act as a tunable band-pass filter, selectively allowing desired frequencies to pass through, while significantly attenuating unwanted out-of-band signals. This means it only passes the desired signal and blocks others. The device presented in this project is basically intended for SW listeners who most often use a so-called Long Wire antenna. This type of antenna generally receives all signals in the HF range equally, which leads to many unwanted effects, such as Interference from strong local stations, Image responses and Intermodulation distortion.
The antenna tuner is especially useful in simple DIY radio receivers where some important elements in the input part of the receiver are omitted for the sake of simplicity. In this case, using such a device drastically increases the quality of reception. Otherwise, I took the project from the sv3ora website where you can find many amateur radio projects and all the credit goes to the author.
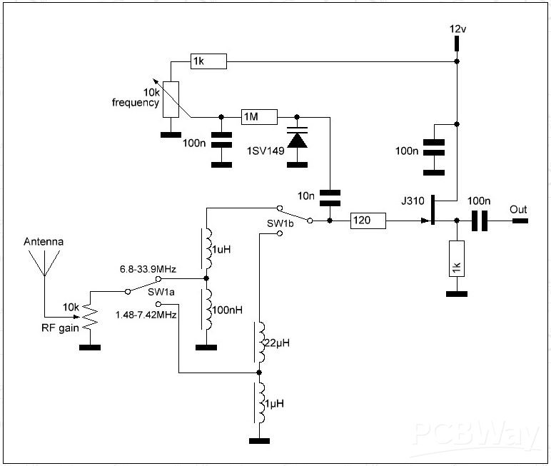
The device is very simple to make and consists of several components:

- Transformer with rectifier that provides DC voltage with a value of 10 to 12V (you can also use standard 9V Battery)
- j310 mosfet
- bb112 varicap diode
- 10Kilohm potentiometer
- and several passive elements, resistors, capacitors and inductors

- Transformer with rectifier that provides DC voltage with a value of 10 to 12V (you can also use standard 9V Battery)
- j310 mosfet
- bb112 varicap diode
- 10Kilohm potentiometer
- and several passive elements, resistors, capacitors and inductors

The tuner has only 2 ranges that cover the entire HF band. The potentiometer changes the voltage applied to the varicap diode and thus its capacitance, and in conjunction with the appropriate group of inductances we obtain the required range. At the input there is another potentiometer with which the RF gain is regulated. The inductor with a value of 100 Nanohenry is hard to find, so I made it with 4 turns of insulated wire on a body with a diameter of 7mm.
The PCB is built into a suitable box that is completely covered with a metal cover connected to the ground to avoid unwanted external influences.

Instead of a transformer and rectifier, we can use a 9V battery because the total consumption is extremely low and the battery would allow for several months of uninterrupted operation.
Now let's see how this device works in real conditions. I will use my 10m long Long Wire antenna located on the roof of the house. As a radio receiver, I will use my SDRPlay software-defined radio because its software will provide us with an excellent visual presentation of the functionality of the antenna preselector. In fact, this SDR radio also has a built-in preselector circuit for each band, so the true efficiency and usability of this device would be best seen in a simple DIY radio receiver.

I connected the long wire antenna to the input of the preselector, and I connected the output of the preselector to the SDRPlay receiver.

As I mentioned, I will start by using the SDRUno software because it is the best way to visually understand the function of this preselector. Now I will move the Frequency knob until I get the strongest and clearest reception. It is immediately clear that the difference before the adjustment and now is huge. I try this on other bands too. After a short practice, we can almost instantly set the Frequency potentiometer to the ideal position in which we will get the best reception with the lowest noise level. Unless we have a particularly strong shortwave station nearby, the Gain potentiometer should always be in the position for the strongest reception.
In conclusion, this simple and inexpensive HF antenna preselector significantly enhances reception quality, especially for SW listeners using Long Wire antennas and basic DIY radio receivers. By effectively filtering out unwanted signals, it allows for a much clearer and stronger listening experience across the entire HF band.

Build a Cheap & Easy HF Preselector - Antenna Tuner
Raspberry Pi 5 7 Inch Touch Screen IPS 1024x600 HD LCD HDMI-compatible Display for RPI 4B 3B+ OPI 5 AIDA64 PC Secondary Screen(Without Speaker)
BUY NOW- Comments(1)
- Likes(2)
-
ugur tezer
Jan 08,2026
-
Dan Hoover
Jan 04,2026
- 0 USER VOTES
- YOUR VOTE 0.00 0.00
- 1
- 2
- 3
- 4
- 5
- 6
- 7
- 8
- 9
- 10
- 1
- 2
- 3
- 4
- 5
- 6
- 7
- 8
- 9
- 10
- 1
- 2
- 3
- 4
- 5
- 6
- 7
- 8
- 9
- 10
- 1
- 2
- 3
- 4
- 5
- 6
- 7
- 8
- 9
- 10
More by Mirko Pavleski
-
Arduino 3D Printed self Balancing Cube
Self-balancing devices are electronic devices that use sensors and motors to keep themselves balanc...
-
Building a Vintage Tube-Style Internet Radio with Raspberry Pi & Rotary Encoder
Internet radio (also known as web radio or net radio) is a digital audio service transmitted via th...
-
DIY Smart Code Lock with CrowPanel 1.28 ESP32 Rotary Display
A code lock is a keyless security device—either mechanical or electronic—that restricts access to d...
-
SDR Panadapter for Vintage Tube Radios – Step-by-Step Tutorial
A radio panadapter (or panoramic adapter) is a device or software tool used in amateur radio and ot...
-
Oscilloscope Clock Simulation on a Round ESP32 Display
An oscilloscope clock is a circuit that turns an old analog oscilloscope into a stylish, retro-them...
-
DIY Simple GU32 Tube Stereo Amplifier (2x3W on 12VDC)
Vacuum tube amplifiers are often favored for their smooth harmonic distortion, especially in the low...
-
DIY 3-Display OLED Clock with Arduino and I2C Multiplexer
In this video I want to present you another unusual clock to add to my large collection of such DIY...
-
Build a 5-Day forecast Raspberry Pi Weather Dashboard (Step-by-Step)
Recently in one of my previous videos,I introduced you to the 7 inch Elecrow Pi Terminal and how to...
-
ESP32 Aneroid Barometer using Squareline Studio and LVGL on CrowPanel Round display
A barometer is a scientific instrument used to measure atmospheric pressure. Rising Pressure genera...
-
LINAMP Project – Winamp-Style Audio Front Panel on Raspberry Pi 5
Winamp is one of the most iconic and historically significant digital media players ever created. I...
-
Retro Style radio with CrowPanel 2.1inch round Display (TEA5767)
Some time ago I presented you a clock project with CrowPanel 2.1inch-HMI ESP32 Rotary Display 480*4...
-
Pi-Pico RX - SDR Radio with New Firmware and Features
A few months ago I presented you a wonderful SDR radio project by DawsonJon 101 Things. In short, i...
-
How to make simple Variable HIGH VOLTAGE Power Supply
High Voltage Power Supply is usually understood as a device that is capable of generating a voltage...
-
DIY 5-Day Rainfall Forecast Device - ESP32 E-Paper Project
In several of my previous projects I have presented ways to make weather stations, but this time I ...
-
Build simple Retro Style VFO (Variable frequency oscillator) with Crowoanel 1.28 inch Round Display
Today I received a shipment with a Small round LCD display from Elecrow. The device is packed in tw...
-
Human vs Robot – Rock Paper Scissors with MyCobot 280 M5Stack
Today I received a package containing the few Elephant Robotics products. The shipment is well pack...
-
How to Build a Simple Audio Spectrum Analyzer with Adjustable Settings
An audio spectrum analyzer is an electronic device or software tool that measures and visually disp...
-
How to Make a Digital Clock on a Vintage B&W TV using Arduino
These days I accidentally came across this small retro Black and White TV with a built-in Radio, so ...
-
-
ARPS-2 – Arduino-Compatible Robot Project Shield for Arduino UNO
861 0 2 -
-
A Compact Charging Breakout Board For Waveshare ESP32-C3
1417 3 6 -
AI-driven LoRa & LLM-enabled Kiosk & Food Delivery System
1370 2 0 -
-
-
-
ESP32-C3 BLE Keyboard - Battery Powered with USB-C Charging
1558 0 1 -
-
mammoth-3D SLM Voron Toolhead – Manual Drill & Tap Edition
1199 0 1







