|
|
SMD 1206 100nF Ceramic Capacitor |
x 2 | |
|
|
AMS1117-3.3 |
x 2 | |
|
|
3Pin PCB 1P2T Miniature Toggle Switch 2mm |
x 1 |
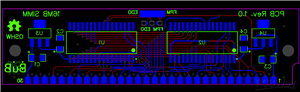
16MB (2x 16Mx4bit +3.3V) SIMM PCBs with dual power supply
This PCB allows you to build the highest capacity 30-pin SIMM modules for use in vintage hardware like 386 and 486 systems and probably also in sound cards like certain Creative SoundBlaster models that support 30-pin SIMM memory.
The PCB has the EDO-2-FPM mod integrated. Per switch, jumper, or solder, you can configure the PCB to either treat the chips as their default (switch set to EDO), or you can force EDO memory to operate in FPM (switch set to FPM).
More details and a use case in form of a 386 system can be found in the following video:
Cheers,
BitsUndBolts
16MB (2x 16Mx4bit +3.3V) SIMM PCBs with dual power supply
*PCBWay community is a sharing platform. We are not responsible for any design issues and parameter issues (board thickness, surface finish, etc.) you choose.
Raspberry Pi 5 7 Inch Touch Screen IPS 1024x600 HD LCD HDMI-compatible Display for RPI 4B 3B+ OPI 5 AIDA64 PC Secondary Screen(Without Speaker)
BUY NOW- Comments(1)
- Likes(30)
-
Bernardo Silva
Apr 01,2026
-
Engineer
Jan 12,2026
-
Jean-Philippe Baud
Dec 16,2025
-
Gary Sands
Dec 13,2025
-
John Hutchison
Nov 18,2025
-
Terry Glasgow
Oct 30,2025
-
Krzysztof Niedźwiecki
Oct 26,2025
-
HAL
Oct 26,2025
-
Jens Groebner
Aug 23,2025
-
Engineer
Aug 08,2025
-
Engineer
Jul 28,2025
-
MAURO BAROLI
Jun 09,2025
-
Engineer
Jun 02,2025
-
Engineer
Apr 09,2025
-
Engineer
Apr 02,2025
-
SnCMuseum
Mar 18,2025
-
Engineer
Mar 11,2025
-
Peter Eggimann
Mar 05,2025
-
Engineer
Mar 01,2025
-
Paul Davidson
Dec 18,2024
-
Engineer
Nov 08,2024
-
Matthew Spence
Sep 28,2024
-
Bobby Yates
Jul 08,2024
-
Attila Kovari
Jul 05,2024
-
Engineer
Jul 04,2024
-
Dieter Löffler
Jul 02,2024
-
Engineer
Jun 30,2024
-
Antero Antunes
Jun 29,2024
-
Marcelo Junior
Jun 28,2024
-
przemoonn
Jun 28,2024
- 0 USER VOTES
- YOUR VOTE 0.00 0.00
- 1
- 2
- 3
- 4
- 5
- 6
- 7
- 8
- 9
- 10
- 1
- 2
- 3
- 4
- 5
- 6
- 7
- 8
- 9
- 10
- 1
- 2
- 3
- 4
- 5
- 6
- 7
- 8
- 9
- 10
- 1
- 2
- 3
- 4
- 5
- 6
- 7
- 8
- 9
- 10
More by BitsUndBolts BitsUndBolts
-
MIDI FORGE Maestro - Wavetable Board emulated using Raspberry Pi Zero 2W
The MIDI FORGE Maestro emulates a wavetable board for vintage sound cards.A Raspberry Pi Zero 2W is ...
-
MIDI-FORGE Minuet: 8MB AWE64 memory expansion
Upgrade your vintage soundcard with this 8MB memory expansion to store sound fonts in DOS and Window...
-
MIDI-FORGE Rhapsody: 28MB AWE64 memory expansion
Upgrade your vintage soundcard with this 28MB memory expansion to store sound fonts in DOS and Windo...
-
MIDI-FORGE Sonata: 28MB AWE64 memory expansion
Upgrade your vintage soundcard with this 28MB memory expansion to store sound fonts in DOS and Windo...
-
MIDI FORGE Symphony - AWE64 Memory Expansion Board
Upgrade your vintage soundcard with a whopping 28MB of memory to store sound fonts in DOS and Window...
-
16MB (2x 16Mx4bit +3.3V) SIMM PCBs with dual power supply
This PCB allows you to build the highest capacity 30-pin SIMM modules for use in vintage hardware li...
-
-5V Mod for ATX Power Supplies
This little PCB is creating the -5V power rail from the -12V rail.Some older ISA cards require the -...
-
30-PIN SIMM with EDO-2-FPM Mod
This memory PCB allows you to create high capacity 4MB SIMM modules for older PCs, Macs, and other v...
-
3dfx Voodoo Memory Expansion Board - Rev 1.1
The PCBs are used to clip on the Guillemot MAXI Gamer 3D Voodoo Graphics Accelerator.Usual memory si...
-
3dfx Voodoo Memory Expansion Board - Rev 1.0
The PCBs are used to clip on the Guillemot MAXI Gamer 3D Voodoo Graphics Accelerator.Usual memory si...
-
-
ARPS-2 – Arduino-Compatible Robot Project Shield for Arduino UNO
2491 0 5 -
-
A Compact Charging Breakout Board For Waveshare ESP32-C3
2931 3 8 -
AI-driven LoRa & LLM-enabled Kiosk & Food Delivery System
3146 2 1 -
-
-
-
ESP32-C3 BLE Keyboard - Battery Powered with USB-C Charging
3203 0 2 -







