REMOTE CONTROLL ANDROID PHONE
ANDROID REMOTE CONTROLL
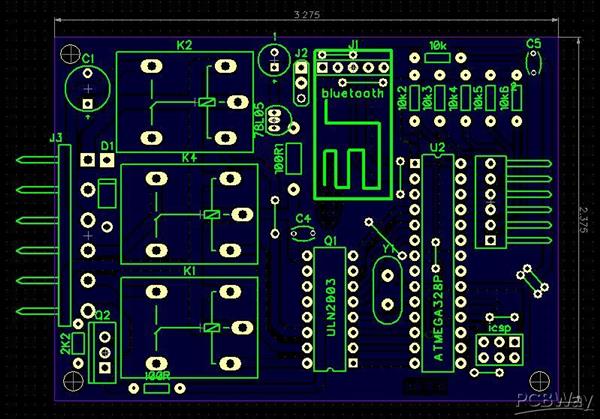
introduce my name, Tata Prasetyo from Indonesia,. I am an electronics hobbyist and pcb design, this is my first project and was successful for me to test, in this board I use some electronic components, i.e. atmega328 as the microcontroller, uln2003 ic as relay drive .. for the connection to my mobile phone using the HC-05 bluetooth module and an android application from remoteXY, to make the application you can visit https://remotexy.com/ that is all from me and hopefully useful Thank you
this is a video of a trial with a bread board
this is a video that I installed on a motorcycle




13800+ Projects Sponsored
Posted in
DIY Electronics,
Jul 07,2020
2,056 viewsReport item
- Comments(0)
- Likes(2)
Upload photo
You can only upload 5 files in total. Each file cannot exceed 2MB. Supports JPG, JPEG, GIF, PNG, BMP
0 / 10000