Formula Student Electric Vehicle
Introduction
Formula Electric Racing NUST is a pioneering Formula Student team based in Pakistan, dedicated to designing and fabricating electric formula student vehicles. Since our founding in 2014, our team has been driven by the vision of manufacturing Pakistan's first formula electric vehicle. This dream became a reality in 2016 with the generous support of Bank Alfalah, which enabled us to successfully produce our first vehicle and participate in the prestigious FSAE 2016 event.
Our Journey and Achievements
Over the years, Formula Electric Racing NUST FERN has continued to evolve, innovate, and excel. We have successfully manufactured five Formula electric vehicles, each more advanced than the last. Our journey has been marked by participation in multiple esteemed Formula Student competitions, including:
FSAE 2016: Our debut event where we proudly showcased Pakistan's first formula electric vehicle.
FSUK 2018: Continued our tradition of excellence and innovation.
FSUK 2021: Demonstrated significant advancements in our vehicle design and performance.
FSR 2021: Achieved international recognition with our competitive performance.
FSUK 2022: Further solidified our reputation on the global stage.
FSUK 2023: Our most recent and highly successful participation.
Latest Achievements: FSUK 2023
Our performance in the FSUK 2023 was a testament to our hard work, dedication, and relentless pursuit of excellence. Competing against over 60 teams from the UK, USA, Japan, Australia, Netherlands, India, and more, we achieved remarkable success:
Asia's Best Team in the formula class of FSUK 2023.
5th Position in the Cost and Manufacturing event.
9th Position in the Business Plan Presentation.
10th Position in the Lap Time Simulation event.
Historic Achievement: Formula Student Russia 2021
A milestone in our journey was securing the 2nd position at Formula Student Russia in 2021. This achievement marked the first-ever podium finish by any Pakistani team in an international Formula Student event, showcasing our capability and potential on a global scale.
Working of Circuitry in Our Electric Vehicle
At FERN, the intricacies of our electric vehicle's design are a testament to our dedication to innovation and excellence. Our vehicle's performance and reliability hinge on the seamless integration of multiple small PCBs within our primary subsystems: Control Systems, High Voltage Systems, and Motor Control Systems. Each subsystem is meticulously engineered to ensure optimal functionality and compliance with Formula Student regulations.
Control Systems
Our Control System is the brain of the vehicle, featuring a variety of sophisticated circuits that are vital for safe and efficient operation:
Ready to Drive Sequence (RTDS): Ensures the vehicle is safe to drive by performing a series of checks.
Brake System Plausibility Device (BSPD): Monitors and verifies the plausibility of brake system signals.
Tractive Systems Activation Light (TSAL): Indicates the activation status of the tractive system.
Delay Circuits: Manage timing functions within the control system.
Emergency Shutdown Circuits: Provide a fail-safe to power down the vehicle in case of an emergency.


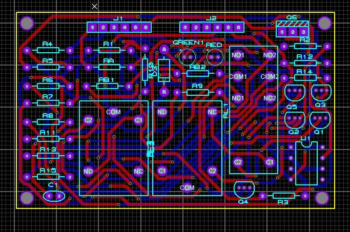
These are PCB views of only two small PCBs
- TSAL circuit
- RTDS circuit
All these circuits are professionally designed and rigorously tested on breadboards before being sent for PCB fabrication. While JLC PCB has supported us in the past, we now seek sponsorship for larger orders that encompass three main subsystems and numerous smaller circuits.
Advanced Telemetry System
One of our notable innovations is an advanced telemetry system that leverages the CAN communication protocol. This system enables real-time monitoring of all vehicle subsystems, providing critical data to ensure optimal performance and safety. The telemetry system is a crucial tool for our engineers, allowing them to make data-driven decisions during testing and competition.
Temperature Monitoring and Battery Management
To ensure the safety and efficiency of our lithium-ion battery pack, we have developed temperature monitoring PCBs. These PCBs continuously monitor the temperature of each cell, feeding this data into the Battery Management System (BMS). The BMS processes this information and communicates it to the telemetry system via CAN, allowing for real-time monitoring and management of battery health and performance.
High Voltage Systems
The High Voltage System is another critical component, featuring a master board that integrates:
Pre-charge Circuit: Ensures smooth and safe charging of the high-voltage system.
Discharge Circuit: Manages the safe discharge of stored energy.
Insulation Monitoring Device (IMD): A crucial element for electric vehicle safety, monitoring the insulation resistance of the high-voltage system to prevent electrical hazards.
Integration and Compliance
All our systems are meticulously integrated using various harnesses and connectors, following the sequence and specifications outlined in the Formula Student rulebook. Each circuit is designed and tested to meet the stringent requirements and safety standards set by the competition.
What we want from PCB Way:
As we continue to push the boundaries of innovation and strive for excellence, we seek the support of industry leaders to help us achieve our goals. Your sponsorship will not only assist us in overcoming the financial challenges associated with developing cutting-edge electric vehicles but also enable us to represent Pakistan on international platforms, inspiring future engineers and contributing to the advancement of automotive technology.
We invite you to join us on this exciting journey as a valued sponsor. Together, we can make significant strides in engineering, innovation, and international recognition. Thank you for considering our request. We look forward to the opportunity to collaborate with you and achieve great success together.
Apply for sponsorship >>- Comments(0)
- Likes(2)