Cuauhtémoc IPN for CanSat Competition 2026
The Mexican student team Cuauhtémoc IPN is developing a CanSat payload for participation in the CanSat Competition 2026, whose mission theme is “Paraglider Instrument Delivery.”
Our project consists of a small satellite-sized payload capable of descending using a steerable paraglider system, delivering an egg-launch instrument to a designated landing zone. During descent, the system collects and transmits atmospheric data such as temperature, pressure, humidity, and environmental conditions, while maintaining telemetry communication with the ground station.
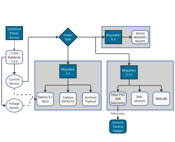
The avionics system is based on a custom modular electronics architecture consisting of two interconnected PCBs: a power management board and a flight computer board. These boards integrate a microcontroller, GPS navigation, telemetry radio, environmental sensors, and servo control for paraglider steering. The electronics are designed to operate reliably under the mechanical and environmental stresses of launch and autonomous descent, while ensuring stable data acquisition and communication throughout the mission.
This project is fully developed by undergraduate engineering students and is intended for participation in national and international aerospace competitions, as well as engineering outreach activities.
To manufacture the avionics hardware required for our CanSat mission, we are seeking PCB fabrication support from PCBWay. Your support would help us produce the custom PCBs needed to build and test the flight electronics for the competition.
Thank you very much for considering our request.
These are the PCB's.


- Comments(0)
- Likes(0)