CD Smart
EGYPT • + Follow
Edit Project
Description
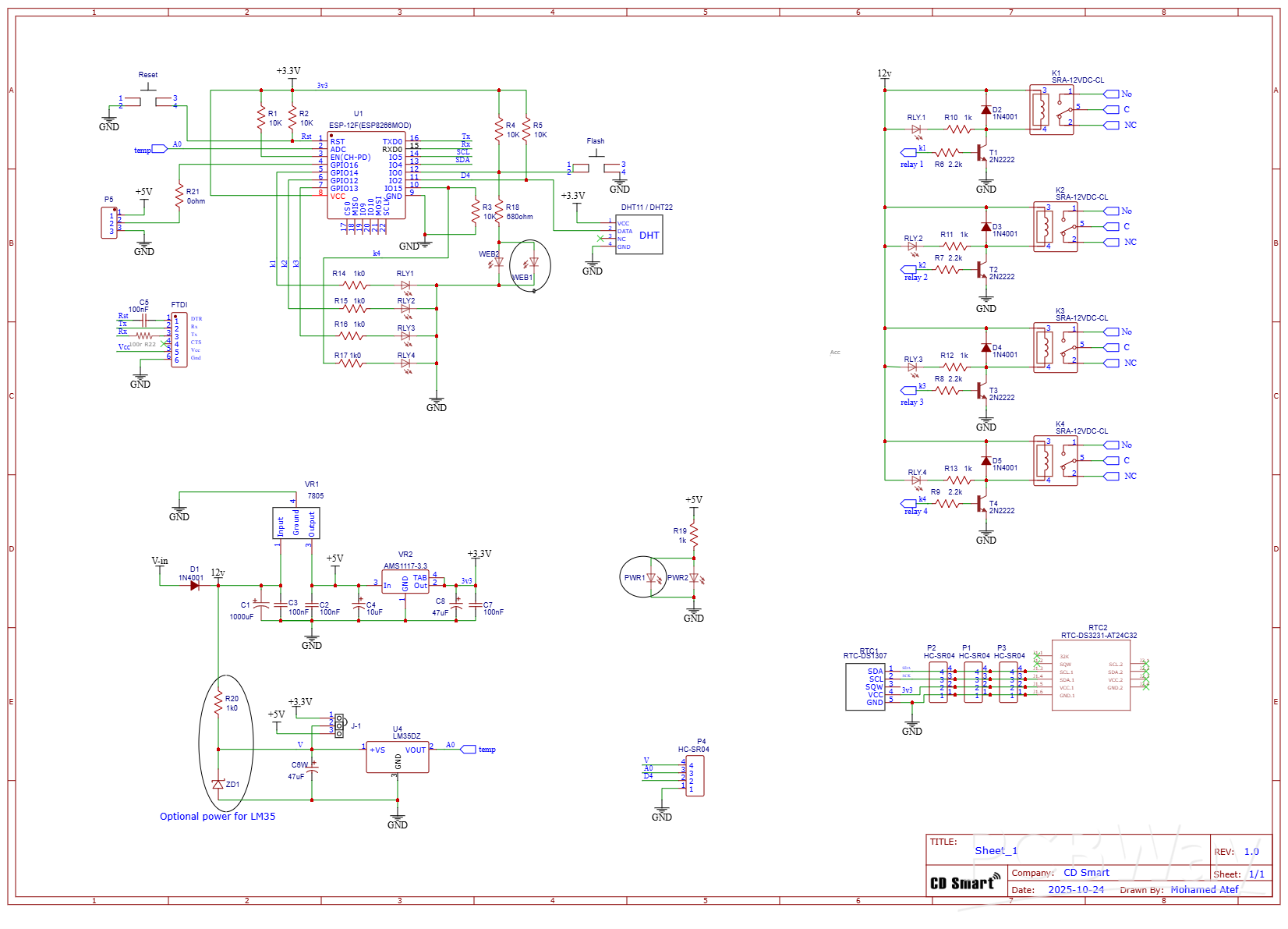
Web 4CH Switch
ESP12F based board with 4 relays, DHST and/or LM35 temperature sensor(s) for Local or remote temperature measurment. Sockets for clock based modules based on DS1307 or DS3221 clock chips for time tracking. Additional I2C ports provide expandability to I2C displays or other sensors.
Great platform for building web based switches and monitoring temperatures and other sensors and login with RTC chips and NTP syntronization.
Schematic and Layout
Nov 06,2025
335 views
Web 4CH Switch
Web 4CH Switch thermometer ESP12
335
0
0
Published: Nov 06,2025
Standard PCB
Download Gerber file 2
BOM(Bill of materials)
Purchase
Donation Received ($)
PCBWay Donate 10% cost To Author
Only PCB
PCB+Assembly
*PCBWay community is a sharing platform. We are not responsible for any design issues and parameter issues (board thickness, surface finish, etc.) you choose.
Copy this HTML into your page to embed a link to order this shared project
Copy
Under the
Attribution-ShareAlike (CC BY-SA)
License.
Raspberry Pi 5 7 Inch Touch Screen IPS 1024x600 HD LCD HDMI-compatible Display for RPI 4B 3B+ OPI 5 AIDA64 PC Secondary Screen(Without Speaker)
BUY NOW- Comments(0)
- Likes(0)
Upload photo
You can only upload 5 files in total. Each file cannot exceed 2MB. Supports JPG, JPEG, GIF, PNG, BMP
0 / 10000
It looks like you have not written anything. Please add a comment and try again.
You can upload up to 5 images!
Image size should not exceed 2MB!
File format not supported!
View More
View More
VOTING
0 votes
- 0 USER VOTES
0.00
- YOUR VOTE 0.00 0.00
- 1
- 2
- 3
- 4
- 5
- 6
- 7
- 8
- 9
- 10
Design
1/4
- 1
- 2
- 3
- 4
- 5
- 6
- 7
- 8
- 9
- 10
Usability
2/4
- 1
- 2
- 3
- 4
- 5
- 6
- 7
- 8
- 9
- 10
Creativity
3/4
- 1
- 2
- 3
- 4
- 5
- 6
- 7
- 8
- 9
- 10
Content
4/4
More by CD Smart
-
Web 4CH Switch
ESP12F based board with 4 relays, DHST and/or LM35 temperature sensor(s) for Local or remote tempera...
-
Mini Switch
Smart Control Board 2CH_5AThe Smart Control Board 2CH_5A is a compact and reliable dual-channel cont...
-
IR Remote Control
TinyRemote is a compact and ultra-low-power infrared (IR) remote control built around the CH32V003, ...
-
Flasher Diet Fake
Flasher Diet FakeFake Car Alarm LED Flasher CircuitThe Flasher Diet Fake is a simple electronic circ...
-
Smart Medi Box
This project contains a medi box design, having humidity and temperature sensor inside. User interat...
-
Pool Heater Controller
Smart controller for gas pool heaters.Simple panel control is a built in option however the intent i...
-
remote controller
WiFi Infrared Remote Control Universal Smart Remote Control for Air Conditioner Fan TV Voice Control...
-
WiFi Smart Wall Switches
All switches can be controlled remotely using your phone, and devices connected with switches can wo...
-
Smart Home 4CH Pro
Overall, the Smart Home 4-Line 10A Panel simplifies home automation and enhances convenience through...
-
Shutter control 10A
Overall, the remote curtain opener and closeer control panel simplifies home automation and enhances...
-
Air conditioning control board
Overall, the AC on/off control panel simplifies home automation and enhances comfort through central...
-
Smart Home 3CH_10A
Overall, the Smart Home 3-Line 10A Panel simplifies home automation and enhances convenience through...
-
Smart Home 2CH_10A
Overall, the Smart Home 2-Line 10A Panel simplifies home automation and enhances convenience through...
-
Smart Home 4CH_10A
Overall, the Smart Home 4-Line 10A Panel simplifies home automation and enhances convenience through...
-
Stepper Motor Control
The port was implemented to connect the ESP and the driver so that the shield is integrated and a de...
-
Smart Home_8CH_10A
Overall, the Smart Home 8-Line Board simplifies home automation and enhances convenience by centrali...
-
Smart Home_4ch-smart_1.4
Overall, the Smart Home 4-Line Board simplifies home automation and enhances convenience by centrali...
-
Smart Home_4CH_2A
Overall, the Smart Home 4-Line Board simplifies home automation and enhances convenience by centrali...
You may also like
-
-
ARPS-2 – Arduino-Compatible Robot Project Shield for Arduino UNO
908 0 2 -
-
A Compact Charging Breakout Board For Waveshare ESP32-C3
1466 3 6 -
AI-driven LoRa & LLM-enabled Kiosk & Food Delivery System
1423 2 0 -
-
-
-
ESP32-C3 BLE Keyboard - Battery Powered with USB-C Charging
1608 0 1 -
-
mammoth-3D SLM Voron Toolhead – Manual Drill & Tap Edition
1216 0 1







