Flasher Diet Fake
Flasher Diet Fake
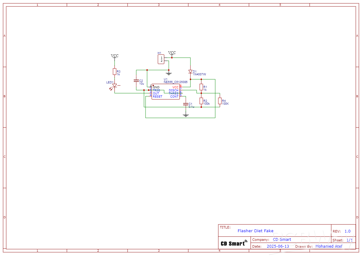
Fake Car Alarm LED Flasher Circuit
The Flasher Diet Fake is a simple electronic circuit designed to simulate the presence of a real car alarm system. Its primary purpose is to deter potential thieves by creating the illusion that the vehicle is protected by a security system, even if no such system is installed.
A low-power flashing LED is mounted on the vehicle dashboard or near the windshield, mimicking the visual cue typically found in real alarm systems. This serves as a cost-effective and passive theft deterrent.
Operation and Design
The circuit is powered from the vehicle's 12V battery and typically consumes less than 200mA, making it safe for continuous operation without significantly draining the battery. It uses either a 555 timer IC or a pair of transistors to generate a regular blinking pattern, usually one flash per second.
In some designs
Flasher Diet Fake
*PCBWay community is a sharing platform. We are not responsible for any design issues and parameter issues (board thickness, surface finish, etc.) you choose.
Raspberry Pi 5 7 Inch Touch Screen IPS 1024x600 HD LCD HDMI-compatible Display for RPI 4B 3B+ OPI 5 AIDA64 PC Secondary Screen(Without Speaker)
BUY NOW- Comments(0)
- Likes(0)
- 0 USER VOTES
- YOUR VOTE 0.00 0.00
- 1
- 2
- 3
- 4
- 5
- 6
- 7
- 8
- 9
- 10
- 1
- 2
- 3
- 4
- 5
- 6
- 7
- 8
- 9
- 10
- 1
- 2
- 3
- 4
- 5
- 6
- 7
- 8
- 9
- 10
- 1
- 2
- 3
- 4
- 5
- 6
- 7
- 8
- 9
- 10
More by CD Smart
-
Web 4CH Switch
ESP12F based board with 4 relays, DHST and/or LM35 temperature sensor(s) for Local or remote tempera...
-
IR Remote Control
TinyRemote is a compact and ultra-low-power infrared (IR) remote control built around the CH32V003, ...
-
Flasher Diet Fake
Flasher Diet FakeFake Car Alarm LED Flasher CircuitThe Flasher Diet Fake is a simple electronic circ...
-
Smart Medi Box
This project contains a medi box design, having humidity and temperature sensor inside. User interat...
-
Pool Heater Controller
Smart controller for gas pool heaters.Simple panel control is a built in option however the intent i...
-
remote controller
WiFi Infrared Remote Control Universal Smart Remote Control for Air Conditioner Fan TV Voice Control...
-
WiFi Smart Wall Switches
All switches can be controlled remotely using your phone, and devices connected with switches can wo...
-
Smart Home 4CH Pro
Overall, the Smart Home 4-Line 10A Panel simplifies home automation and enhances convenience through...
-
Shutter control 10A
Overall, the remote curtain opener and closeer control panel simplifies home automation and enhances...
-
Air conditioning control board
Overall, the AC on/off control panel simplifies home automation and enhances comfort through central...
-
Smart Home 3CH_10A
Overall, the Smart Home 3-Line 10A Panel simplifies home automation and enhances convenience through...
-
Smart Home 2CH_10A
Overall, the Smart Home 2-Line 10A Panel simplifies home automation and enhances convenience through...
-
Smart Home 4CH_10A
Overall, the Smart Home 4-Line 10A Panel simplifies home automation and enhances convenience through...
-
Stepper Motor Control
The port was implemented to connect the ESP and the driver so that the shield is integrated and a de...
-
Smart Home_8CH_10A
Overall, the Smart Home 8-Line Board simplifies home automation and enhances convenience by centrali...
-
Smart Home_4ch-smart_1.4
Overall, the Smart Home 4-Line Board simplifies home automation and enhances convenience by centrali...
-
Smart Home_4CH_2A
Overall, the Smart Home 4-Line Board simplifies home automation and enhances convenience by centrali...
-
PET Machine
The temperature and speed control board of the stepper motor is used to control the water bottle rec...
-
ARPS-2 – Arduino-Compatible Robot Project Shield for Arduino UNO
401 0 0 -
A Compact Charging Breakout Board For Waveshare ESP32-C3
749 3 6 -
AI-driven LoRa & LLM-enabled Kiosk & Food Delivery System
729 2 0 -
-
-
-
ESP32-C3 BLE Keyboard - Battery Powered with USB-C Charging
948 0 1 -
-
mammoth-3D SLM Voron Toolhead – Manual Drill & Tap Edition
797 0 1 -
-
AEL-2011 Power Supply Module
1562 0 2







