Muhammad Aitesam
PAKISTAN • + Follow
Edit Project
Description
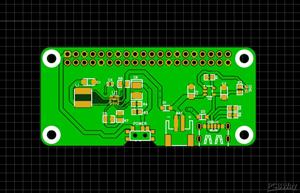
Raspberry Pi 0/W LiPo Power HAT
Raspberry Pi 0/W Power HAT
Cool looking Power supply board for raspberry pi 0 or 0W.
Lipo powered USB-C based charging system and power supply.
Features:
- Cost effective design
- Female 2x10P Header for easy mount over 0 H and 0 WH versions
- Upto 3.8 Amps of current Draw
- 5V regulated supply at Power GPIO of raspberry Pi
- USB-C Charging port
- Lipo 3.7V compatible
- 500mA charging current
- Charging indicator LED RED0402
- Toggle Switch for power On-Off
- On Board boost regulator for 3.7V to 5V regulated output
Dimensions:
- 65 mm by 30 mm
- 4 mounting holes for M2.5 screws
Technical Specs:
- Size:65mm x 30mm
- Signal Layers:2
- None Signal Layers:10
- Components:24
- Pads:111
- Surface Pads:67
- Plated Through-hole Pads:44
- None Plated Through-hole Pads:0
- Holes:6
- Vias:10
- Nets:15/15
- Length of Tracks:441.13mm
- Copper Areas:2
Open Source Design:
All the source files are available on Github.
Link In the details....
maitesam/Raspberry-Pi-0-Power-HAT: Lipo 3.7V compatible Raspberry Pi 0/W/H Power HAT (github.com)
May 21,2021
3,498 views
Raspberry Pi 0/W LiPo Power HAT
3.7V LiPo (on Board Charging through USB-C) Power Board For Raspberyy Pi 0
3498
9
7
10.00 (1)
Published: May 21,2021
Standard PCB
Download Gerber file 27
Purchase
Donation Received ($)
PCBWay Donate 10% cost To Author
Only PCB
*PCBWay community is a sharing platform. We are not responsible for any design issues and parameter issues (board thickness, surface finish, etc.) you choose.
Copy this HTML into your page to embed a link to order this shared project
Copy
Under the
Attribution-ShareAlike (CC BY-SA)
License.
Raspberry Pi 5 7 Inch Touch Screen IPS 1024x600 HD LCD HDMI-compatible Display for RPI 4B 3B+ OPI 5 AIDA64 PC Secondary Screen(Without Speaker)
BUY NOW- Comments(7)
- Likes(9)
Upload photo
You can only upload 5 files in total. Each file cannot exceed 2MB. Supports JPG, JPEG, GIF, PNG, BMP
0 / 10000
It looks like you have not written anything. Please add a comment and try again.
You can upload up to 5 images!
Image size should not exceed 2MB!
File format not supported!
View More
-
Engineer
Oct 31,2024
-
Engineer
Sep 14,2024
-
laine thomas
Aug 30,2024
-
Engineer
Aug 29,2023
-
Engineer
Jul 17,2023
-
Jo Jonas
Mar 28,2023
-
Engineer
Jul 26,2021
-
Dario Murgia
May 22,2021
-
Muhammad Aitesam
May 21,2021
View More
VOTING
1 votes
- 1 USER VOTES
10.00
- YOUR VOTE 0.00 0.00
- 1
- 2
- 3
- 4
- 5
- 6
- 7
- 8
- 9
- 10
Design
1/4
- 1
- 2
- 3
- 4
- 5
- 6
- 7
- 8
- 9
- 10
Usability
2/4
- 1
- 2
- 3
- 4
- 5
- 6
- 7
- 8
- 9
- 10
Creativity
3/4
- 1
- 2
- 3
- 4
- 5
- 6
- 7
- 8
- 9
- 10
Content
4/4
-
10design
-
10usability
-
10creativity
-
10content
10.00
More by Muhammad Aitesam
-
Raspberry Pi Pico Development board for Raspberry Pi 4
Pico Dev Board For Raspberry Pi 4/3BAn Exciting new Project which Helps you to program your raspberr...
-
Arduino Uno Vero shield
Arduino UNO Prototyping ShieldA quick prototyping shield for Arduino UNO and compatible board like L...
-
Raspberry Pi 4 RGB HAT
Raspberry Pi RGB Matrix HATA RGB LEDs Hat for raspberry Pi 3B and Up models. Featuring a WS2812 LED ...
-
Raspberry pi 4 Fan HAT
Raspberry Pi 3B/3B+/4B Cooling Fan HatA cooling fan Mount Hatt for Raspberry 3 and Above models.Foun...
-
USB-A / USB-C Breakout Board
USB-C / USB-A Breakout BoardMultipurpose Breakout board for USB-C & USB-A. Compact form factor w...
-
CP2102 Based USB_Serial Programmer
USB-Serial ProgrammerIn IOT world, we have to deal with embedded electronics and IoT projects where ...
-
Color Sensor with Flash LED
Color Sensor ModuleI2C compatible Color sensor module capacble of reading high color densities Using...
-
Raspberry Pi Pico Breakout Board (GPIO extension)
Raspberry Pi Pico Breakout Board (GPIO extension)Presenting a Raspberry Pi pico breakout Board with ...
-
Raspberry Pi Pico Breakout Board V2.0
Raspberry Pi Pico Breakout Board Rev2.0Presenting a Revised version of popular Pi Pico Breakout Boar...
-
Raspberry Pi Pico Rocket Flight Computer
Raspberry Pi Pico Rocket Flight ComputerA raspberry Pi powered Rocket flight data acquisition and mo...
-
5v/3.3V Power Supply + LiPo Charger
Pi Power Supply and Battery Charger5v/3.3V Power Supply for Raspberry Pi and IoT Projects. LiPo Batt...
-
Raspberry Pi 0/W LiPo Power HAT
Raspberry Pi 0/W Power HATCool looking Power supply board for raspberry pi 0 or 0W.Lipo powered USB-...
-
RGB (ws2812) LED Strip. Low cost, Power Efficient
RGB LED (WS2812) StripA low cost, Cool looking RGB LED ring.Features:Circular PCB with 4x Semi Holes...
-
RGB Ring (WS2812) Low Cost
RGB LED (WS2812) RingA low cost, Cool looking RGB LED ring.Features:Circular PCB with 4x Semi Holes ...
-
Raspberry Pi Pico Breakout
Raspberry Pi Pico Breakout Board:A low cost, high spec breakout board for Raspberry Pi Pico.Features...
-
LM301h LED strip
LM301h LED strip. 12V to 24V input
-
Light Ring
A WS2812 LED strip for your cool RGB LED protects
You may also like
-
-
ARPS-2 – Arduino-Compatible Robot Project Shield for Arduino UNO
893 0 2 -
-
A Compact Charging Breakout Board For Waveshare ESP32-C3
1456 3 6 -
AI-driven LoRa & LLM-enabled Kiosk & Food Delivery System
1408 2 0 -
-
-
-
ESP32-C3 BLE Keyboard - Battery Powered with USB-C Charging
1592 0 1 -
-
mammoth-3D SLM Voron Toolhead – Manual Drill & Tap Edition
1208 0 1







